Tuesday, February 21st, 2017 AT 1:34 PM
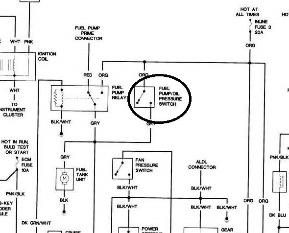
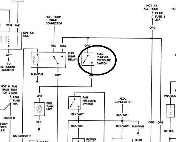
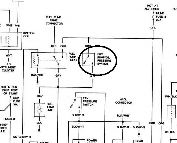
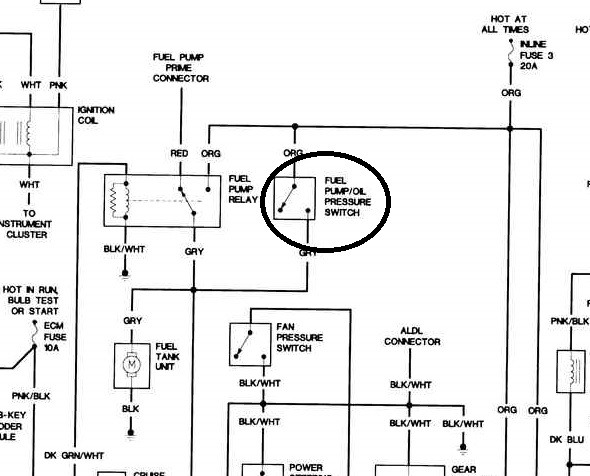
A year or so ago, I had some work done on the ignition. The mechanic totally messed up the job. So the ignition never got fixed and the fuel pump wont shut off. Since then, the car is not starting due to the anti theft device. I have a professional working on it right now. But he has no idea how to fix the pump, which by the way is still good. I just need to tell him what to do and where to go with this thing.




