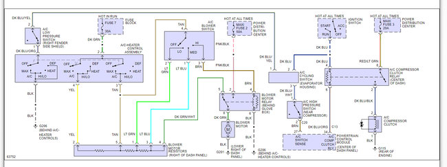
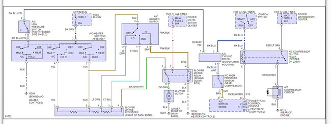
Wednesday, September 27th, 2017 AT 8:16 PM
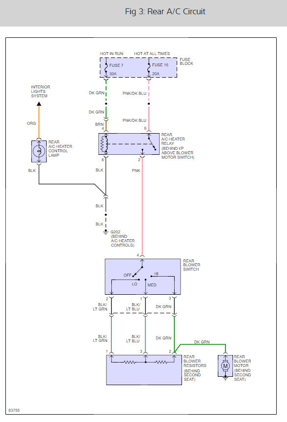
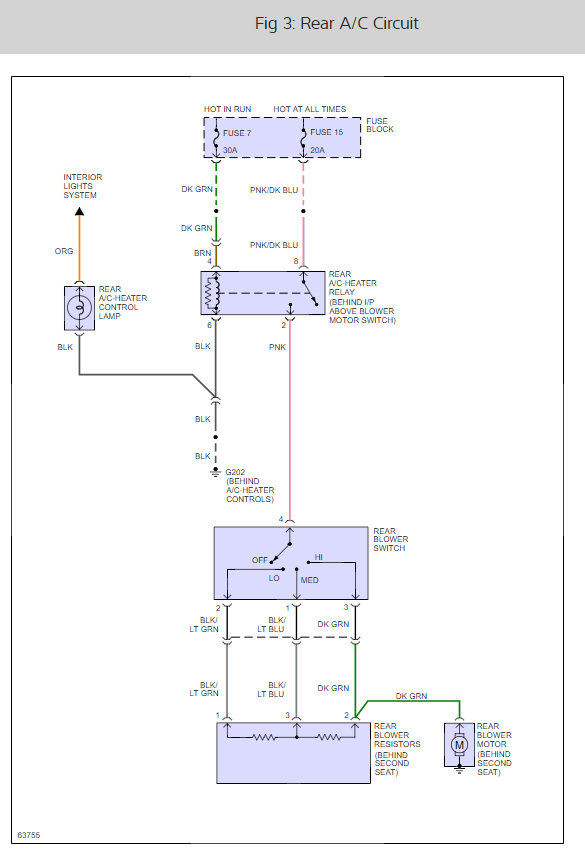
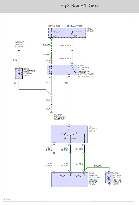
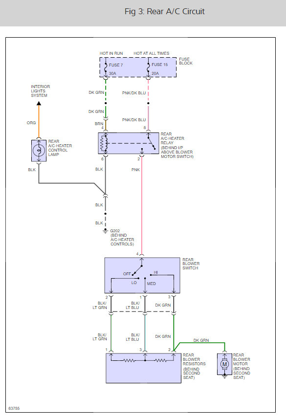
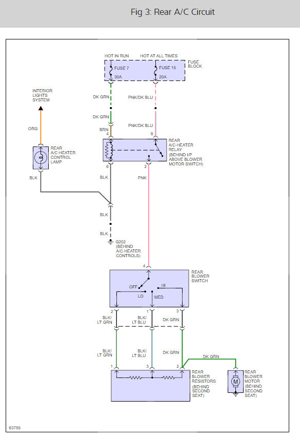
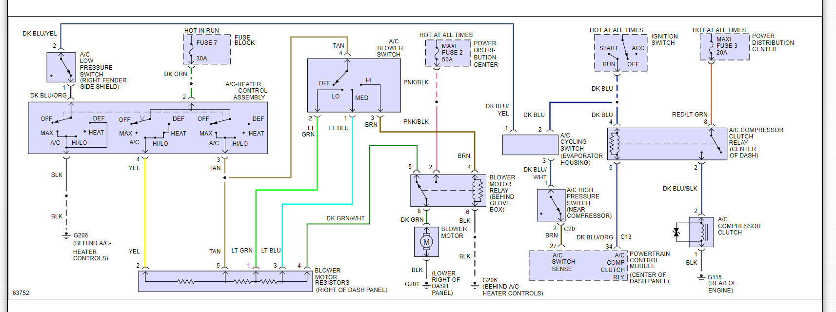
My van is a B150. Both front and rear AC stopped blowing at the same time. I changed the fuse and it did not resolve it. Is there a blower motor for both units? If so would the fact that both units stopped blowing simultaneously be an indicator that it is not motor related?












