Passenger side window does not work

2001 FORD WINDSTAR
Avatar
KUMAR-O
  • MEMBER
  • 1 POST
Passenger side window does not work. All the other windows work. What should I check? Where can I get an electrical diagram?
Apr 20, 2010 at 12:19 PM
Repair Safety Notice: This information is for general instructional purposes only. Vehicle repair can be dangerous. Verify all information, follow manufacturer service procedures, use proper tools and safety equipment, and consult a qualified repair shop when needed.
Advertisement
Avatar
JACOBANDNICKOLAS
  • CAR REPAIR CONTRIBUTOR
  • 110,190 POSTS
I would start by checking for power to the P/W motor. If there is no power, move to the switch to see if power is there...
May 12, 2010 at 1:36 PM
Advertisement
Avatar
01WINDSTARANDI
  • MEMBER
  • 6 POSTS
I have a similar problem on the driver's side window, 2001 Windstar limited, 230,000 miles. Passenger window & 1 of the aft windows still work. I have replaced the motor, it worked for a couple of weeks then stopped. Then I replaced the master switch pack on the drivers side, it still doesn't work. It sounds like a relay is engaging when the switch is pressed, but no window movement. Is there a wiring diagram available? I'm going to check the harness for shorted and/or broken wires.
Jan 6, 2018 at 7:30 AM
Avatar
STRAILER
  • CAR REPAIR CONTRIBUTOR
  • 54,209 POSTS
Hello,

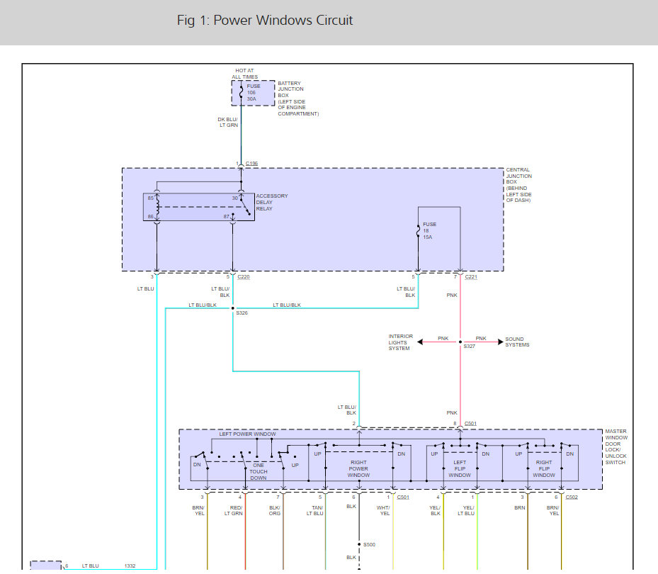
Yes here is the power window wiring diagram and a guide to help you do some testing in case you need it.

https://www.2carpros.com/articles/how-to-check-wiring

Check out the diagrams (Below)

Let us know what happens and please upload pictures or videos of the problem.

Cheers, Ken
Jan 8, 2018 at 1:56 PM
Avatar
RLEEMAN
  • MEMBER
  • 1 POST
Electrical problem
2001 Ford Windstar 6 cyl Front Wheel Drive Automatic 132,00 miles

power window will not operate. i hear a clicking sound under dash when switch is operated. this began last summer. window would operate when outside temperature approached 70 degrees. nothing all fall and winter. recently on the warmest day this year it began operating, only to stop as it has cooled off. forecast is for 70+ weather next week. i have my fingers crossed. i'm not making this up.
Jan 8, 2018 at 1:57 PM (Merged)
Avatar
JACOBANDNICKOLAS
  • CAR REPAIR CONTRIBUTOR
  • 110,190 POSTS
It sounds like either a bad relay or the motor itself is bad. Have you checked to see if the motor is getting power? Have you tried switching out the relay with a known good one?
Jan 8, 2018 at 1:57 PM (Merged)
Avatar
01WINDSTARANDI
  • MEMBER
  • 6 POSTS
I have a similar issue. 2001 model. I have replaced the motor & switch pack on this window. It worked for a couple of weeks after the motor replacement, then stopped. No help with switch replacement.
Can you tell me the which relay and the location of it?
Is there a diagram available?

Thanks!
Jan 8, 2018 at 1:57 PM (Merged)
Avatar
FREDALS
  • MEMBER
  • 3 POSTS
Power windows don't work as well as the radio, Ac, Blowers and Gauges. Checked all fuses I think seem ok! Fred
Jun 6, 2019 at 2:57 PM (Merged)
Avatar
WRENCHTECH
  • CAR REPAIR CONTRIBUTOR
  • 20,761 POSTS
Hello,

This sounds like the accessory delay relay is bad which is common here is the location so you can change it out with a guide to confirm the failure.

https://www.2carpros.com/articles/how-to-check-an-electrical-relay-and-wiring-control-circuit

Check out the diagrams (Below). Please let us know what you find. We are interested to see what it is.




Jun 6, 2019 at 2:57 PM (Merged)
Avatar
FREDALS
  • MEMBER
  • 3 POSTS
Checked both sides of fuses all have power! All the inside lights work and so do the power supplies or cigarette lighter Fred
Jun 6, 2019 at 2:57 PM (Merged)
Avatar
WRENCHTECH
  • CAR REPAIR CONTRIBUTOR
  • 20,761 POSTS
Yep, I would check the relay can you find it?
Jun 6, 2019 at 2:57 PM (Merged)
Avatar
FREDALS
  • MEMBER
  • 3 POSTS
Yep you nailed it, I got a new relay and plugged it in and BAM all fixed, I love this site.
Jun 6, 2019 at 2:57 PM (Merged)
Avatar
WRENCHTECH
  • CAR REPAIR CONTRIBUTOR
  • 20,761 POSTS
Glad you could get it fixed, that kind of problem can be tough. Please use 2CarPros anytime we are here to help.
Jun 6, 2019 at 2:57 PM (Merged)
Avatar
CRITTERUSMC
  • MEMBER
  • 4 POSTS
push buttons for auto windows and they dont go down or up checked the fuses and still not working
Jun 6, 2019 at 2:58 PM (Merged)
Avatar
HMAC300
  • CAR REPAIR CONTRIBUTOR
  • 48,601 POSTS
I tmay be the switch for it check items in pic then have it scanned because it may be the front electronic module
Jun 6, 2019 at 2:58 PM (Merged)
Avatar
GAMEOVER1173
  • MEMBER
  • 3 POSTS
i have a 2001 ford winstar that has a passanger power window problem. the window quit working, so i pulled the door panel off and i am only getting 7.5 volts when activating the switch. what could be the problem here??? thanks in advance for any help
Jun 6, 2019 at 2:58 PM (Merged)
Avatar
WRENCHTECH
  • CAR REPAIR CONTRIBUTOR
  • 20,761 POSTS
You'll have to test the power coming into the switch to determine if the switch is the problem or not.
Jun 6, 2019 at 2:58 PM (Merged)
Avatar
GAMEOVER1173
  • MEMBER
  • 3 POSTS
i have tested it at the switch and that is what i got was 7.5 volts when pressed. the voltage is also low when tested at the motor as well
Jun 6, 2019 at 2:58 PM (Merged)
Avatar
WRENCHTECH
  • CAR REPAIR CONTRIBUTOR
  • 20,761 POSTS
Your only testing the power OUT of the switch, not the power INTO the switch.
Jun 6, 2019 at 2:58 PM (Merged)
Avatar
GAMEOVER1173
  • MEMBER
  • 3 POSTS
so if i tested the voltage going into the switch is low do i replace the switch? can you give me some solutions?
Jun 6, 2019 at 2:58 PM (Merged)
Avatar
DKIMMERLY
  • MEMBER
  • 1 POST
The power window has quit working in the passenger side door. I am attempting to take the door panel off and have a look. Are there any special things I need to be aware of when I take the door panel off and what might be the reason the window quit working, what should I look for? Thank you
Jun 6, 2019 at 2:58 PM (Merged)
Avatar
JACOBANDNICKOLAS
  • CAR REPAIR CONTRIBUTOR
  • 110,190 POSTS
Once you access the motor, you need to check to see if it is getting power. If it is, chances are the motor is bad. If there is no power, check the switch.

Let me know what you find.

Joe
Jun 6, 2019 at 2:58 PM (Merged)
Avatar
BILLJR59
  • MEMBER
  • 10 POSTS
hi
i have this van that has a window problem i think but i dont know for sure , everything was working fine untill the altenator went out
that & the battery got replaced ,the following dinnt work it blew out the driver side headlight,radio & power window on the passenger side quit working .
since then i have replaced the headlight ,all the bad fuses i can find (checked them again to be sure of it ,everything is working now except for the window on the passenger side, along with the power lock which works with a key still.
the window on the passenger side when you hit the button either on the drivers door or the passenger side still does the same ,you can hit them it dont buzz hum click dont make any sound at all.
what else do i need to check?, if it requires taking the door panel off i will need somebody to tell me how to do this,i i have never took a door panel off of anything ,not too sure about how to do this.
any info would be helpful
Jun 6, 2019 at 2:58 PM (Merged)
Avatar
HMAC300
  • CAR REPAIR CONTRIBUTOR
  • 48,601 POSTS
this cold be a module problem so would need to be scanned. but try slamming door hard if window works it may be the motor.
Jun 6, 2019 at 2:58 PM (Merged)
Avatar
BILLJR59
  • MEMBER
  • 10 POSTS
i have tried slamming it ,that dont work
i will see about this scanning,i feel like it needs to go to the shop anyway, because of some other stuff its done.
the way its acting i belive the computer needs to be reset,since replacing the altenator & the fuses the dashboard has lit up like a christmas tree.
its been a good van since this stuff happened.
its still running,but i think its got a bunch of nit-picking stuff that needs to be done now
Jun 6, 2019 at 2:58 PM (Merged)
Avatar
HMAC300
  • CAR REPAIR CONTRIBUTOR
  • 48,601 POSTS
it may be a bad dash or going bad as they are digital and that happens quite a bit now adays. heck it's 14 yrs old so something is going to go bad on it.
Jun 6, 2019 at 2:58 PM (Merged)
Avatar
BILLJR59
  • MEMBER
  • 10 POSTS
only digital on the van is the odomointer & the display on the radio,
but i am going to have it checked anyway, i think its getting a little bit more than i know what to do with.
you are right about the age ,its been good till now ,the rest of the stuff on it is old school,when possible i get vechiles that dont have that digital stuff i have seen & heard too many horror stuff about them, dont want any part of them if i can help it.
Jun 6, 2019 at 2:58 PM (Merged)
Avatar
ANGELINA41030
  • MEMBER
  • 1 POST
2000 Ford Windstar LX, 105,000. The power window controls on the left(driver's) side of the vehicle stopped working all of a sudden. The van was driven for a few hours and shut off and power controls did not work when the van was started again. The right side windows can be controlled from the driver's side door but, as mentioned above, the left side does not work(both the front and rear tilt-out window controls stopped working). Also, the right side automatic sliding door has quit opening. Please help!
Jun 6, 2019 at 2:58 PM (Merged)
Avatar
MACHMAN
  • MEMBER
  • 1 POST
We are having the same issue. When the button is pushed, I can also hear a clicking sound coming from the dash. My guess is that it is a relay or fuse issue, but I do not have an owners manual for the van. My problem just start in the last 2 weeks as well.
Jun 6, 2019 at 2:58 PM (Merged)
Avatar
DWH0823
  • MEMBER
  • 1 POST
I have a 1998 Windstar with 3.8 engine and approximatly 140,000 miles.

I was having a problem with the interior lights staying on so I removed all the interior bulbs.
After I did all the power windows stopped working.
I have checked all fuses, under dash and under the hood, all relays under the dash and everything checked out good.
any suggestions? :(
Jun 6, 2019 at 2:58 PM (Merged)
Avatar
SVORHEES
  • MEMBER
  • 1 POST
My Ford mechanic informed me that when the interior light stay on the sensors in the doors need to be sprayed with WD40. The sensors are on each door where the door connects to the latch. Spray the door side latch mechanisim with WD40 on each door including the rear hatch (one on each side of hatch).

The power windows sound like an accuator has gone out.
Jun 6, 2019 at 2:58 PM (Merged)
Avatar
JOHNPAULMANX
  • MEMBER
  • 1 POST
The window on the driver side will not go up or down, there is a clicking noise under the dashboard and we have 12 volts at the window motor plug. A replacement motor when attached to plug still won't turn, checked fuses. Is this controlled by relay? thanks!
May 4, 2020 at 3:13 PM (Merged)
Avatar
SIDDAPUR
  • MEMBER
  • 1 POST
I have the same problem. My door is rolled down and cant make it close.

This happend once few months ago and I took it to the mechanic and he said it is a problem with the switch. By the time I came back home, it started working again and I dint bother to get it fixed.

I guess I need to have this fixed now as it will be difficult to drive with the window down all the time.
May 4, 2020 at 3:13 PM (Merged)