Fan clutch wire harness diagram needed

Tiny
JOHN SOILEAU
  • MEMBER
  • 2006 FORD EXPLORER SPORT TRAC
  • 4.0L
  • V6
  • 4WD
  • AUTOMATIC
  • 20,000 MILES
Fan clutch wire harness diagram needed.
Saturday, June 23rd, 2018 AT 1:54 AM

2 Replies

Tiny
STEVE W.
  • MECHANIC
  • 15,671 POSTS
This might help.
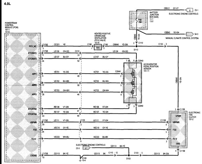
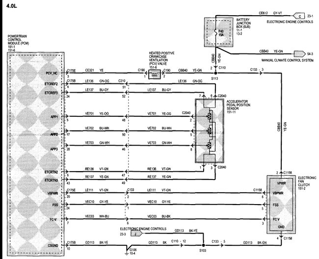
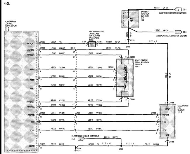
Pin 1 - Empty.
Pin 2 - Yellow with green trace = Power feed from battery for clutch.
Pin 3 - Blue with black trace = Fan control from PCM.
Pin 4 - Black with green trace = Ground.
Pin 5 - Gray with yellow trace = Fan Speed sense to PCM.
Pin 6 - Violet with green trace = Power feed from PCM for control circuit.
Was this
answer
helpful?
Yes
No
+4
Sunday, June 24th, 2018 AT 12:38 PM
Tiny
KEN L
  • MASTER CERTIFIED MECHANIC
  • 55,281 POSTS
Hi John,

Thanks for re-posting. Here are the fan clutch wiring diagrams which are in the engine wiring diagrams. Let me know if you are not on the phone and cannot enlarge the diagrams.

Here is a guide that can help:

https://www.2carpros.com/articles/how-to-check-wiring

Check out the diagrams (below). Please let us know if you need anything else to get the problem fixed.

Cheers, Ken
Was this
answer
helpful?
Yes
No
+2
Sunday, June 24th, 2018 AT 12:39 PM

Please login or register to post a reply.