No power when I turned the key?

Tiny
JK22
  • MEMBER
  • 1992 GMC SIERRA
  • 6.2L
  • V8
  • 2WD
  • AUTOMATIC
  • 170,000 MILES
I went to the store and when I came back there was no power when I turned the key. Lights come on when the light switch is pressed. Battery is new and has voltage.
Sunday, March 31st, 2024 AT 2:14 PM

2 Replies

Tiny
KEN L
  • MASTER CERTIFIED MECHANIC
  • 55,488 POSTS
I would start by checking the fuses in the fuse panel. This guide can help, also you should check them for power as well:

https://www.2carpros.com/articles/how-to-check-a-car-fuse

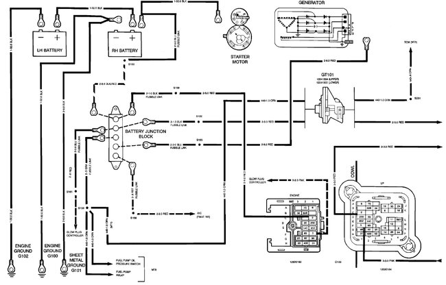
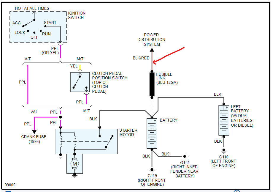
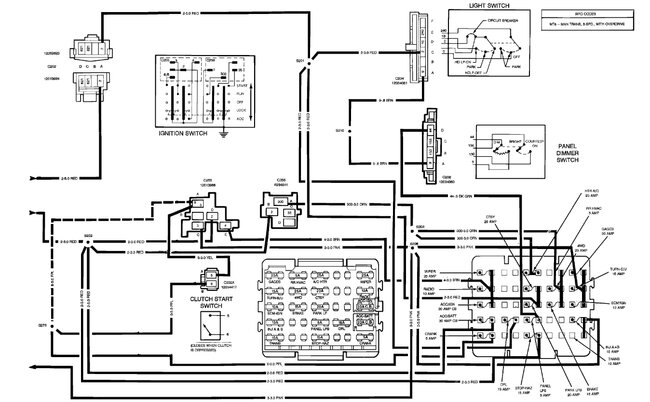
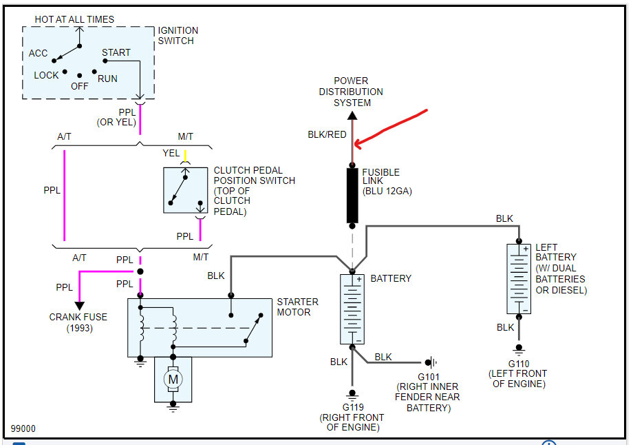
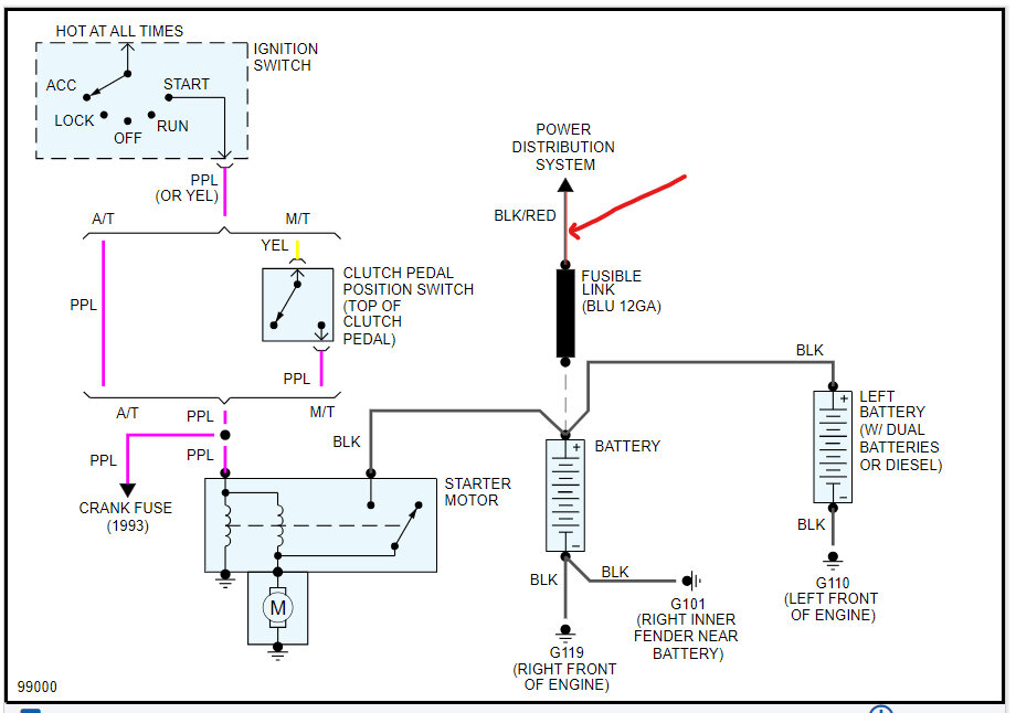
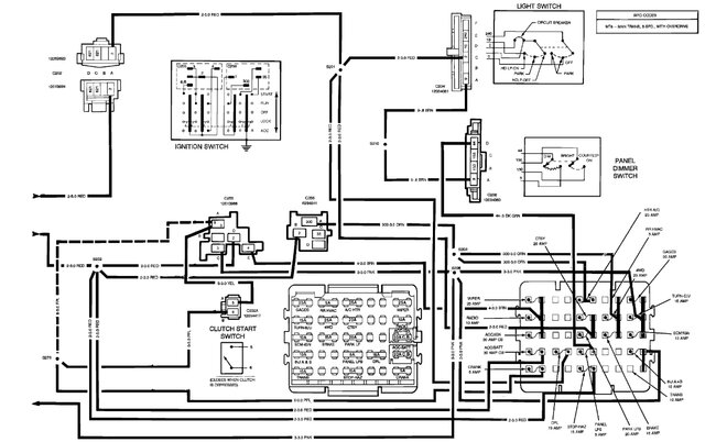
If the fuses are okay and the fuses have power, I would check for power going through the ignition switch. If you don't have power at the fuses there is a fusible link down at the starter motor which I would check, I have included diagrams below. Also, I have included the power distribution wiring diagrams so you can see how the system works and where it might have lost power. Check out the images (below). Please upload pictures or videos in your response to the problem so we can see what's going on.

Was this
answer
helpful?
Yes
No
Sunday, March 31st, 2024 AT 8:01 PM
Tiny
KEN L
  • MASTER CERTIFIED MECHANIC
  • 55,488 POSTS
Anything?
Was this
answer
helpful?
Yes
No
Saturday, May 11th, 2024 AT 1:06 PM

Please login or register to post a reply.