No crank, no start, intermittent gauges and dash lights not working and does not communicate with code reader?

Tiny
KEN L
  • MASTER CERTIFIED MECHANIC
  • 55,244 POSTS
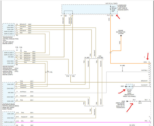
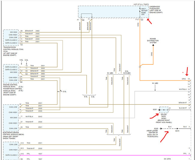
Okay, I see now. lets check the AUX 1 OUTLET fuse in the fuse box on the left side of the engine compartment, also I have included a guide to help you check for power and ground at the data connector.

https://www.2carpros.com/articles/how-to-use-a-test-light-circuit-tester

Here are the wiring diagrams for the DATA connector as well so you can see which wires to test with the key on.
Was this
answer
helpful?
Yes
No
Wednesday, April 9th, 2025 AT 10:49 AM
Tiny
CHRISVH
  • MEMBER
  • 12 POSTS
Got a new problem that showed up. Security light kicked on. Tried to turn the key on and leave it for 10 minutes(x3) to program the pass lock, but no luck. I could not find the black/white wire under the right kick panel. Ground wire on the fuse block is good.
Was this
answer
helpful?
Yes
No
Thursday, April 17th, 2025 AT 1:40 PM
Tiny
KEN L
  • MASTER CERTIFIED MECHANIC
  • 55,244 POSTS
Did you check the post above? If so, what was the result?
Was this
answer
helpful?
Yes
No
Saturday, April 19th, 2025 AT 9:09 AM

Please login or register to post a reply.