My engine is not turning over - starter not working?

Tiny
KILAANN
  • MEMBER
  • 2003 SATURN VUE
  • 6 CYL
  • 2WD
  • AUTOMATIC
I have replace fuses fuse box, starter and battery and still get a no click no start I have reset the battery and done all those reset things that everyone suggested
Saturday, May 17th, 2014 AT 4:06 PM

39 Replies

Tiny
KEN L
  • MASTER CERTIFIED MECHANIC
  • 55,244 POSTS
Hello,

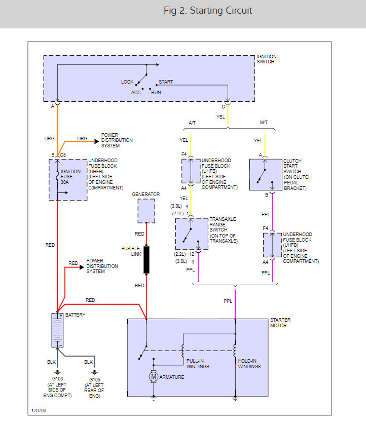
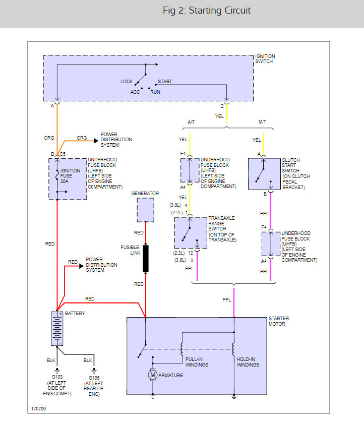
It sounds like a neutral safety gear range sensor is out. Here are wiring diagrams and a guide to help you see where you loose power. Try to move the gear selector to neutral as well.

https://www.2carpros.com/articles/how-to-use-a-test-light-circuit-tester

and

https://www.2carpros.com/articles/how-a-neutral-safety-switch-works

Please let us know what you find. We are interested to see what it is.

Cheers, Ken
Was this
answer
helpful?
Yes
No
Monday, February 19th, 2018 AT 4:23 PM
Tiny
DANIELLE HAYES
  • MEMBER
  • 2 POSTS
  • 2004 SATURN VUE
  • 3.5L
  • V6
  • FWD
  • AUTOMATIC
  • 170,000 MILES
I was driving home from work and had to stop to get gas in my car. After I got gas I was heading down the road not even a mile down the road when my car made a strange knocking sound. Went to losing power. Put car in neutral pressed gas then went back to drive. It started going back to reg speed for two seconds lost power and when I did battery and oil light came on. Back story I have a small oil drip and have had it for three years. Also, three days before ran over a tree that was in middle of road. No way to avoid it. Just trying to see if my car will work.
Was this
answer
helpful?
Yes
No
Tuesday, February 9th, 2021 AT 10:39 AM (Merged)
Tiny
SATURNTECH9
  • MECHANIC
  • 30,869 POSTS
This sounds like the starter is having problems or the battery needs to be load tested these guides can help us fix it.

https://www.2carpros.com/articles/starter-not-working-repair

and

https://www.2carpros.com/articles/car-battery-load-test

Please run down these guides and report back.
Was this
answer
helpful?
Yes
No
Tuesday, February 9th, 2021 AT 10:39 AM (Merged)
Tiny
DANIELLE HAYES
  • MEMBER
  • 2 POSTS
I found out what is wrong. My car jumped timing by 2/3 teeth. My belt is shredded which stopped the engine from cranking over Thank you
Was this
answer
helpful?
Yes
No
Tuesday, February 9th, 2021 AT 10:39 AM (Merged)
Tiny
SATURNTECH9
  • MECHANIC
  • 30,869 POSTS
Good to hear, please use 2CarPros anytime we are here to help.
Was this
answer
helpful?
Yes
No
Tuesday, February 9th, 2021 AT 10:39 AM (Merged)
Tiny
RITCHIE BENAVIDES
  • MEMBER
  • 1 POST
  • 2003 SATURN VUE
  • 3.0L
  • V6
  • 4WD
  • AUTOMATIC
  • 181,000 MILES
When I turn the ignition switch to start nothing.
Was this
answer
helpful?
Yes
No
Tuesday, February 9th, 2021 AT 10:40 AM (Merged)
Tiny
ASEMASTER6371
  • MECHANIC
  • 52,796 POSTS
Good evening,

It could be many things.

The ignition switch is just the start of where the signal goes. It goes from there to a relay, neutral safety switch and then to the starter if all the signals are correct.

Do you have a volt meter or test light to do some checks?

Roy
Was this
answer
helpful?
Yes
No
Tuesday, February 9th, 2021 AT 10:40 AM (Merged)
Tiny
DIMORRIS
  • MEMBER
  • 1 POST
  • 2003 SATURN VUE
  • 4 CYL
  • FWD
  • MANUAL
  • 115,000 MILES
The car will not crank. When the key is turned in the ignition, a clicking sound is heard. What could be the problem. Note also that the service engine light is on.
Was this
answer
helpful?
Yes
No
Tuesday, February 9th, 2021 AT 10:40 AM (Merged)
Tiny
MHPAUTOS
  • MECHANIC
  • 31,937 POSTS
Hi there,

If the battery is ok, this would normally be a starter motor problem, as for the check light, you will have to get a scan done to read the fault codes.

Mark (mhpautos)
Was this
answer
helpful?
Yes
No
Tuesday, February 9th, 2021 AT 10:40 AM (Merged)
Tiny
MSBUFFY100
  • MEMBER
  • 3 POSTS
  • 2003 SATURN VUE
  • 4 CYL
  • 4WD
  • AUTOMATIC
  • 83,500 MILES
First issue, I went 8 miles away, parked it and tried to start it and it wouldn't turn over. Came back the next day and it worked fine. Three weeks later it does the same thing. We change out the battery, (it was the original) it works fine. Two weeks later, same thing. Alternator is fine, starter is fine, brand new battery is dead. Any ideas?
Was this
answer
helpful?
Yes
No
Tuesday, February 9th, 2021 AT 10:41 AM (Merged)
Tiny
SATURNTECH9
  • MECHANIC
  • 30,869 POSTS
First thing I would do is make sure ur new battery tests good just run it by the auto parts store to have it tested so ur not chasing ur tail. Also make sure no lights are staying on map dome lamp cargo etc. If all that checks good then u need to have a parastic load test done to see if ur drawing too much load with the key off. If u are then u need to trace it down where the draw is comming from. Let me know what u find.
Louie
Was this
answer
helpful?
Yes
No
Tuesday, February 9th, 2021 AT 10:41 AM (Merged)
Tiny
433MOUSE
  • MEMBER
  • 8 POSTS
I had similar problems with my 02 Vue battery working then not working. After I put new battery in and it was still going dead. I took it back to where I bought it from while it was still under warranty and it turned out to be the alternator. The alternator was working and then not working. After alternator was replaced the battey was fine and all was good. I hope this helped you!
Was this
answer
helpful?
Yes
No
Tuesday, February 9th, 2021 AT 10:41 AM (Merged)
Tiny
MSBUFFY100
  • MEMBER
  • 3 POSTS
We had it checked for free at auto zone, not the alternator or the starter, took it in and its the BCM. They are fixing it today.
Was this
answer
helpful?
Yes
No
Tuesday, February 9th, 2021 AT 10:41 AM (Merged)
Tiny
MSBUFFY100
  • MEMBER
  • 3 POSTS
Funny both autozone AND bell tire did a diagnostic check and said the battery was dead, we take it in the dealer and they said no. How annoying. $70 on a new battery that probably didn't need to be bought.
Was this
answer
helpful?
Yes
No
Tuesday, February 9th, 2021 AT 10:41 AM (Merged)
Tiny
MMISA
  • MEMBER
  • 1 POST
  • 2003 SATURN VUE
  • 6 CYL
  • FWD
  • AUTOMATIC
  • 90,000 MILES
My VUE just cranks slowly and will not start. I have a new battery (1 week old) and I can hear the fuel pump activate when I turn the key on. This happened just recently and the car just cranks slow like a bad battery and will not start. I am cosidering pulling the starter and having it tested. Help!
Was this
answer
helpful?
Yes
No
Tuesday, February 9th, 2021 AT 10:41 AM (Merged)
Tiny
JDL
  • MECHANIC
  • 16,098 POSTS
If you have a digital multimeter, leads across the battery posts, everything off, the generic spec for a full charge is around 12.6 volts. Then start the vehicle, take second reading across the battery posts, the second reading should be higher than the first, if the charging system is working. You can also take reading across battery posts, with key in the crank position, it shouldn't drop below 9 volts, some specs say 10 volts.

It's possible you have a battery drain? Having the starter tested is a good idea.
Was this
answer
helpful?
Yes
No
Tuesday, February 9th, 2021 AT 10:41 AM (Merged)
Tiny
PCHOOVER
  • MEMBER
  • 1 POST
  • 2002 SATURN VUE
  • 6 CYL
  • FWD
  • AUTOMATIC
  • 96,000 MILES
I think my starter is in need of replacement, or perhaps something wrong with the carburetor, or something I have not experienced before, but would like to know what the pros think.

When I turn the key on it sounds like the car is starting but the engine doesn't turn over unless I keep the key turned on and keep my foot on the gas. This started intermittently now is happening most of the time.
There are some other interesting things that happen with this problem: one time after the engine started the headlights flashed about 3 times (day running lights). Then the last time the security light in the dash stayed on while the car was running.

The battery seems to be running everything o.K. And it does not appear that I need a new alternator because there is no power drain when I start the engine.
Was this
answer
helpful?
Yes
No
Tuesday, February 9th, 2021 AT 10:41 AM (Merged)
Tiny
LEGITIMATE007
  • MECHANIC
  • 5,121 POSTS
Yeah, there is a small pulley, attached to a metal "arm" that is your tensioner pulley, YOu will have to get a breaker bar or a large two inch wratchet and put the part that holds the socket into the hole on the pulley arm and when you pull towards you or away from you(not sure which way it is on this vehicle) the pulley will bend in a way so that the tension loosens on the belt, then you can pull the old one off and put the new one on. There is a tool called a serpentine belt tool that you can rent from autozone for a small deposit and then you can get your money back when you return the tool
Was this
answer
helpful?
Yes
No
Tuesday, February 9th, 2021 AT 10:41 AM (Merged)
Tiny
FIGGET11
  • MEMBER
  • 4 POSTS
  • 2003 SATURN VUE
  • 6 CYL
  • 2WD
  • AUTOMATIC
  • 63,000 MILES
My problem starting with the horn going off. Then the horn started blaring. We took the fuse out and changed it and then the instrament panels quit working and then it was hard to crank and now it don't crank at all plus I think the tail light also quit. It seems that everthing is shutting down. I hooked it up to a hand held checker and it gave no code. I really hope some one can help me.
Was this
answer
helpful?
Yes
No
Tuesday, February 9th, 2021 AT 10:41 AM (Merged)
Tiny
SATURNTECH9
  • MECHANIC
  • 30,869 POSTS
First of all take the battery out and have it charged and tested. Then make sure the battery cable's are clean and tight. Have you checked all the fuse's?Also do you have a multimeter?
Was this
answer
helpful?
Yes
No
-1
Tuesday, February 9th, 2021 AT 10:41 AM (Merged)

Please login or register to post a reply.