Saturday, November 25th, 2023 AT 6:13 AM
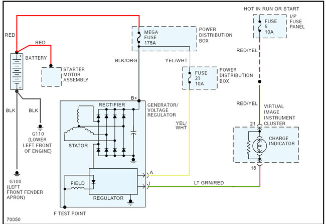
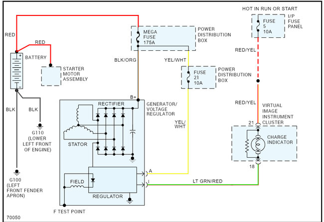
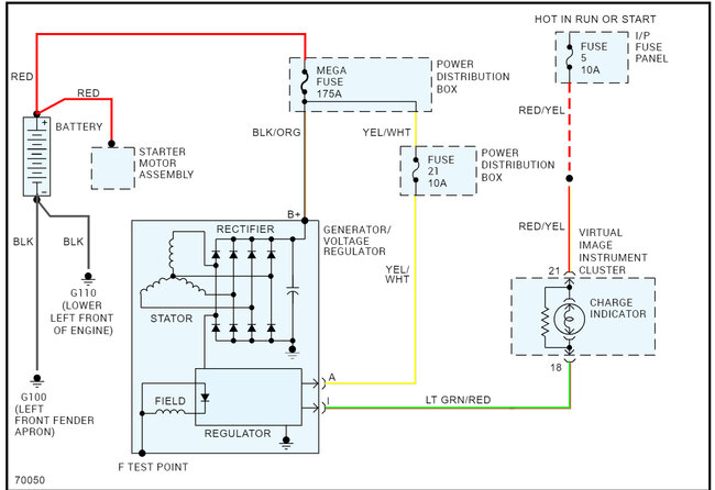
I just bought the car listed above. The previous owner sold it because after replacing the voltage regulator and alternator the vehicle will still not start and stay running. I've replaced the battery, and it still does not want to operate correctly. After replacing the battery I drove it for about 30 miles thinking that the battery was the problem but then it died again. The "check charging system" is displayed on the message center any help would be appreciated.



