The driver's seat stopped moving or responding to preset buttons?

Tiny
GCTICHENOR
  • MEMBER
  • 2003 FORD EXPEDITION
  • 5.4L
  • V8
  • 2WD
  • AUTOMATIC
  • 175,000 MILES
It started by acting a bit strange by having a delayed response to the Exit Assist. It would delay when putting the truck in gear, or in park. Now, it is stuck in the preset 2 position which would put it all the way back and down. After some brief online searching, I checked the power pedals, and they are not responding either. I've checked and replaced fuse 109 with the spare 30A in the fuse box. I also attempted, as best I could, to make sure all quick connectors under the seat are secure. Passenger seat works fine.
Tuesday, February 18th, 2025 AT 8:02 AM

5 Replies

Tiny
GCTICHENOR
  • MEMBER
  • 2 POSTS
Update, when attempting to turn on/off Easy Exit Seat, it says "Data Error" on my display.
Was this
answer
helpful?
Yes
No
Tuesday, February 18th, 2025 AT 12:26 PM
Tiny
AL514
  • MECHANIC
  • 5,597 POSTS
Hello, do you have power at Fuse 109? Just looking over the wiring diagrams really quick, that fuse feeds everything you have listed as not working, so see if there is power on both sides of the fuse. It looks like one side of the fuse should be hot at all times. But I will look at the network diagrams as well. Do you have a test light?
Was this
answer
helpful?
Yes
No
Tuesday, February 18th, 2025 AT 4:21 PM
Tiny
AL514
  • MECHANIC
  • 5,597 POSTS
Do your high beams work as well?
Was this
answer
helpful?
Yes
No
Tuesday, February 18th, 2025 AT 4:21 PM
Tiny
AL514
  • MECHANIC
  • 5,597 POSTS
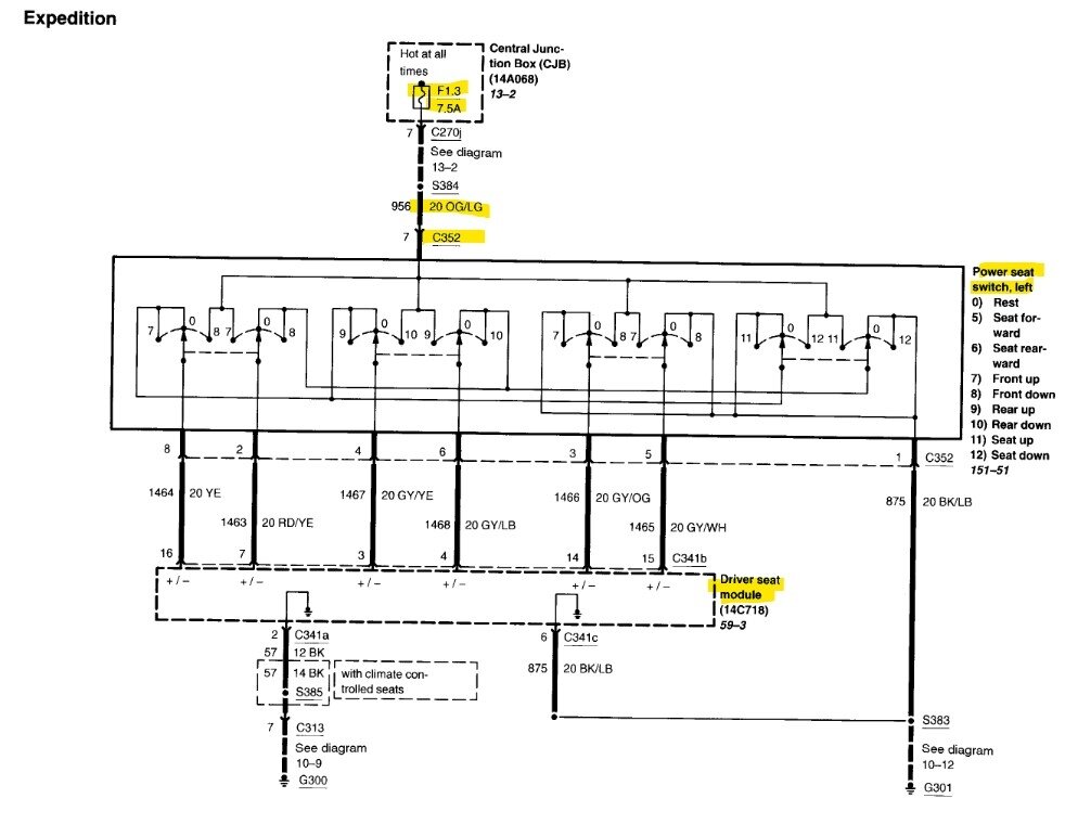
This is Fuse 109, it looks like there should be constant power to this fuse even with the key Off. This is the power diagram, Ill check the ground diagrams and see if these components share a ground as well.
Was this
answer
helpful?
Yes
No
Tuesday, February 18th, 2025 AT 4:35 PM
Tiny
AL514
  • MECHANIC
  • 5,597 POSTS
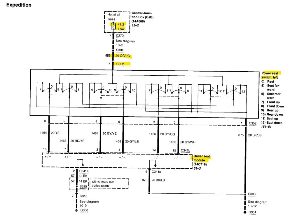
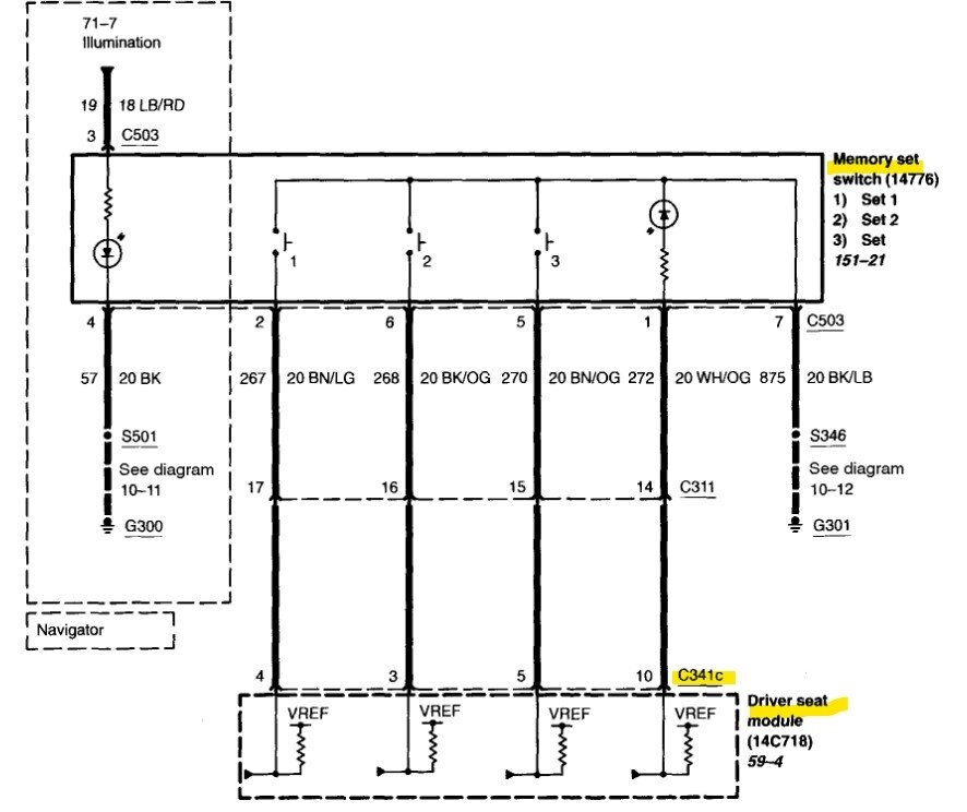
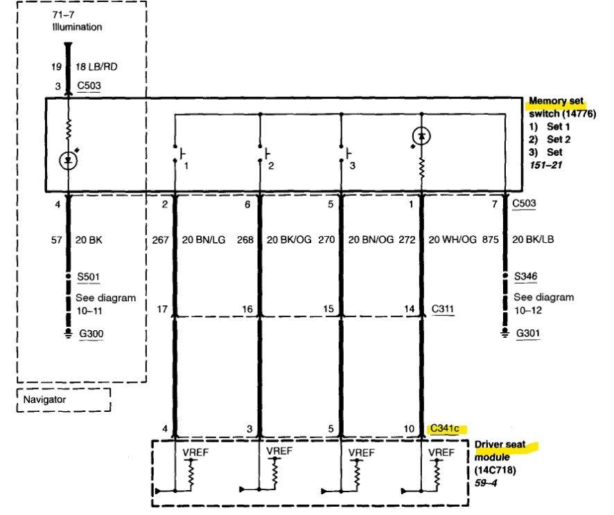
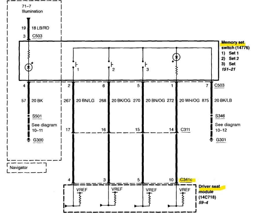
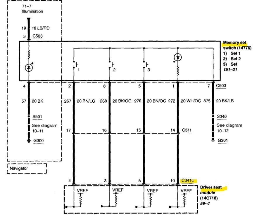
The Driver Seat Module is located under the front of the seat. You can see here connectors C341c pin1 is an orange/lt green wire that goes to Fuse 3 7.5Amp and pin2 of that same connector is the module communications network wire.
Connector C341a pin 1 dark green wire goes to Fuse 109 30Amp, it sounds like the module may have lost power or not full power to it.
You can check these two wires for power, there should be 12volts on both wires.
The wire labelled VREF is a reference voltage that's used for the seat position sensors, if one of the sensors shorted out and that reference voltage gets pulled to ground it can disable the seat module. So, start with checking the battery voltage from the two fuses, and it's at battery voltage, I would check the C341b connector pin 19 (Orange/White wire), you'll have the best chance IDing the wire by its color. The SIG-RTN is the ground for those position sensors (pin 13 Orange/Red wire).
It's best to back probe the connector wire with a small pin when the connector is still plugged in because unplugged you might not see the fault if the VREF is shorted through one of the position sensors.
Don't touch any potential airbag wires, they are bright yellow connectors, sometimes located underneath seats.
Diagrams 3, 4 are the other switch wiring, from the same Fuse 3 7.5-Amp.
Was this
answer
helpful?
Yes
No
Tuesday, February 18th, 2025 AT 5:58 PM

Please login or register to post a reply.