Sunday, February 12th, 2023 AT 12:56 AM
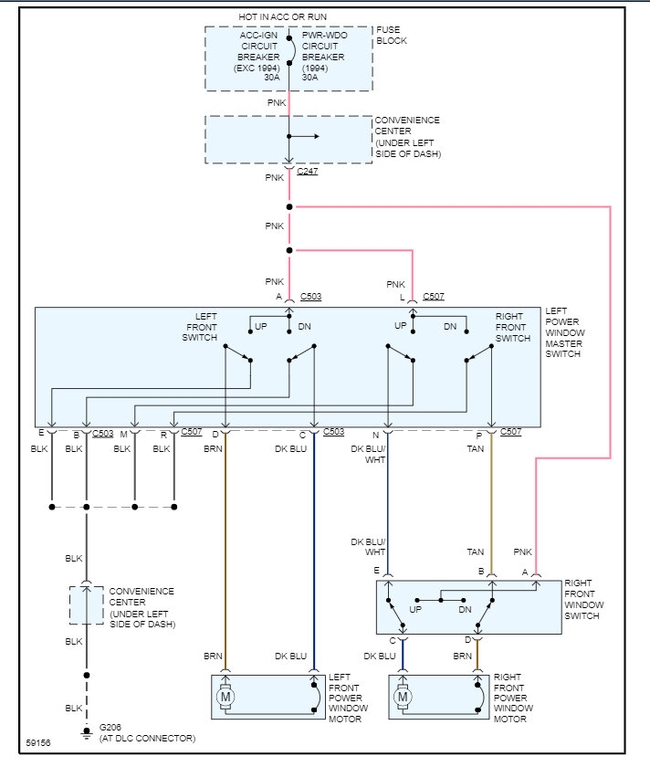
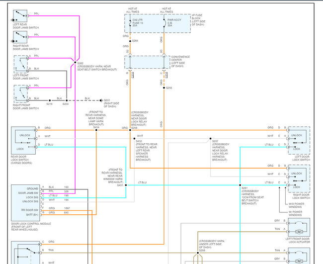
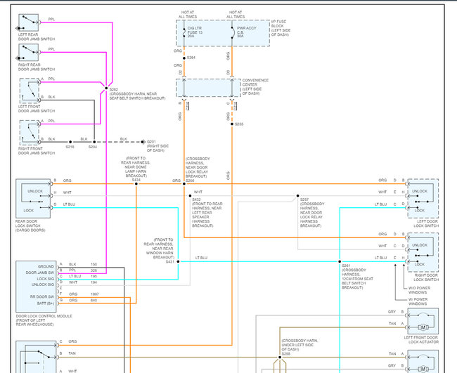
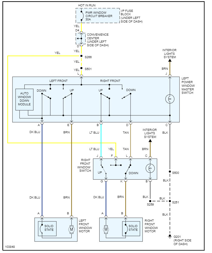
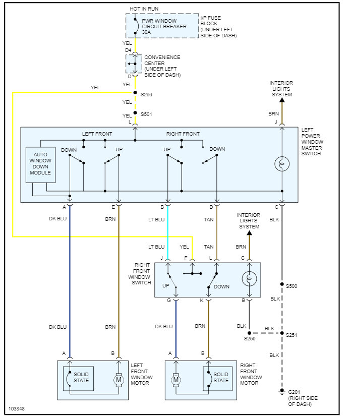
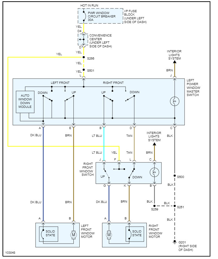
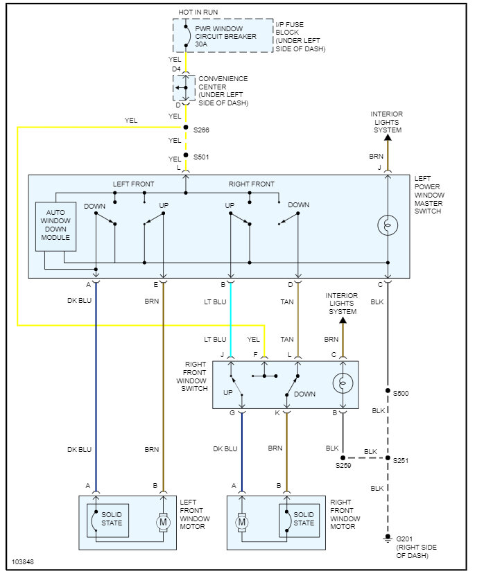
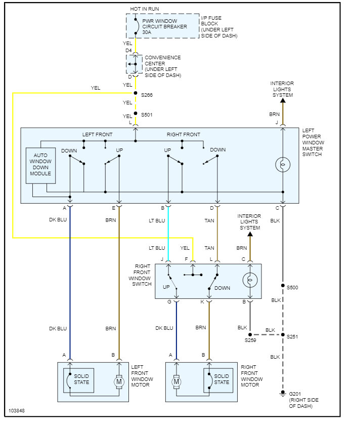
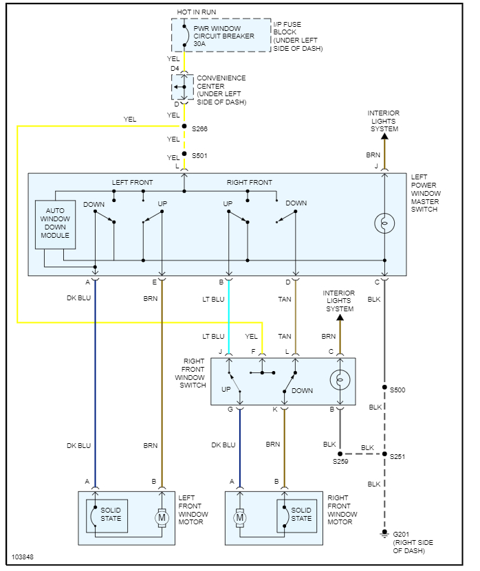
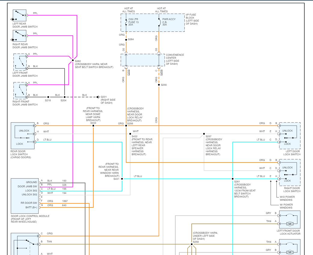
My truck is a 1992, I found 1999 Yukon doors. How can I wire these doors so the locks and windows work? I have not been able to find a correct wire diagram to retro fit these newer doors. Any help is greatly appreciated!





