Thursday, December 6th, 2007 AT 10:18 AM
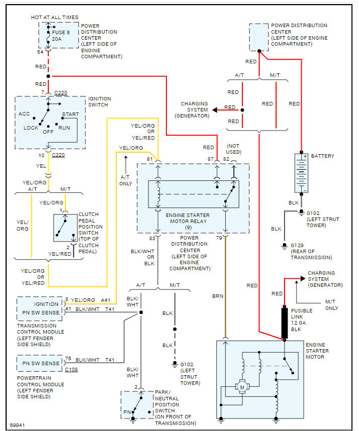
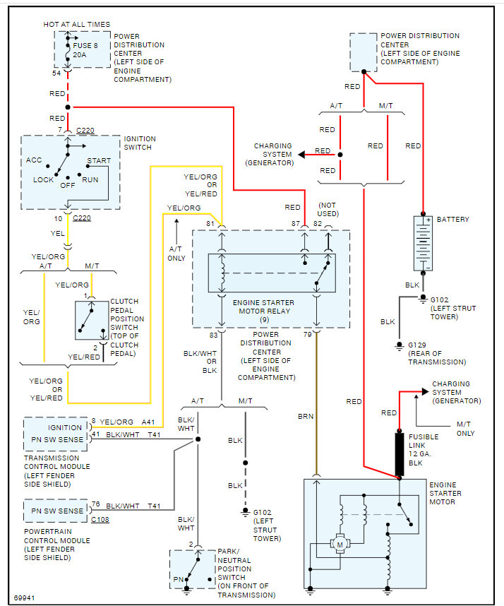
The car will not turn over, the lights work the clock the odometer works the digital tranny selector works, but the clock does not work or the radio. The engine does even make a sound when you turn the key.



