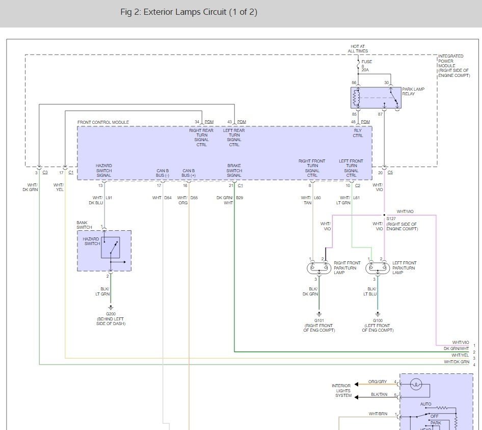
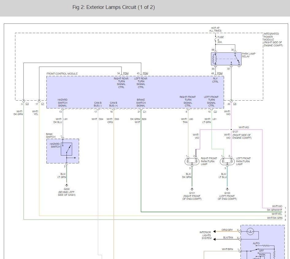
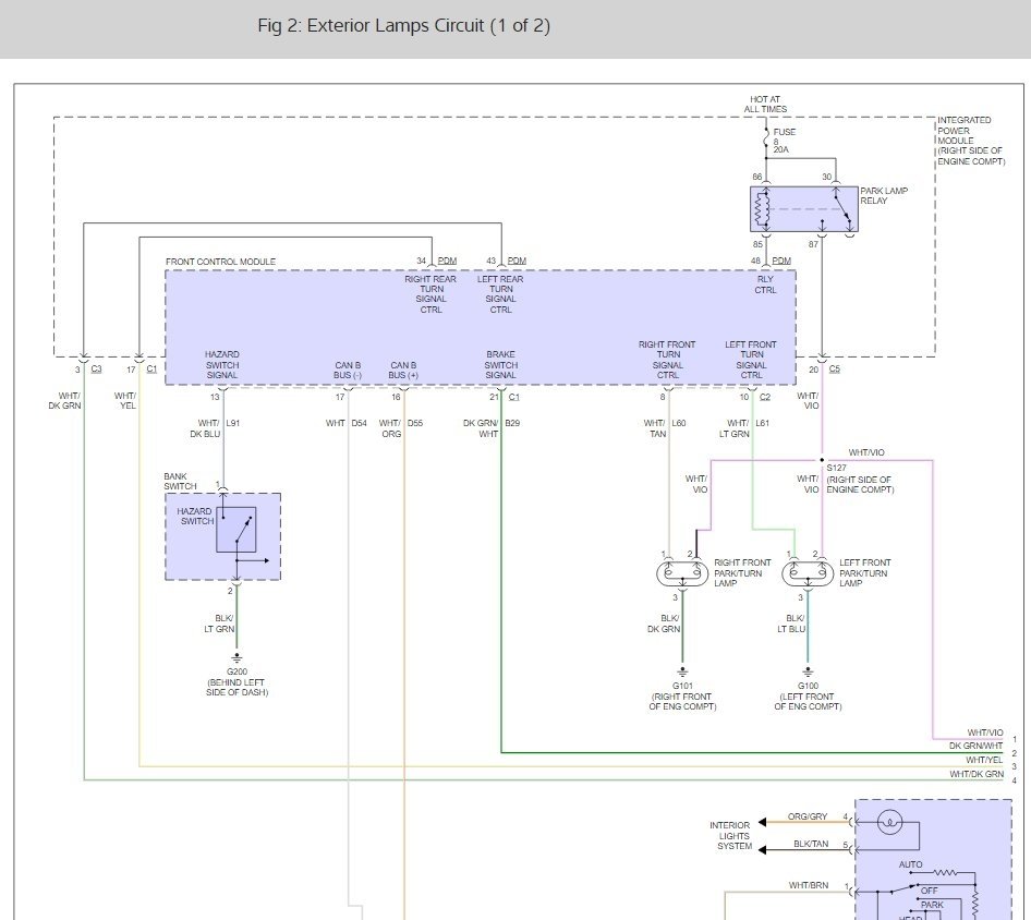
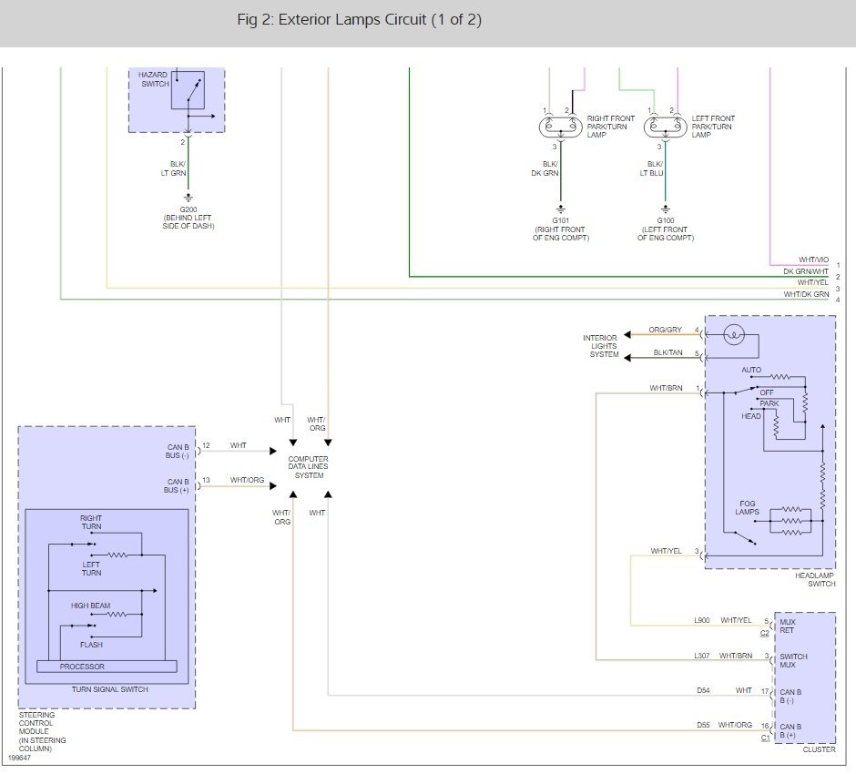
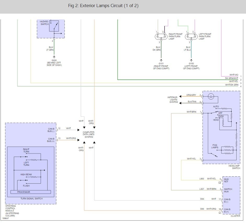
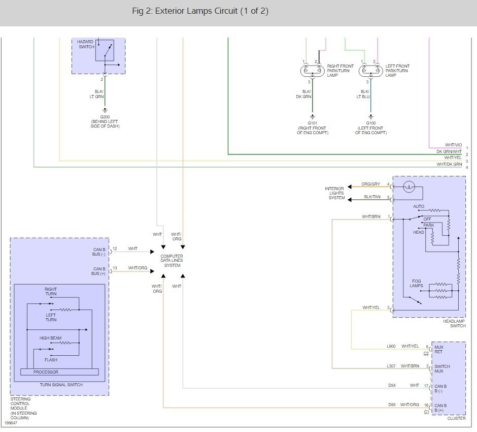
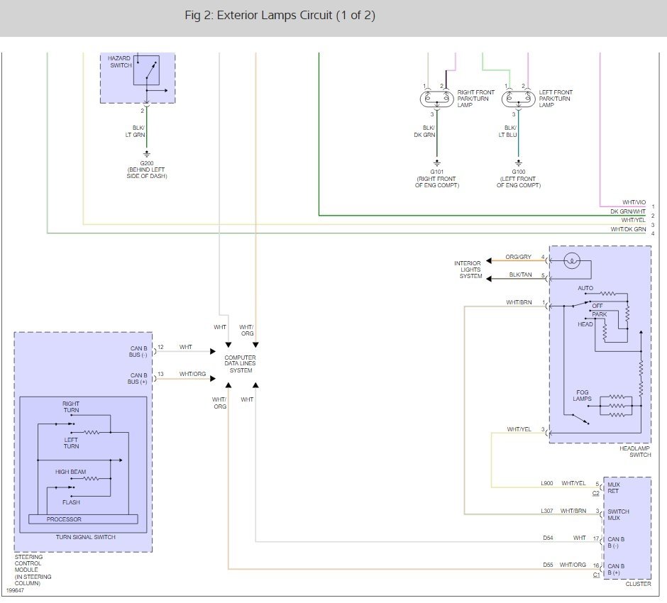
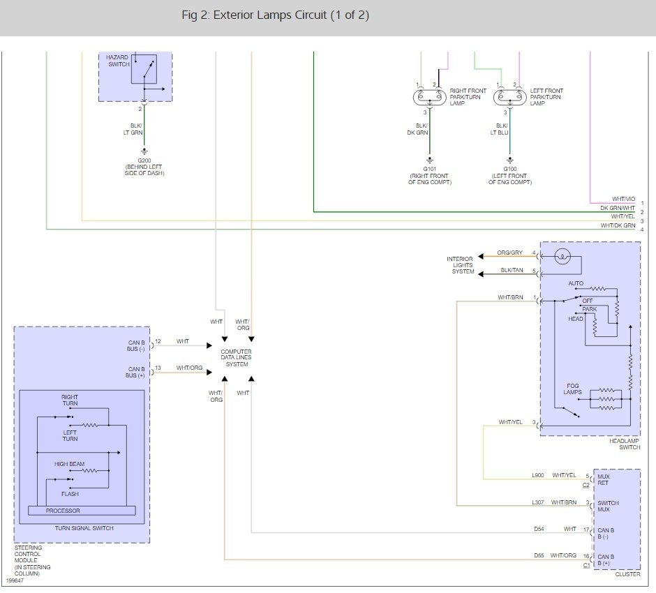
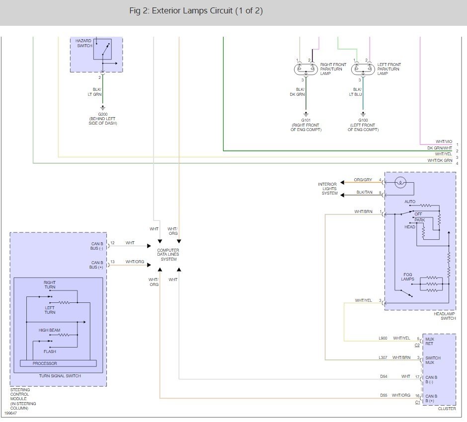
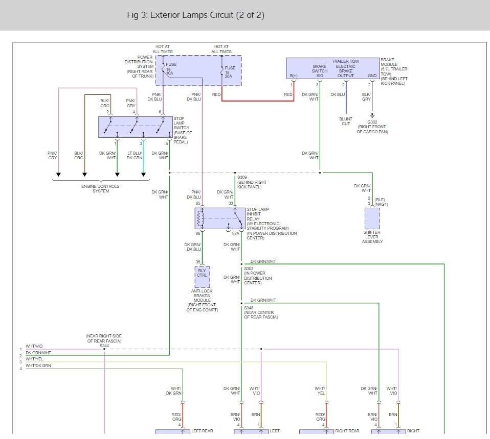
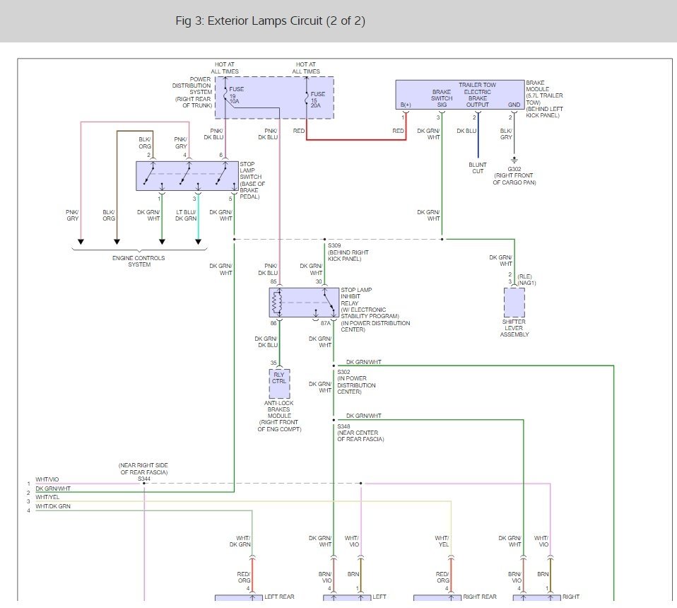
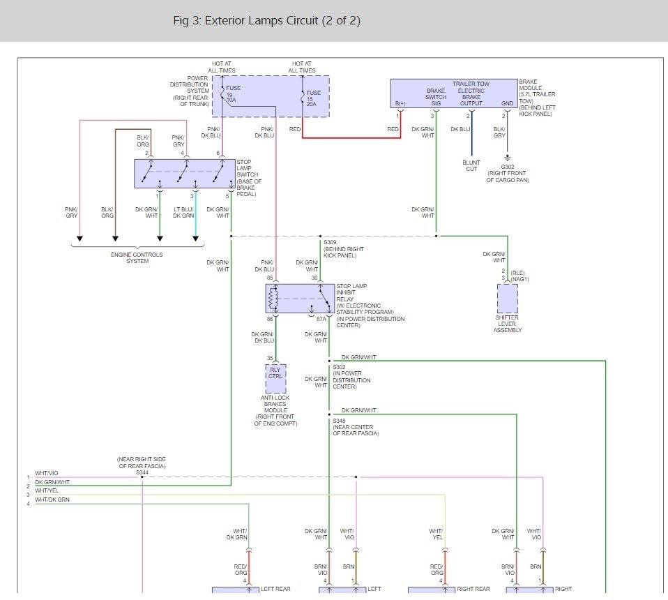
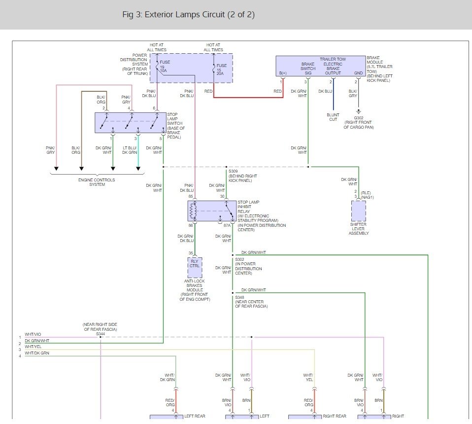
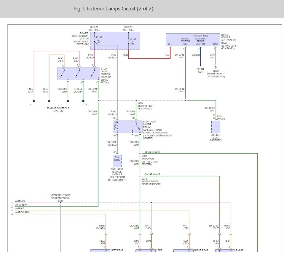
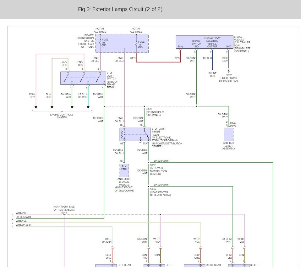
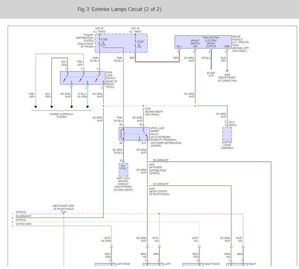
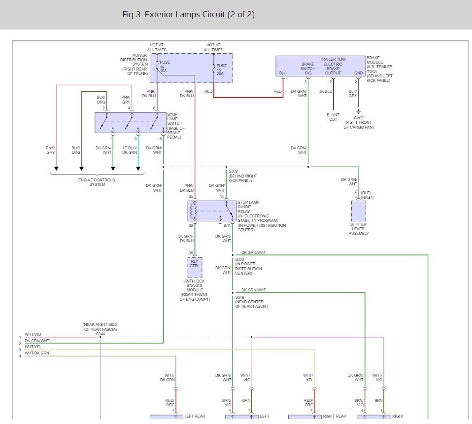
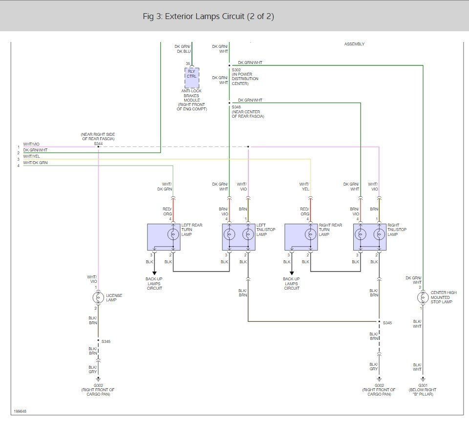
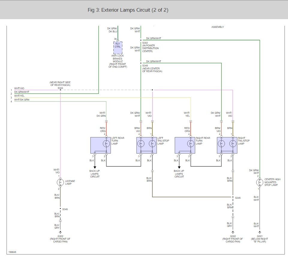
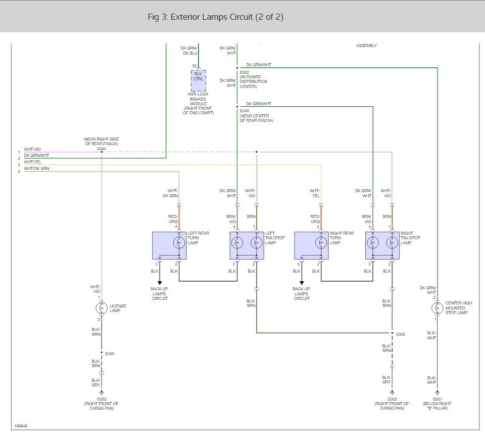
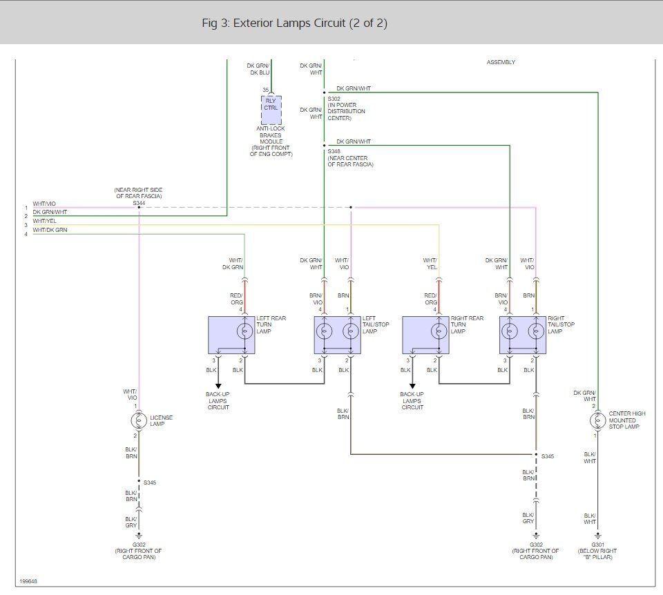
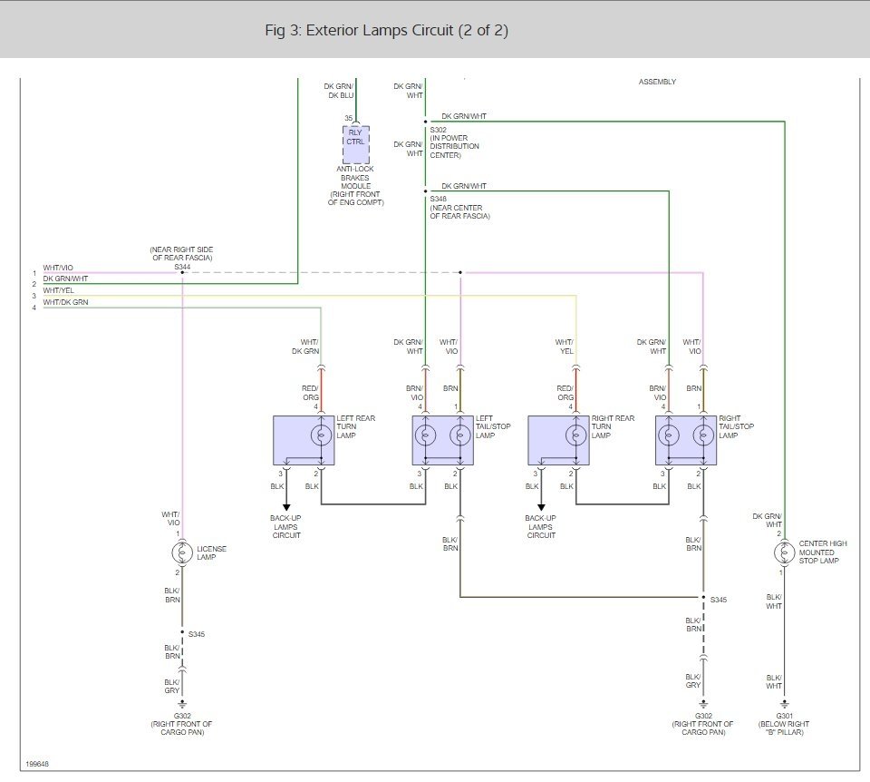
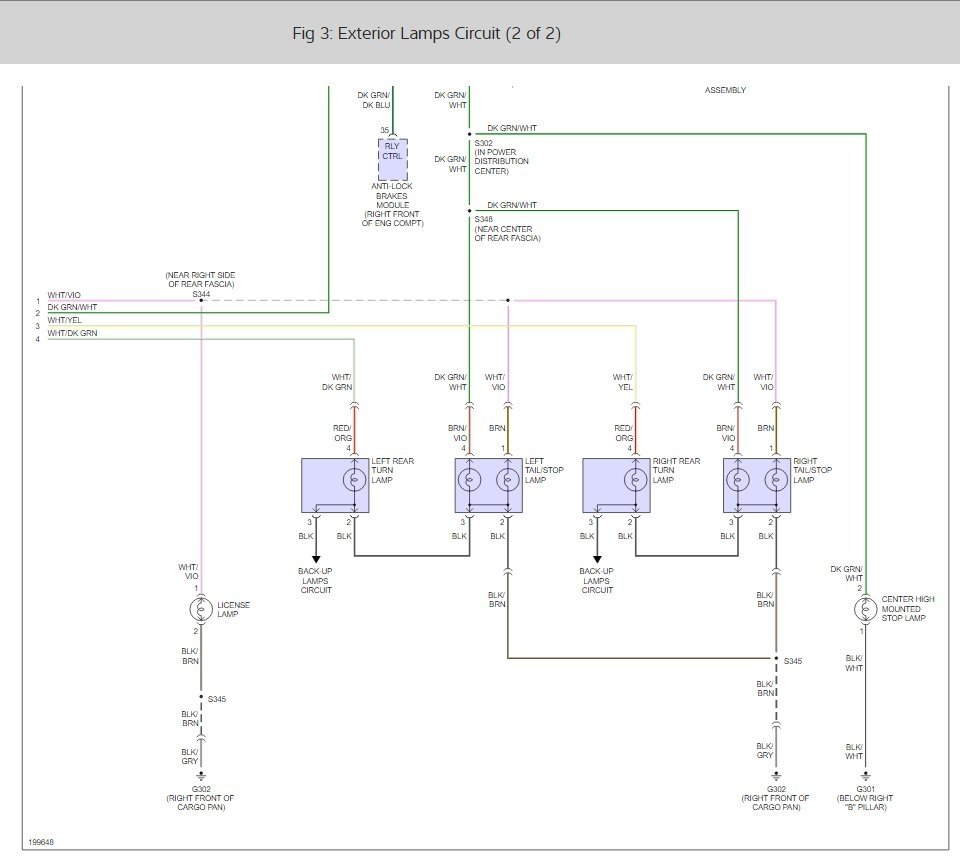
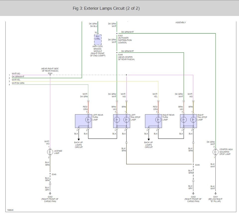
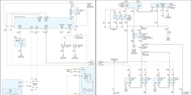
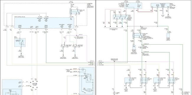
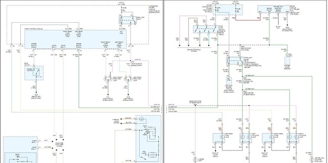
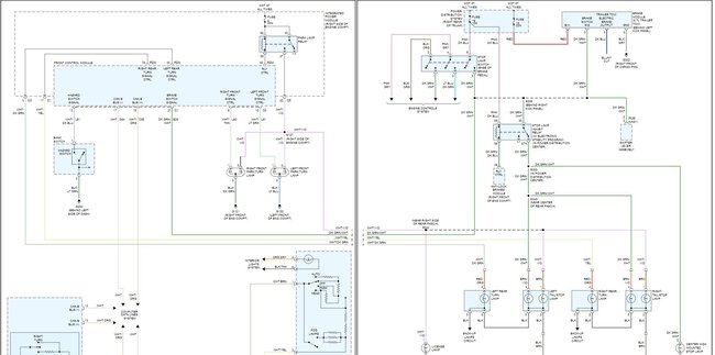
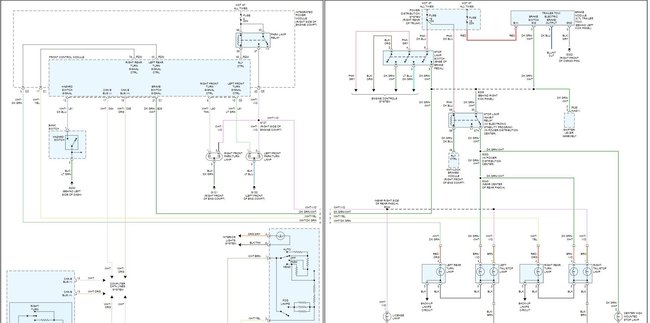
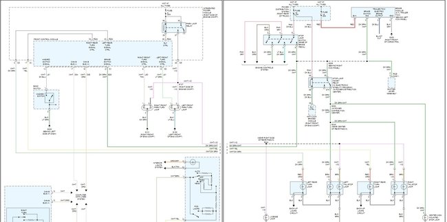
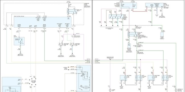
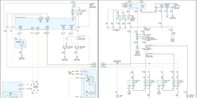
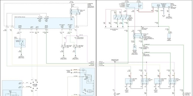
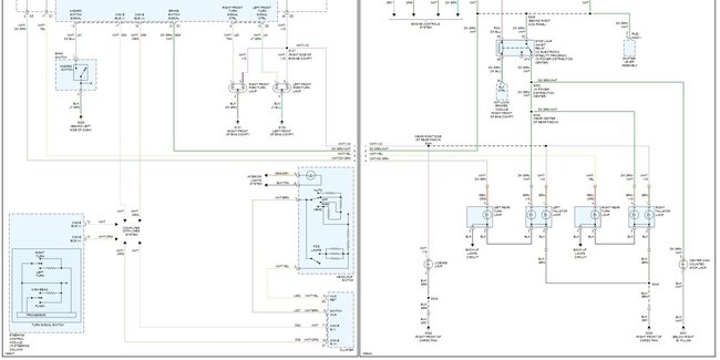
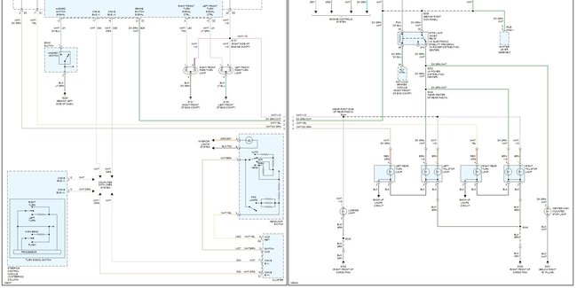
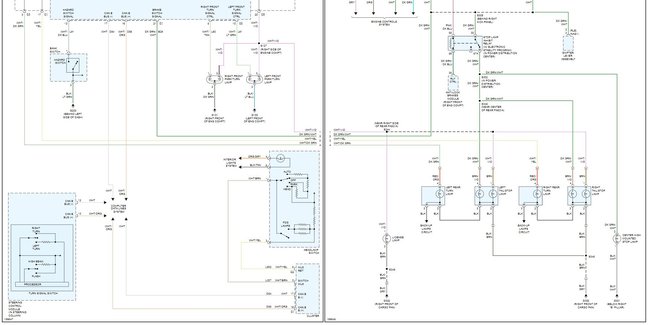
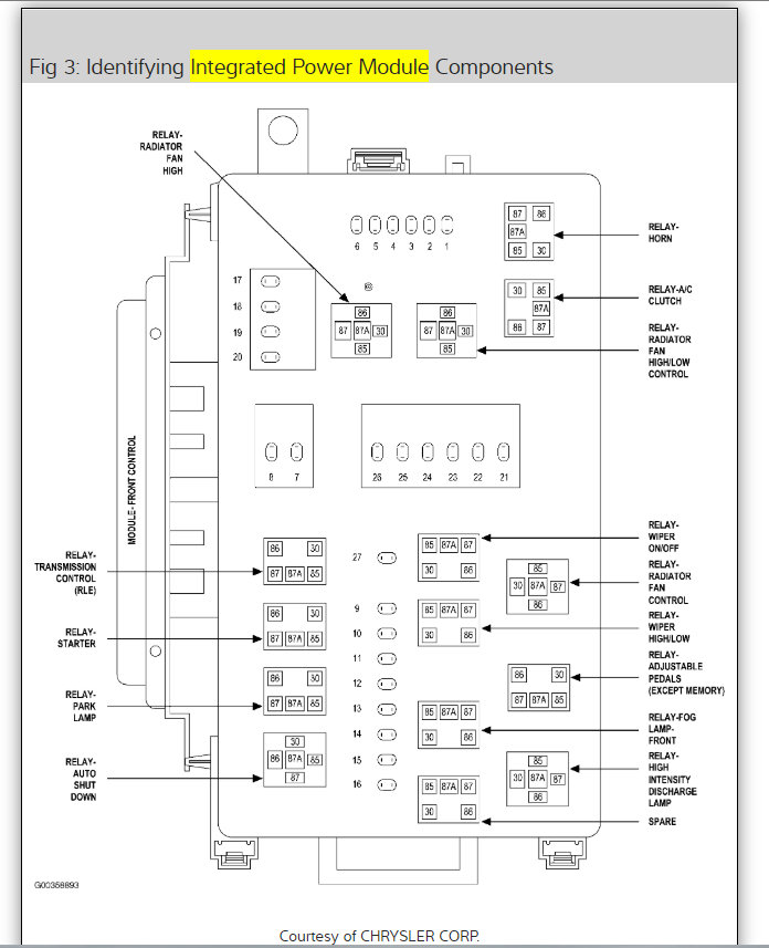
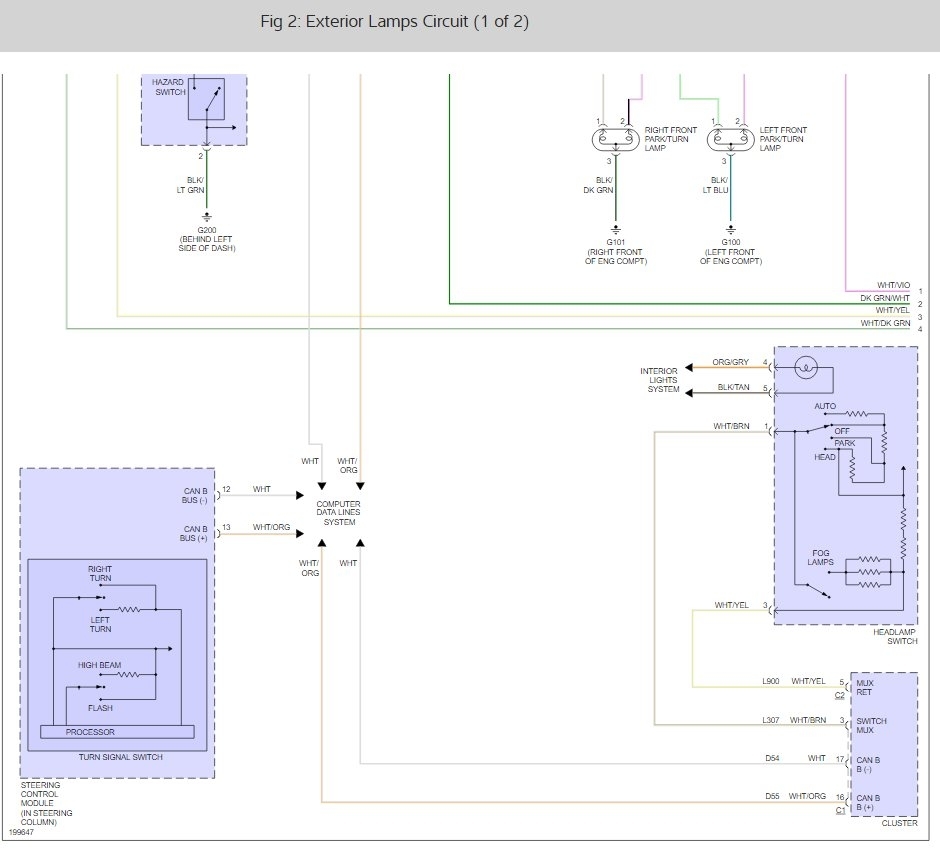
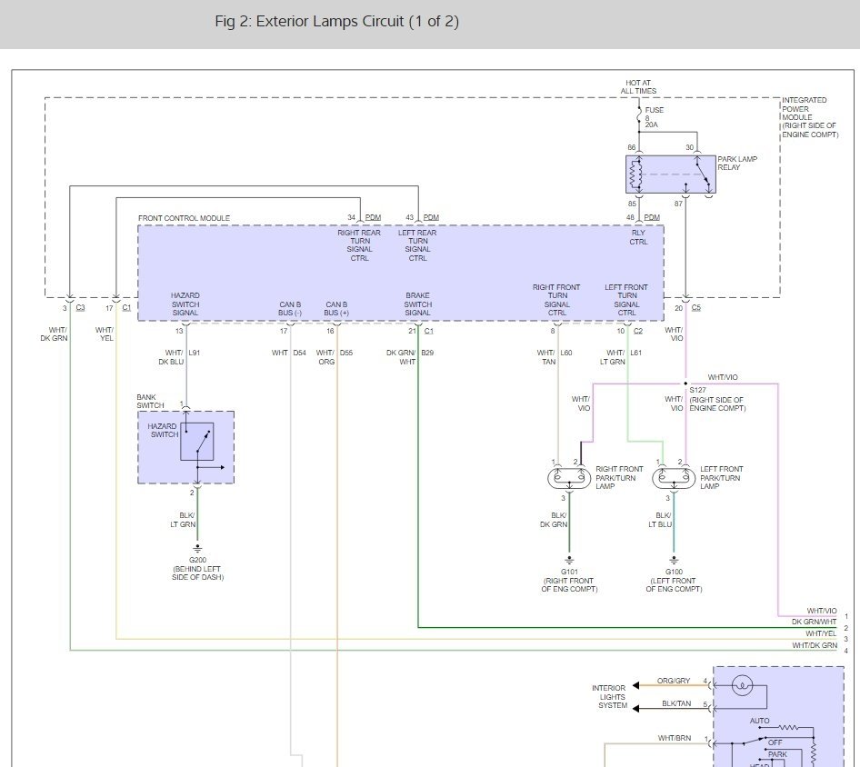
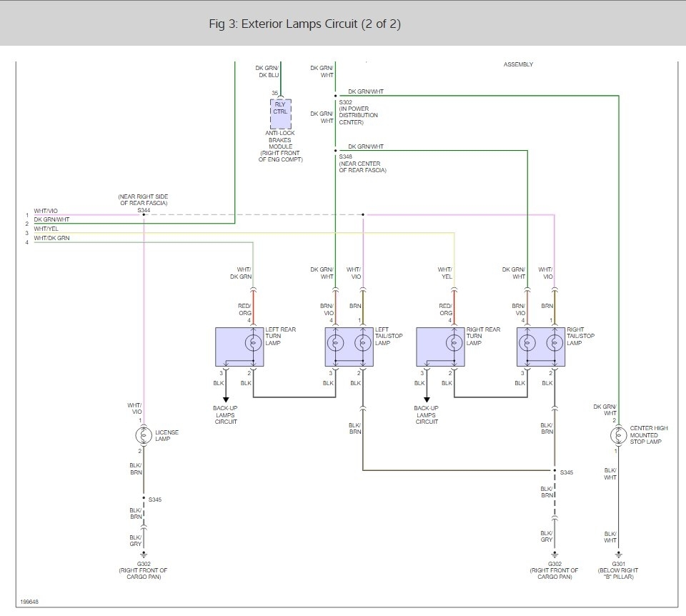
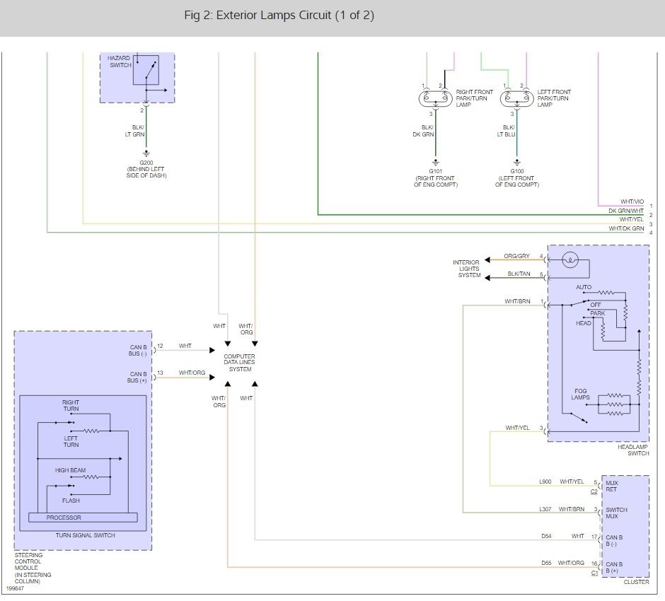
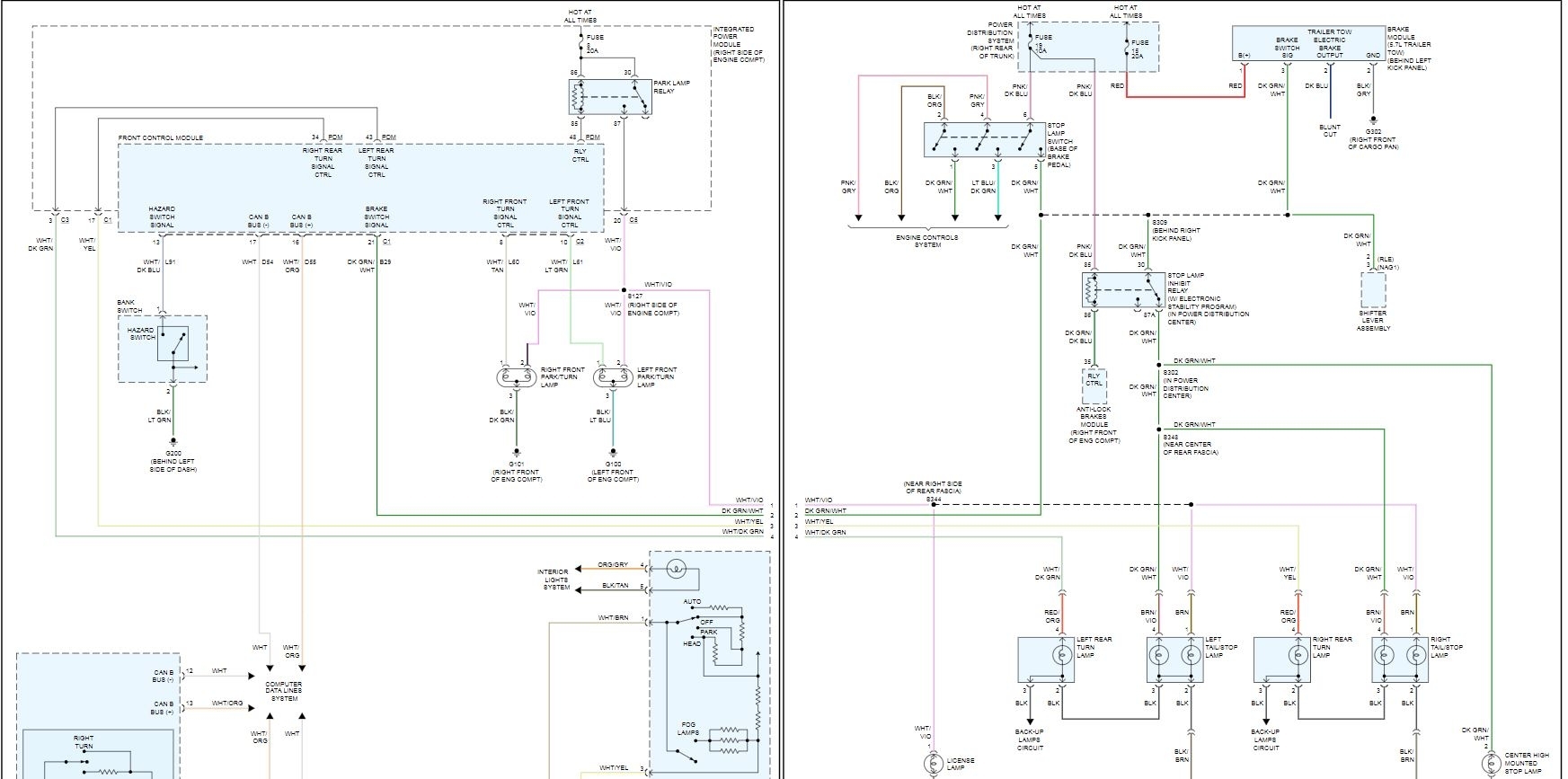
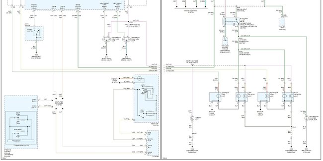
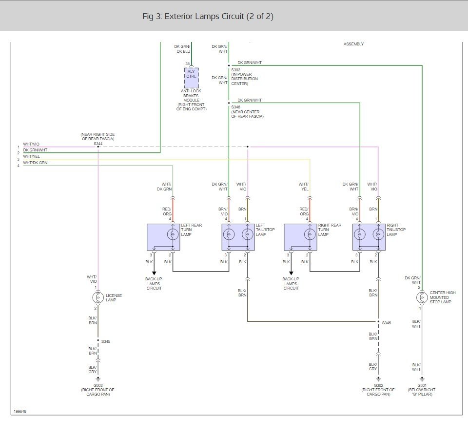
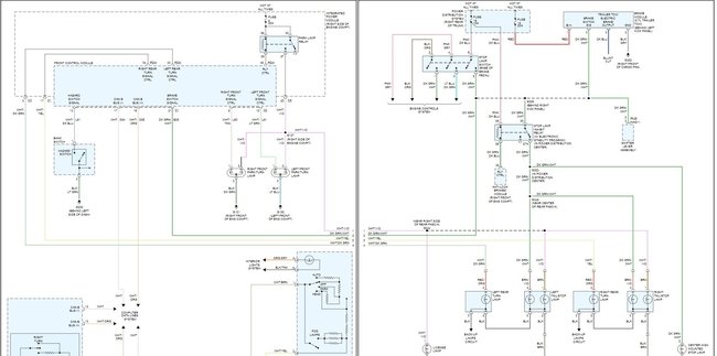
the tail lights will not work all the fuses are good and the bulbs are good, all other lights work in front and rear. The front parking lights are working, The license plate light isn't working. I checked for power on the tail light and plate socket and no power. I removed the panel and found a small group of wires coming from the rear going to the fuse box, should there be a plug?
Help me please - this site rocks!
Sunday, January 18th, 2009 AT 4:14 PM



















