Dash board lights?

Tiny
JDL
  • MECHANIC
  • 16,098 POSTS
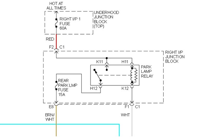
Here are a couple fuses to check. You see the park lamp relay, the squiggle line on the right side, that is ground for the relay. Grounded by the bcm. The bcm has to receive a sense signal from the headlamp switch, to ground the relay.
Was this
answer
helpful?
Yes
No
-1
Friday, August 23rd, 2019 AT 4:02 PM (Merged)
Tiny
RENAUDTN
  • MECHANIC
  • 636 POSTS
  • 2003 CHEVROLET IMPALA
  • 6 CYL
  • FWD
  • AUTOMATIC
  • 129,120 MILES
This post was initially to ask advice about my dashboard lights (they wouldn't come on at night).
After some troubleshooting I finally found out what was wrong: the headlight switch. One of the pin on the switch had shorted out (the one where the grey wire connects for those who may want to know).
Here is the troubleshooting procedure:
Remove the headlight switch (you have to remove, or at least losen up, the instrument panel bezel. It's easy, we're talking about 6 or 7 screws).
Once it's unplug, put a jumper across the brown/white wire and the grey wire (there are two grey wires, the one you're interested in is the one that is farthest away from the brown/white wire; NOT the one right by the brown/white wire).
When you put the jumper accross the wires, the dashboard lights should come on (make sure you do this test when it's dark around otherwise you won't see it).
If the lights do come on, replace the headlight switch ($120). If they still don't come on, you may have a module problem.
Was this
answer
helpful?
Yes
No
Friday, August 23rd, 2019 AT 4:02 PM (Merged)
Tiny
NATETRADE_99
  • MEMBER
  • 2 POSTS
I have the same problem. Did you find a fix?
Was this
answer
helpful?
Yes
No
Friday, August 23rd, 2019 AT 4:02 PM (Merged)
Tiny
NATETRADE_99
  • MEMBER
  • 2 POSTS
I fixed it. Thanks anyway!
Was this
answer
helpful?
Yes
No
-1
Friday, August 23rd, 2019 AT 4:02 PM (Merged)
Tiny
RSPAWPAW
  • MEMBER
  • 2 POSTS
  • 2003 CHEVROLET IMPALA
  • 6 CYL
  • 2WD
  • AUTOMATIC
  • 210,000 MILES
I have a 2003 chevy impala, when I make a left turn, the ABS light and the trak light comes on. The message center tells me to service the traction system. Is this transmission problems? I have completely redone the front end: new hubs, inner and outer tie rods, cv joints.
Was this
answer
helpful?
Yes
No
Friday, August 23rd, 2019 AT 4:02 PM (Merged)
Tiny
FIXITMR
  • MECHANIC
  • 9,990 POSTS
1 of th front wheel sensors is probably cutting out. Could be a connection problem. Inspect sensors and wiring/plug
Was this
answer
helpful?
Yes
No
Friday, August 23rd, 2019 AT 4:02 PM (Merged)
Tiny
JUDY & HOWARD HUEY
  • MEMBER
  • 1 POST
  • 2003 CHEVROLET IMPALA
  • 6 CYL
  • 2WD
  • AUTOMATIC
  • 70,000 MILES
The dash lights go off for extended periods of time.
Was this
answer
helpful?
Yes
No
Friday, August 23rd, 2019 AT 4:02 PM (Merged)
Tiny
CONSAKA
  • MEMBER
  • 31 POSTS
This is caused by a poor electrical connection.
To fix it start with the dimmer switch that controls how bright the dash lights are. Make sure it is working properly and has no loose connections. If that turns out fine then you may have to take the dash apart to trace it out. Before doing that though check the fuse connections and make sure those are good. Pull the fuse and put it back and see if that helps.
Of course to trace it out properly it needs to be not working at the time. You will need an electrical meter to test which wires are hot and which are not.
It is highly likely that once you start working on it it will work fine for a while.
Was this
answer
helpful?
Yes
No
Friday, August 23rd, 2019 AT 4:02 PM (Merged)
Tiny
AMC2506
  • MEMBER
  • 1 POST
  • 2004 CHEVROLET IMPALA
  • 6 CYL
  • FWD
  • AUTOMATIC
  • 145,000 MILES
The abs and traction control lights are on how or do I have to take it to dealer to find the problem and fix it?
Was this
answer
helpful?
Yes
No
Friday, August 23rd, 2019 AT 4:02 PM (Merged)
Tiny
WRENCHTECH
  • MECHANIC
  • 20,761 POSTS
Not necessarily the dealer but you will have to find a shop that has a professional scan tool with ABS software to read the code stored when the light came on.
Was this
answer
helpful?
Yes
No
Friday, August 23rd, 2019 AT 4:02 PM (Merged)
Tiny
AWADE1982
  • MEMBER
  • 1 POST
  • 2002 CHEVROLET IMPALA
I just replaced my ignition switch and gotten my key coated, after my ignition switch went out. Now, when I try to crank my car nothing happens. I thought that I need a new relay switch, so I replaced that too. Whats funny is that when I take the relay switch out and touch the metal with a wire the car will try to crank. When I try it with the key, you can hear the computer system and dash board lights turn on but it still want crank. Help me please!
Was this
answer
helpful?
Yes
No
Friday, August 23rd, 2019 AT 4:02 PM (Merged)
Tiny
THUNTER137
  • MEMBER
  • 5 POSTS
2003 Impala 3.8L, LS, 45,000 miles

I turn the key and it won't start or click. Everything lights up. It has happens at least once a month for the last 6 months. Doesn't matter if the car is cold or hot. I will have to keep turning the key about 50 times to get it to start. After that it is fine. I can then turn it off and on. I took it to the chevy dealership and they said they could not find a problem. They said I will have to wait it out until it won't work at all instead of putting a lot of money into a problem no one is sure about
Was this
answer
helpful?
Yes
No
Friday, August 23rd, 2019 AT 4:02 PM (Merged)
Tiny
SJB133
  • MEMBER
  • 4 POSTS
[quote="thunter137"]2003 Impala 3.8L, LS, 45,000 miles

my 2002 impala done this, dealer told me the same thing at first. They finally(2 yrs later) told me what it was and if my security light was on it would throw a code. I took it to a shop and sure enough it did. It was the passlock cylinder. Had to replace the whole ignition switch and have it reprogrammed. There needs to be a recall on these, badly.
Was this
answer
helpful?
Yes
No
Friday, August 23rd, 2019 AT 4:02 PM (Merged)
Tiny
BOBSHOP
  • MEMBER
  • 2 POSTS
  • 2003 CHEVROLET IMPALA
  • 6 CYL
  • 2WD
  • AUTOMATIC
  • 131,320 MILES
My car has no dash lights, what could the fix be?
Was this
answer
helpful?
Yes
No
Friday, August 23rd, 2019 AT 4:21 PM (Merged)
Tiny
MHPAUTOS
  • MECHANIC
  • 31,937 POSTS
Check fuse for side lights, check that the light rheostat is not turned down if fitted, check this first.

Mark (mhpautos)
Was this
answer
helpful?
Yes
No
-2
Friday, August 23rd, 2019 AT 4:21 PM (Merged)
Tiny
BABOY26
  • MEMBER
  • 1 POST
  • 2002 CHEVROLET IMPALA
Electrical problem
2002 Chevy Impala 6 cyl Automatic 149, 00 miles

hi I have a 2002 impala. And the dashboard and taillight turn off at night? I check the fuses and there just fine.
Was this
answer
helpful?
Yes
No
Friday, August 23rd, 2019 AT 4:21 PM (Merged)
Tiny
BMRFIXIT
  • MECHANIC
  • 19,053 POSTS
Use a test light and or volt meter
turn lights on and check each and every fuse
90 % its a fuse
if 100% fuses OK check and suspect light and dimmer switch
Was this
answer
helpful?
Yes
No
Friday, August 23rd, 2019 AT 4:22 PM (Merged)
Tiny
DICKSIMPALA
  • MEMBER
  • 2 POSTS
  • 2002 CHEVROLET IMPALA
  • V8
  • FWD
  • AUTOMATIC
  • 120,000 MILES
On startup, the dash lights come on, then immediately dim. The dimmer control does not work, light on the instrument panel stay dim.

Checked what fuses I could find, but not sure if all were checked.

Thank you
Was this
answer
helpful?
Yes
No
Friday, August 23rd, 2019 AT 4:22 PM (Merged)
Tiny
RHALL77
  • MECHANIC
  • 3,361 POSTS
Are they dim at night also. Can you adjust them at night
Was this
answer
helpful?
Yes
No
Friday, August 23rd, 2019 AT 4:22 PM (Merged)
Tiny
DICKSIMPALA
  • MEMBER
  • 2 POSTS
In the night mode; the lights for the instrument panel are completely out. The lights for the gear selector and radio go to very dim. The dimmer switch has no effect.

In day mode, the lights are normal.

Wonder if it is the night time sensor on the dash.
Was this
answer
helpful?
Yes
No
-1
Friday, August 23rd, 2019 AT 4:22 PM (Merged)

Please login or register to post a reply.