Friday, April 24th, 2020 AT 12:49 PM
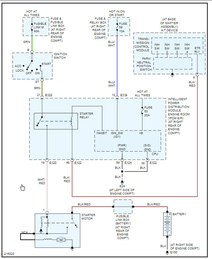
Truck wont start. Key turns and dash turns on but a further turn doesn't crank the engine. After a few reps of turning the key and leaving the dash on it finally cranks. "Service engine" light has flashed 5 times before. Starter, battery, spark plugs, oil and oil filter are all brand new. Truck has 202,011 miles. What could be the cause of this?




