Coolant temperature sensor or radiator fan relay location

Tiny
AGILKEY21
  • MEMBER
  • 2015 CHRYSLER 200
  • 2.4L
  • 4 CYL
  • AUTOMATIC
  • 89,000 MILES
Car listed above is a Limited model. Isn't overheating but heats up to 230f when idle. Fan comes on at 230, fans come on when heater but that's it. F22, f37 fuses are good. Can't find the fan relay and need help. I was hoping that it might be temperature sensor
Thursday, April 15th, 2021 AT 9:55 PM

7 Replies

Tiny
DANNY L
  • MECHANIC
  • 5,648 POSTS
Hello, I'm Danny.

Here is the information you requested. Here are a few tutorials showing how they work, symptoms, and how to replace a coolant temperature sensor:

https://www.2carpros.com/articles/how-a-coolant-temperature-sensor-works

https://www.2carpros.com/articles/symptoms-of-a-bad-coolant-temperature-sensor

https://www.2carpros.com/articles/coolant-temperature-sensor-cts-replacement

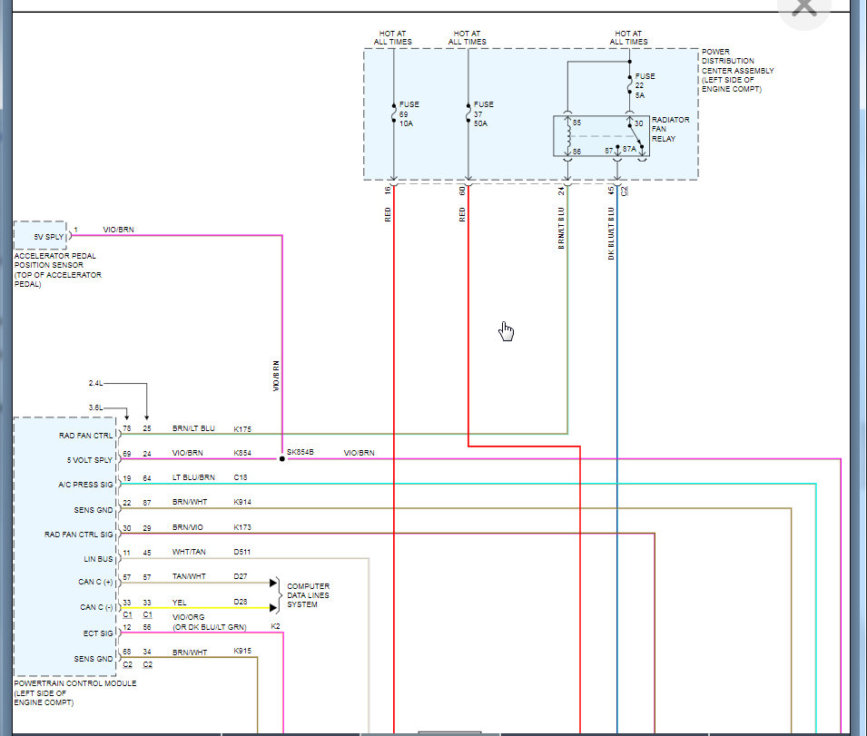
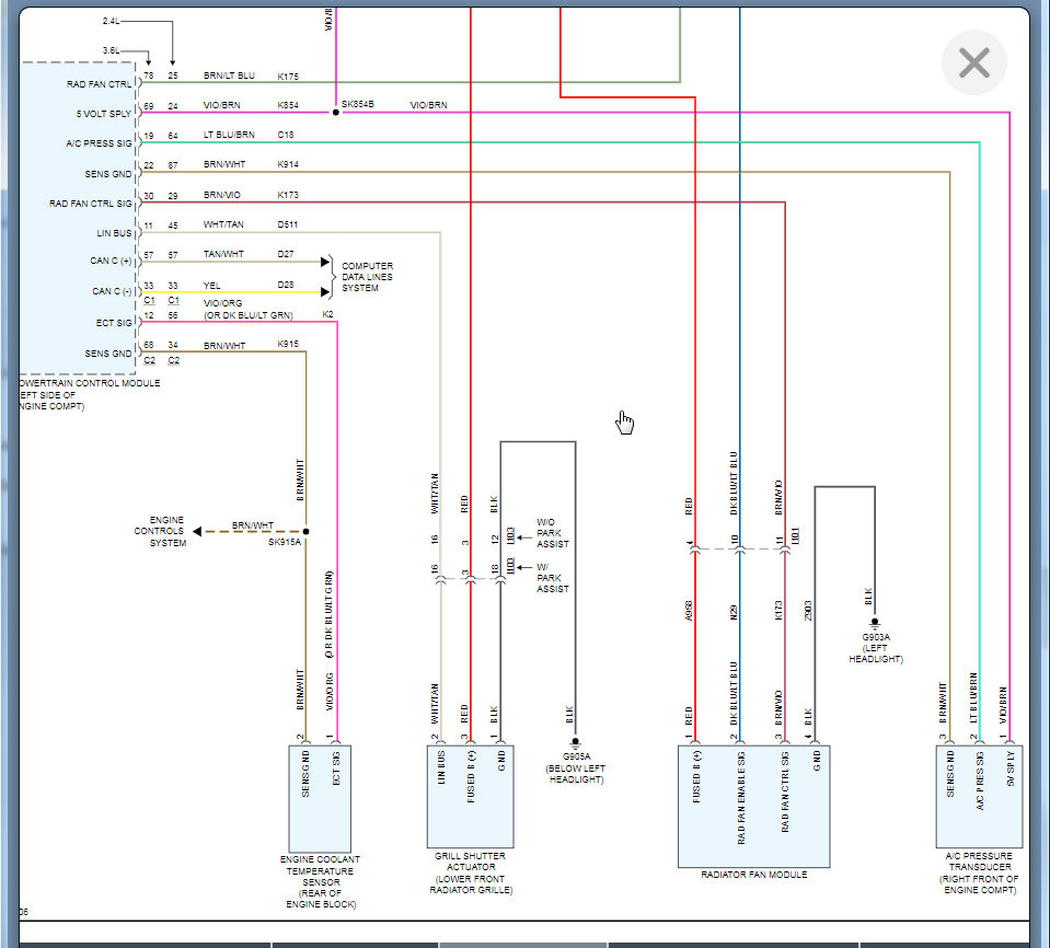
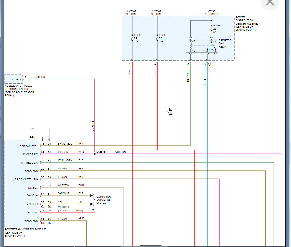
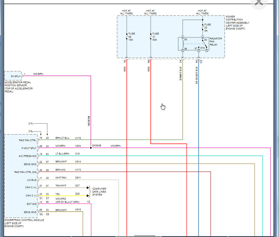
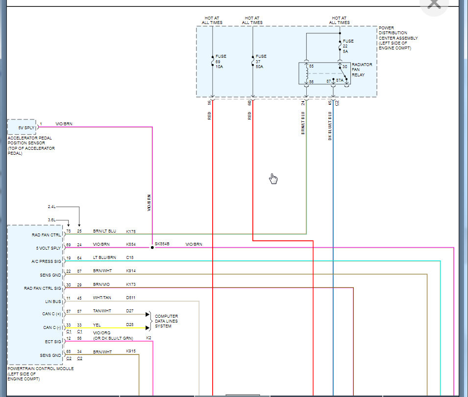
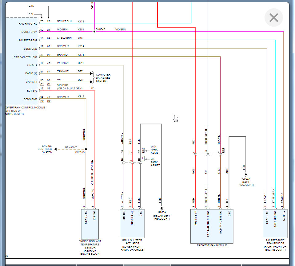
I've attached picture steps below showing the location circled in red and how to replace the coolant temperature on your car. As far as the radiator fan relay it is non-serviceable and soldered into the PDC- powertrain distribution center. That means the whole PDC would need to be replaced or repaired. Hope this helps and thanks for using 2CarPros.
Was this
answer
helpful?
Yes
No
Friday, April 16th, 2021 AT 7:12 PM
Tiny
KASEKENNY
  • MECHANIC
  • 18,907 POSTS
I am not sure I understand the issue. The engine doesn't overheat but the fan does not come on until 230 but it does run with the heater?

If the radiator fan comes on then the relay and fuses are fine. If it doesn't come on until 230 then I suspect the fan module or the PCM is the issue.

It is unlikely to be a temp sensor because if the temp is accurate in the dash and it is 230 then the PCM is getting the same data from the temperature sensor as the dash.

The problem is that the PCM is either not turning the fan on or the module is not operating properly and not turning on when it is commanded to.

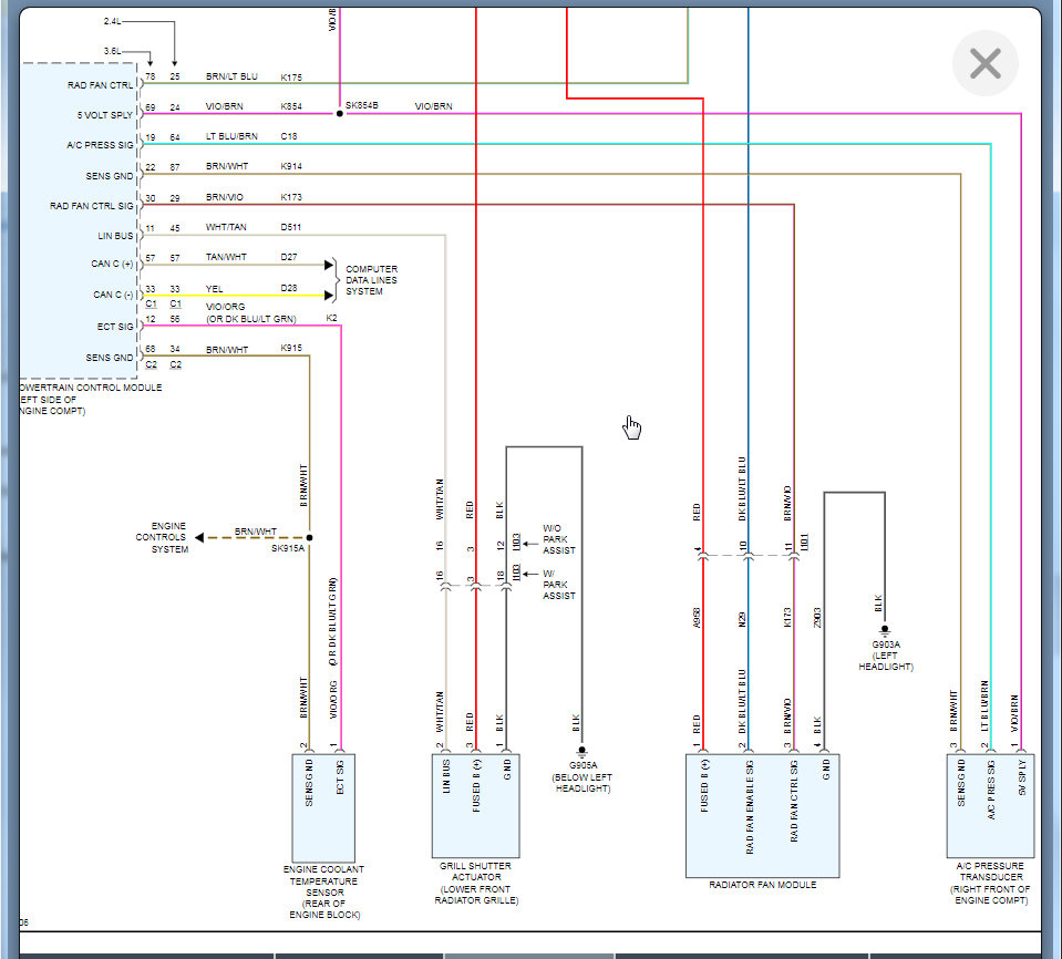
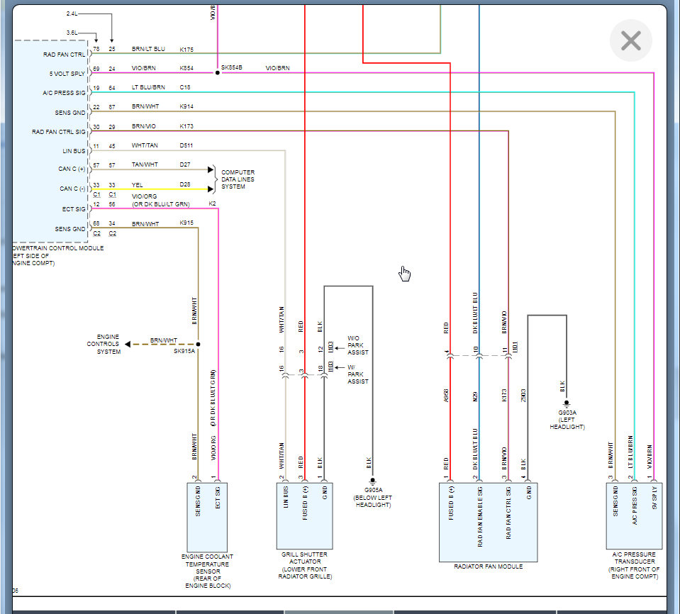
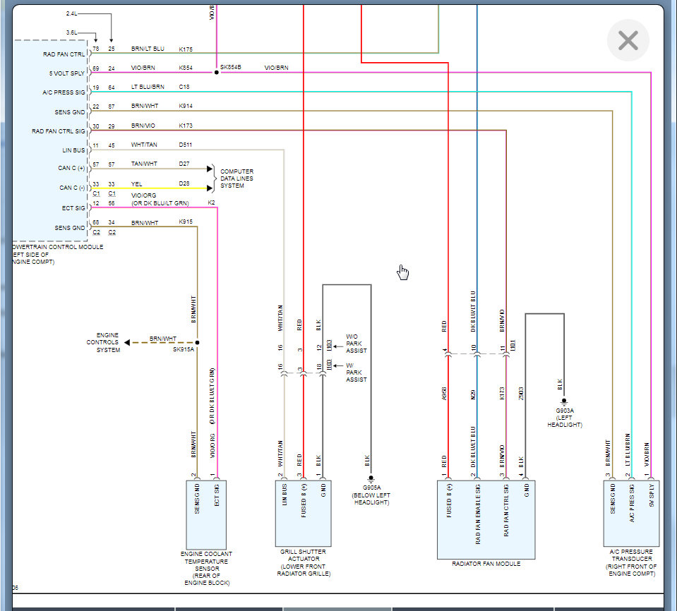
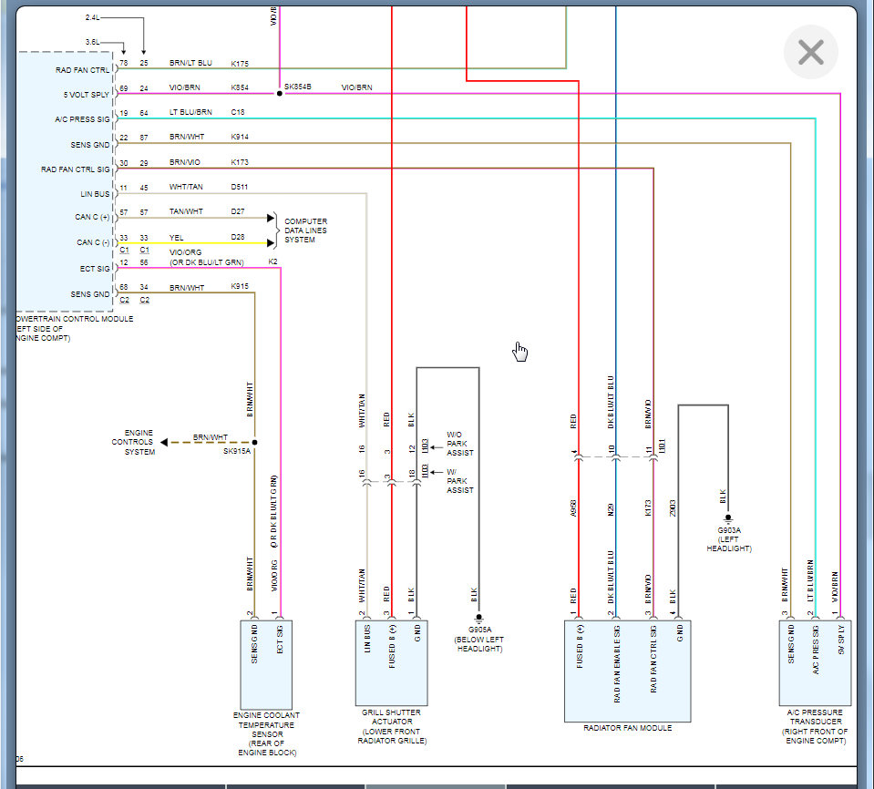
So we need to go to the fan module and check the voltage on the two signal wires.

Basically this tells the fan to turn on (enable signal) and then the fan module returns the signal to the PCM to tell it that it is running at that speed.

So I suspect the fan is not turning on until it is commanded on high.

https://www.2carpros.com/articles/how-to-check-wiring

Let me know if you have questions on this and we can go from there. Thanks
Was this
answer
helpful?
Yes
No
+1
Friday, April 16th, 2021 AT 7:17 PM
Tiny
AGILKEY21
  • MEMBER
  • 3 POSTS
So I just received the vehicle back from the car lot and same issue. I can remember the temperature would never enter the 200 degrees. So I’m sitting in car and and temp is just rising. I need to tell them what information you gave me because clearly nothing seems to be fixed.
Was this
answer
helpful?
Yes
No
Monday, April 19th, 2021 AT 3:09 PM
Tiny
KASEKENNY
  • MECHANIC
  • 18,907 POSTS
Okay. Let us know if you have other questions on what to tell them and we can help. Also, can you let us know what they say? Feel free to share this post with them if needed.

Thanks for the update.
Was this
answer
helpful?
Yes
No
Tuesday, April 20th, 2021 AT 6:57 PM
Tiny
DANNY L
  • MECHANIC
  • 5,648 POSTS
Hello again.

Just curious to know the condition of the engines coolant and has it or the thermostat ever been changed? Let us know and we'll go from there. Thanks again for using 2CarPros.

Danny-
Was this
answer
helpful?
Yes
No
Tuesday, April 20th, 2021 AT 9:18 PM
Tiny
AGILKEY21
  • MEMBER
  • 3 POSTS
Well, they gave me the car back. It’s still doing the same thing. Not overheating but fans come on at the same temperature. He says since it’s not overheating it’s okay 190-220 is normal. I told him the fans should come on that late but go figure. Brand new coolant and from my knowledge it’s the same original thermostat.
Was this
answer
helpful?
Yes
No
Wednesday, April 21st, 2021 AT 2:15 PM
Tiny
DANNY L
  • MECHANIC
  • 5,648 POSTS
Hello again.

Okay. Glad to hear the car isn't overheating. The 190-220 range is a pretty normal thermostat range. Let us know if anything changes with the temperature. Usually at the 100,000 mile mark is when a coolant and thermostat change is recommended. Let us know when that time comes and we will be glad to help with instructions on how to change. Thanks again for using 2CarPros and we hope you will use our site again in the future when needed.

Danny-
Was this
answer
helpful?
Yes
No
-1
Wednesday, April 21st, 2021 AT 9:11 PM

Please login or register to post a reply.