Where is the horn relay located?

1994 FORD RANGER
111,000 MILES • 2.3L • 4 CYL • 2WD • MANUAL
Avatar
GOGOJUICE6
  • MEMBER
  • 76 POSTS
I'm installing a keyless one-way alarm system on my truck listed above. The last connection to be made is the one for the horn (negative output from alarm module) Some guys tell me, if the truck is equipped with cruise control, (unfortunately, mine is not) there's a horn relay hooked up to it. Another guy says, horn relay is under dash, passenger side. Looked everywhere for it, including behind kick panels, to no avail. Haynes manual is of no help, either.
There are 2 wires coming out of the steering wheel to horn. A white one (constant 12 V) and a blue one going all the way to horn.
I would greatly appreciate it, if you guys can help me with this issue. It's driving me crazy.

Again, thanks for your help.
Apr 2, 2024 at 4:06 PM
Advertisement
Avatar
CARADIODOC
  • CAR REPAIR CONTRIBUTOR
  • 34,308 POSTS
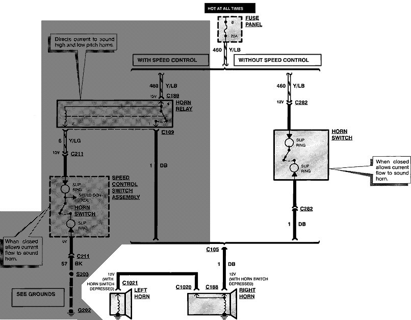
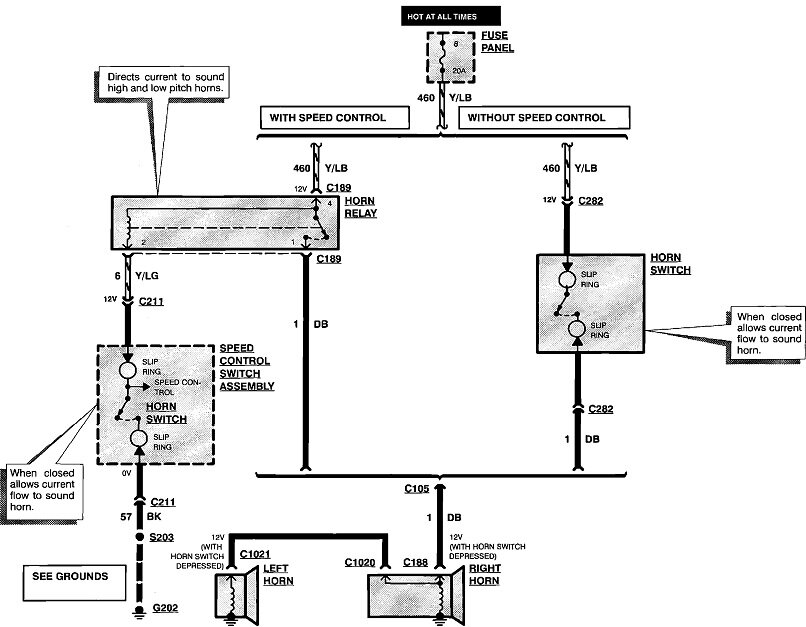
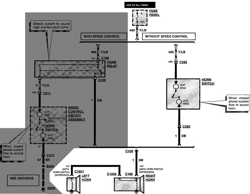
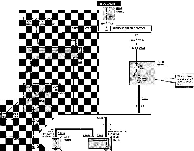
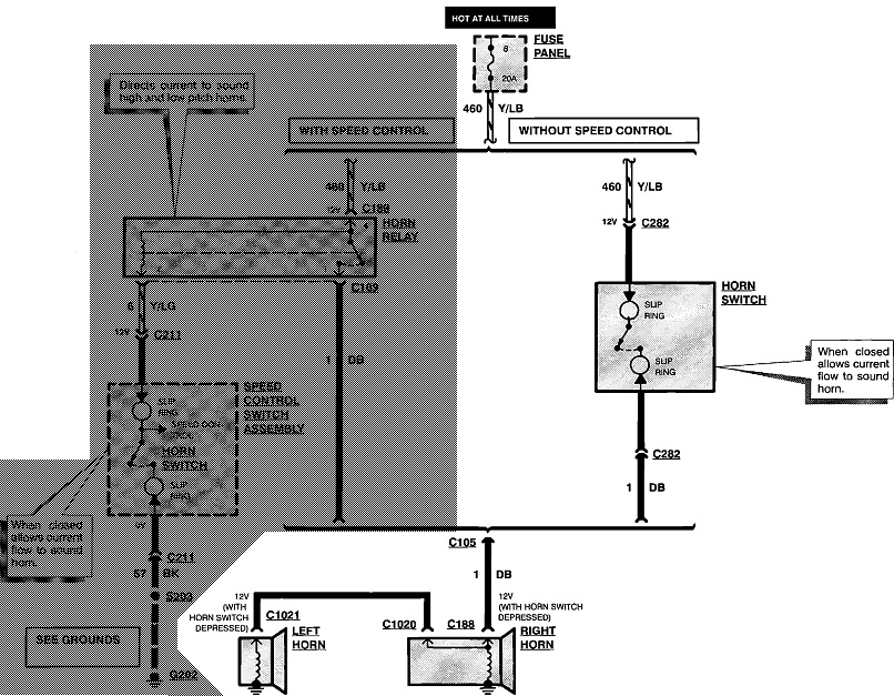
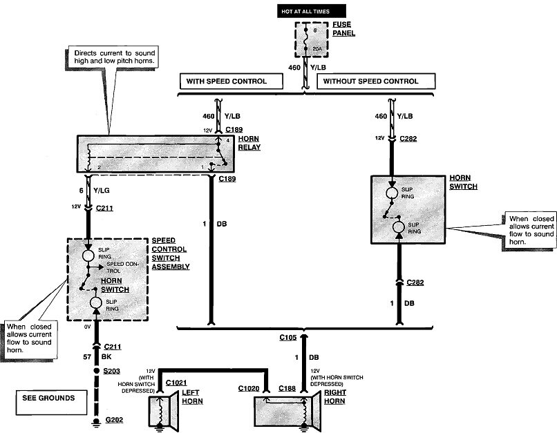
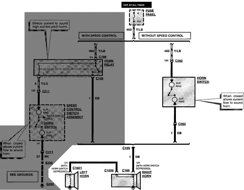
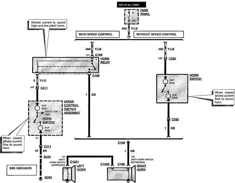
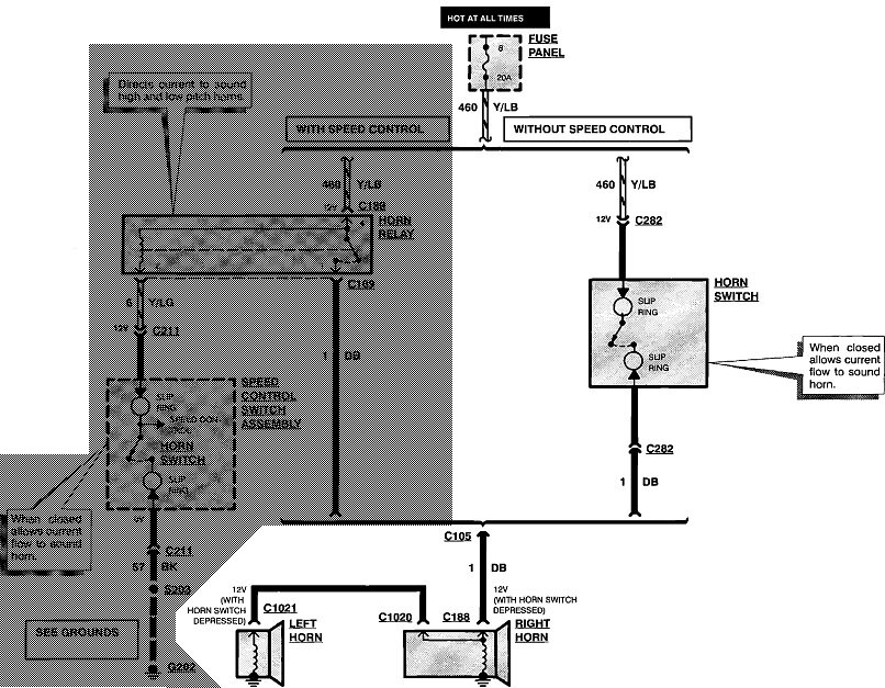
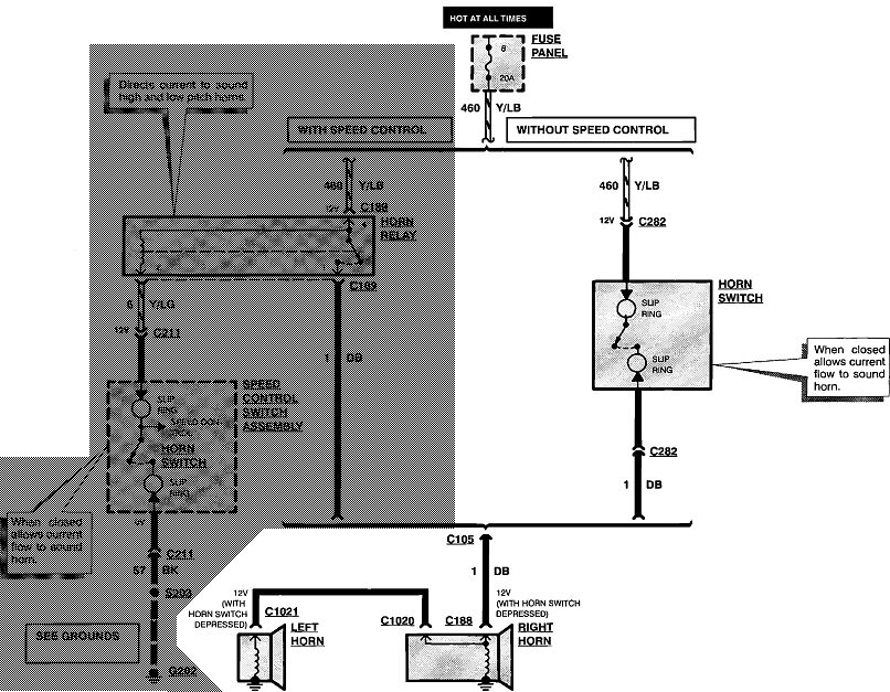
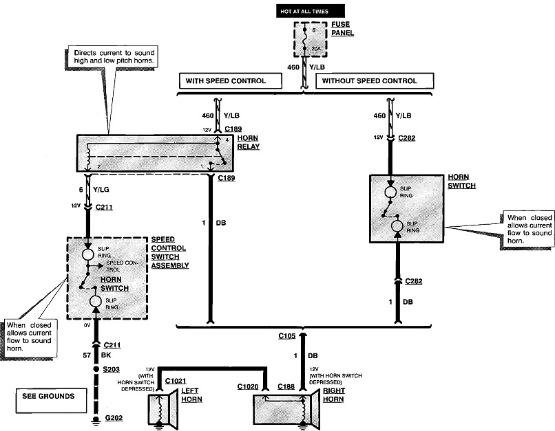
They're both right. The diagram shows both versions. Without cruise control, the engineers are relying on the little horn switch to carry the high horn current.

If I understand correctly, the alarm module provides a grounding circuit to activate the horn. That would be to ground the horn relay's control terminal, same as would be done in the truck if it had cruise control and the horn relay. It looks to me like you would need to add a relay to the original circuit, then you would have that relay coil terminal to ground.

I'm including a drawing I made of the most common relay terminals. The upper left one is the easiest to find in any salvage yard. You can use universal crimp-type terminals, and let the relay hang by the wires. There are also aftermarket versions with a mounting tab built into the relay's cover.

If you aren't sure how to wire this, I can figure something out. Part of the problem is now your circuit switches the 12 volts on to sound the horn. It needs to be modified so that 12 volts is always there, and the ground side of the relay is switched on by the horn switch, then it can also be switched on by the anti-theft module.

There's an easier way. You can actually leave the original circuit alone, and just add the relay. You'd end up with everything in the first diagram, except the lower left horn switch in the "speed control switch assembly" simply wouldn't be there. Instead, the wire they show going to it, a yellow / light green in this case, would be the grounding circuit from the anti-theft module. Both your original horn switch and the new relay could switch the 12 volts onto the horns.
Apr 2, 2024 at 5:09 PM
Advertisement
Avatar
STRAILER
  • CAR REPAIR CONTRIBUTOR
  • 54,255 POSTS
Here is the location of the horn relay. Check out the images (below). Let us know if you need anything else.
Apr 4, 2024 at 7:52 PM
Avatar
CARADIODOC
  • CAR REPAIR CONTRIBUTOR
  • 34,308 POSTS
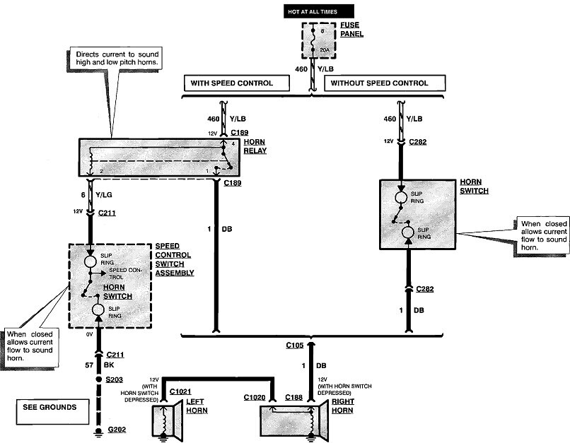
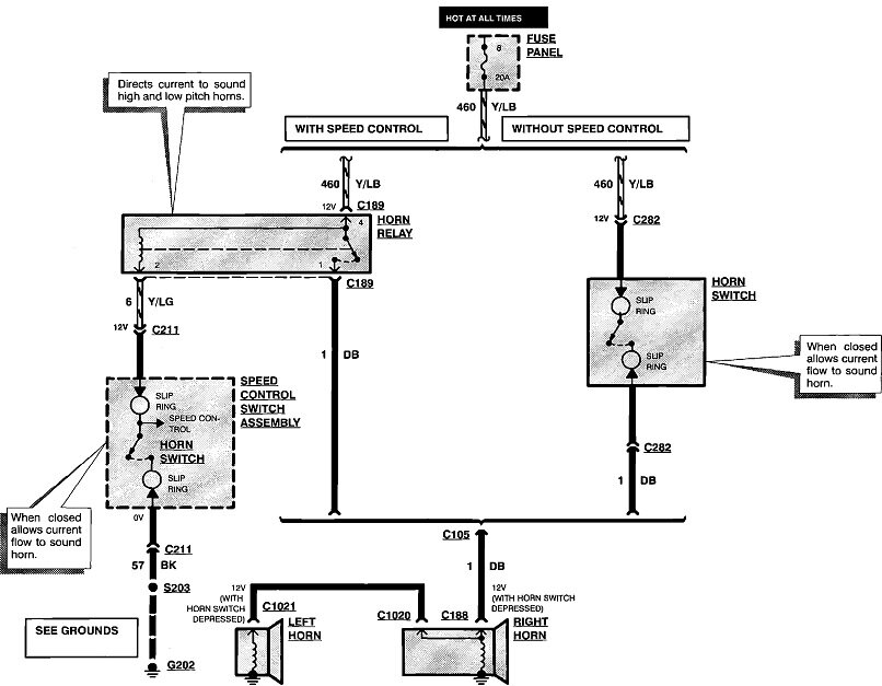
Hi guys. Here's what I put together. In the first diagram, everything not on your truck is shaded out. I added the relay in the second diagram. The wire colors are not important. I just used different colors to differentiate between them if they come up in further discussions. Since you already found the two wires going up the steering column to the horn switch, those are easy to tap into with the new relay.

Double-check the numbering for terminals 85 and 86 on the bottom of the relay you use to be sure I have them right. This drawing should be for the relay itself, not the socket it plugs into. On most aftermarket relays and many original equipment relays, terminals 85 and 86 can be switched and it will still work fine, but with Chrysler relays, and I suspect Ford relays, they are not interchangeable because there's a diode inside to short out the normal very high voltage spikes they generate when they are turned off. If wired backward, that diode will act like a short.

It is permissible to just use a short piece of bare wire to connect terminals 30 and 86 together, (that's how it's done and why there's only three terminals on most horn relays on older vehicles), but then you'd have to do that again if you ever need to replace the relay. Instead, I would put both the yellow and red wires in one terminal, then connect the red wire to the second terminal. That way, if you have to replace the relay, it's just a matter of unplugging the terminals and transferring them to the new relay.

Let me know if this solves the problem.
Apr 5, 2024 at 9:08 PM
Avatar
GOGOJUICE6
  • MEMBER
  • 76 POSTS
Hello, Caradiodoc; First, let me apologize for my late reply. Been under the weather, anyways, I want to thank you for your fast response.. Outstanding. I decided not to hook up my horn to alarm system after all...I have the siren chirping every time I set the alarm on or off...and that's all I need to program the alarm .Something that chirps...either
the horn or siren...A way to confirm the set up.
But rest assure, I' printed both of your replies with diagrams and kept them for future reference.
Thank you so much for help and expertise
You guys are the best,
Al
Apr 8, 2024 at 12:52 PM
Avatar
CARADIODOC
  • CAR REPAIR CONTRIBUTOR
  • 34,308 POSTS
Good to know this is working satisfactorily. Please come back to see us with your next question.
Apr 8, 2024 at 8:26 PM
Repair Safety Notice: This information is for general instructional purposes only. Vehicle repair can be dangerous. Verify all information, follow manufacturer service procedures, use proper tools and safety equipment, and consult a qualified repair shop when needed.