Charging issue

Tiny
COLT THOMPSON
  • MEMBER
  • 2007 PONTIAC G6
  • 3.5L
  • V6
  • 2WD
  • AUTOMATIC
  • 165,000 MILES
I have replaced the starter the battery and the alternator plus the fusible link on the wire running from the starter to the alternator. But the car still will not charge it just starts and runs and drains the battery.
Tuesday, February 20th, 2018 AT 6:32 PM

41 Replies

Tiny
CARADIODOC
  • MECHANIC
  • 34,432 POSTS
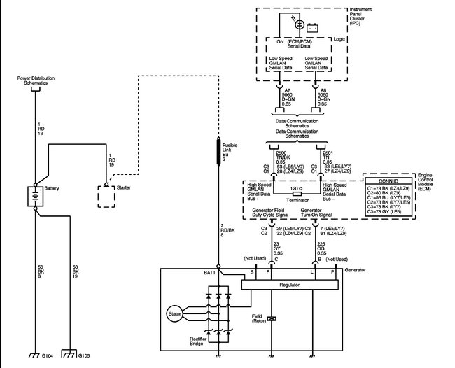
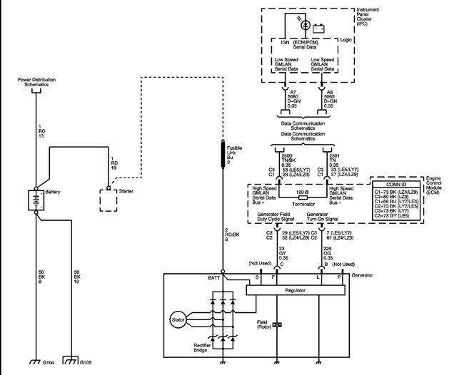
GM went from, in my opinion, the world's second best generator to by far the worst pile starting with the 1987 model year. The failure rate is very high, but that still did not satisfy the engineers. Now they added two not-so-reliable computers to the charging system. System information is calculated by the instrument cluster, then that data is transmitted to the engine computer. The engine computer controls the generator.

I do not have any information on this system's operation, but if the generator works as the diagram suggests, you can try taking some readings on the two smaller wires plugged into the generator. The orange wire is the turn-on signal that tells the voltage regulator to start running the generator. In the past, you would find about two volts on that wire with the ignition switch on and the engine not running. The other ten volts was dropped across the "battery" light on the dash, so that light was on. Once the engine is started and the generator is producing output, the regulator puts fourteen volts back out on that wire to turn the "battery" light off. If you find zero volts on that wire, suspect the engine computer or a break in that wire.

The gray wire is a duty-cycled feed for the generator's field winding. In the past that just had full battery voltage applied to it all the time. It is where the voltage regulator sensed system voltage and it was the supply for the field winding. There is no description to indicate how much this signal affects the generator's performance. To add to the misery, being a duty-cycle signal, it is a stream of voltage pulses that vary between zero and some maximum voltage, typically twelve volts, so it cannot be measured with a digital voltmeter.
Was this
answer
helpful?
Yes
No
Tuesday, February 20th, 2018 AT 7:46 PM
Tiny
COLT THOMPSON
  • MEMBER
  • 2 POSTS
Well thanks. I will look at those two wires on the plug and I will get back to you.
Was this
answer
helpful?
Yes
No
Wednesday, February 21st, 2018 AT 12:04 PM
Tiny
STEVE W.
  • MECHANIC
  • 15,604 POSTS
To add to what Doc posted. This is the charging circuit. Because of the way it operates you really need a scope to tell if the charge signal is getting to the alternator from the computer. The OEM tests use a scan tool, battery load tester and the charts below.

A shortcut I use to find if the problem is wiring or ECM is to remove the ECM connector and test the wiring from it to the alternator with a continuity tester, While it is on the circuit I will go along the harness and move the wires/connectors just to be sure there are no breaks.
If the wires are good and you have tested the alternator for actual output then the issue is likely in the ECM itself.
Was this
answer
helpful?
Yes
No
Friday, February 23rd, 2018 AT 4:52 PM
Tiny
JAYJAY3
  • MEMBER
  • 24 POSTS
Hi, I have the same / very similar anyway, problem with an early 2008 G6 charging system. It stops charging at will. It charges till it the engine warms a bit, at 14.6V, then very intermittently. It also charges about the first 5 seconds of a ( hot engine) restart. Both the orange and grey wires have continuity, and pass an electrical load test. The battery and alternator and ECM are new. The positive and negative cables voltage drop test is in spec. Can you tell me more about how the meter is involved in this system?
Was this
answer
helpful?
Yes
No
+1
Friday, March 6th, 2020 AT 4:51 AM
Tiny
ASEMASTER6371
  • MECHANIC
  • 52,796 POSTS
Good morning,

The ECM turning the alternator on and off is normal. That is why the ECM is involved. It will only charge when a load is detected or the battery voltage drops below 12.5 volts.

What is the issue that you have that makes you think you have an issue?

Roy
Was this
answer
helpful?
Yes
No
Friday, March 6th, 2020 AT 5:52 AM
Tiny
JAYJAY3
  • MEMBER
  • 24 POSTS
The car either charges at 14.6v, or not at all, until the battery dies while driving. I see a steady decline of system voltage while driving monitoring via accessory port plug in volt meter. It declines to about 10.4 then the car shuts off. Occasionally the voltage will jump to about 12.0 - 12.2v from 11.4- 11.7. That is on the highway with loads off.
Was this
answer
helpful?
Yes
No
Friday, March 6th, 2020 AT 9:23 AM
Tiny
ASEMASTER6371
  • MECHANIC
  • 52,796 POSTS
Okay, the engine will not run without 12 volts to keep the modules active. The alternator will not function either without battery voltage above 12 volts.

Do you have a scan tool that can turn the charging system on and off?

Roy
Was this
answer
helpful?
Yes
No
Friday, March 6th, 2020 AT 9:26 AM
Tiny
JAYJAY3
  • MEMBER
  • 24 POSTS
It acts like something overrides the ability to turn on. I do have 2.9v on the wire to the alternator, koef also.
Was this
answer
helpful?
Yes
No
Friday, March 6th, 2020 AT 9:43 AM
Tiny
JAYJAY3
  • MEMBER
  • 24 POSTS
Roy,
I do. And on or off when it acts up I get no charging operation.
Was this
answer
helpful?
Yes
No
Friday, March 6th, 2020 AT 9:45 AM
Tiny
ASEMASTER6371
  • MECHANIC
  • 52,796 POSTS
Can you command it on and off successfully?

Roy
Was this
answer
helpful?
Yes
No
+1
Friday, March 6th, 2020 AT 9:51 AM
Tiny
JAYJAY3
  • MEMBER
  • 24 POSTS
Yes, I can command it, but it does not charge when commanded on. I feel like something is overriding the ECM's command to charge. I have no idea what the logic is for that though?
Was this
answer
helpful?
Yes
No
Friday, March 6th, 2020 AT 12:21 PM
Tiny
ASEMASTER6371
  • MECHANIC
  • 52,796 POSTS
If it does not respond then either the alternator or the ECM is the issue.

Did you have the alternator tested before installing it? I would suspect your replacement alternator is the issue.

Where did you get the alternator?

There is nothing that can override it at all.

Roy
Was this
answer
helpful?
Yes
No
Friday, March 6th, 2020 AT 12:38 PM
Tiny
JAYJAY3
  • MEMBER
  • 24 POSTS
If the alternator or ECM is bad then why does it charge on a cold start, and on a hot restart for 5 seconds? Every hot restart charges for 5-6 seconds and then turns off the alternator. Even if the battery is 11.7 volts. This car has had 4 alternators, and two ECM's. They can not possibly all have the same problem? I saw above that someone quoted the instrument cluster in the circuit, the charge lamp to be specific.
Was this
answer
helpful?
Yes
No
Friday, March 6th, 2020 AT 12:51 PM
Tiny
JAYJAY3
  • MEMBER
  • 24 POSTS
Two alternators from one store, the other two from another store. Three different manufacturers. The ECM is from AC Delco.
Was this
answer
helpful?
Yes
No
Friday, March 6th, 2020 AT 12:53 PM
Tiny
ASEMASTER6371
  • MECHANIC
  • 52,796 POSTS
Okay, that's new information you never posted.

Do you have a scope to watch the signal from the ECM to the alternator?

If it was the cluster, you would have a code set.

Roy
Was this
answer
helpful?
Yes
No
Friday, March 6th, 2020 AT 1:02 PM
Tiny
JAYJAY3
  • MEMBER
  • 24 POSTS
I do have a scope, but I could not find what I was looking for, as a value that is. Sorry about missing the info, this has been going on for a month now, and it is all starting to run together.
Was this
answer
helpful?
Yes
No
Friday, March 6th, 2020 AT 1:08 PM
Tiny
JAYJAY3
  • MEMBER
  • 24 POSTS
Also, I do set the generic low voltage codes right before the car shuts off.
Was this
answer
helpful?
Yes
No
Friday, March 6th, 2020 AT 1:10 PM
Tiny
ASEMASTER6371
  • MECHANIC
  • 52,796 POSTS
Okay, when it stops charging, can you check the signal from the ECM?

Roy
Was this
answer
helpful?
Yes
No
Friday, March 6th, 2020 AT 1:20 PM
Tiny
JAYJAY3
  • MEMBER
  • 24 POSTS
I will check that tonight or tomorrow afternoon. I will compare working to not working. I appreciate your help.
Was this
answer
helpful?
Yes
No
Friday, March 6th, 2020 AT 1:23 PM
Tiny
ASEMASTER6371
  • MECHANIC
  • 52,796 POSTS
No problem.

Glad to help.

Roy
Was this
answer
helpful?
Yes
No
Friday, March 6th, 2020 AT 1:25 PM

Please login or register to post a reply.