Thursday, May 20th, 2021 AT 2:27 PM
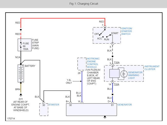
Battery light would come on sometimes but only after car has been driven for a while, and then if you turn it off and back on it would need jump. Replaced alternator and the volts at battery are 13-13.40 while idling and as soon as I hit the pedal to rev it up it drops to under 12. At the alternator the output is 14.47.



