Battery drained

Tiny
FREEDOMLUV
  • MEMBER
  • 2010 KIA FORTE
  • 2WD
  • AUTOMATIC
  • 230 MILES
Battery totally drained, starter kicks on when cables connect and no key in ignition.
Monday, April 18th, 2022 AT 7:55 PM

1 Reply

Tiny
JACOBANDNICKOLAS
  • MECHANIC
  • 110,194 POSTS
Hi,

Just a really quick description of how this works so what I suggest makes sense.

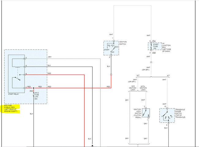
First, there is 12v direct from the battery to the starter at all times. On the starter, it should be a heavy gauge black wire.

When you turn the key to the start position, power goes from the ignition switch, through the park/neutral switch, and then it goes to the starter relay primary side.

When that low voltage reaches the relay, it triggers the relay secondary side which then sends power to the smaller wire on the starter (red) and the starter engages. Note: That red wire should only have power when the key is in the start position.

Since you have the starter engaging at all times, first check at the starter motor to make sure the two wires (the black one and the smaller red one) are not touching or shorting.

If there is no evidence of a short, then I want you to remove the starter relay in the fuse/relay box under the hood and see if the starter still engages when you connect the battery.

If it does, we have a dead short to power to that smaller wire. If it doesn't engage, switch that relay with another one having the same part number and see if that fixes the issue.

If it doesn't, we need to determine what is allowing the relay to send power at all times.

Let me know what you find or if you have questions. Also, here is a link you may find helpful:

https://www.2carpros.com/articles/how-to-check-wiring

Also, if there isn't a relay having the same part number, here is a link that explains how to test the relay:

https://www.2carpros.com/articles/how-to-check-an-electrical-relay-and-wiring-control-circuit

I attached a copy of the wiring schematic below for your reference. Additionally, pic 3 shows the relay position in the under-hood fuse/relay box.

Let me know.

Take care.

See pics below.
Was this
answer
helpful?
Yes
No
Monday, April 18th, 2022 AT 8:34 PM

Please login or register to post a reply.