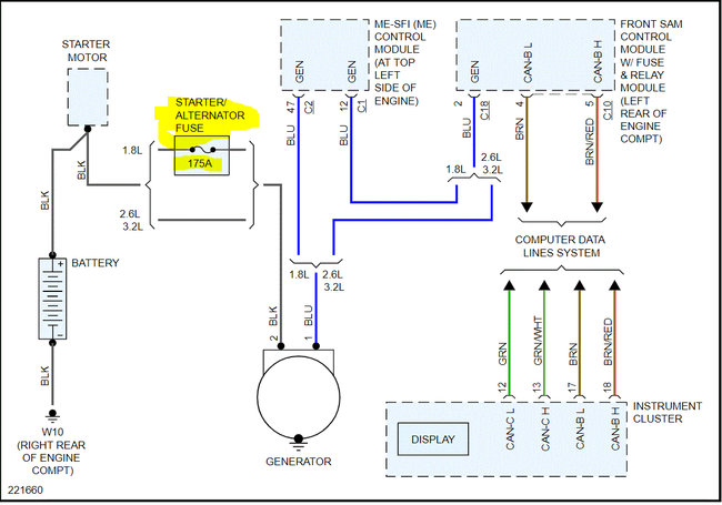
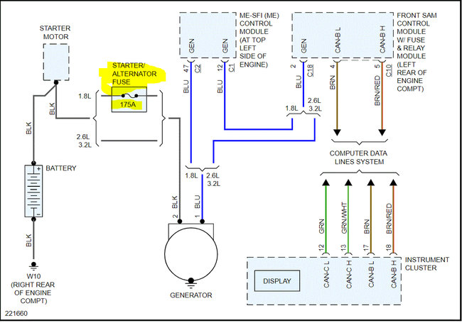
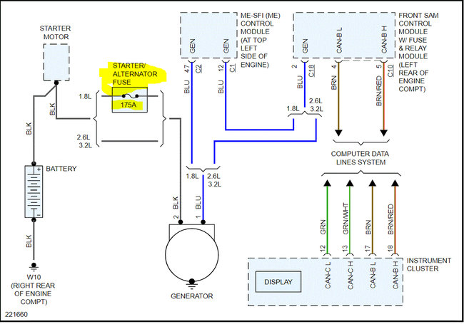
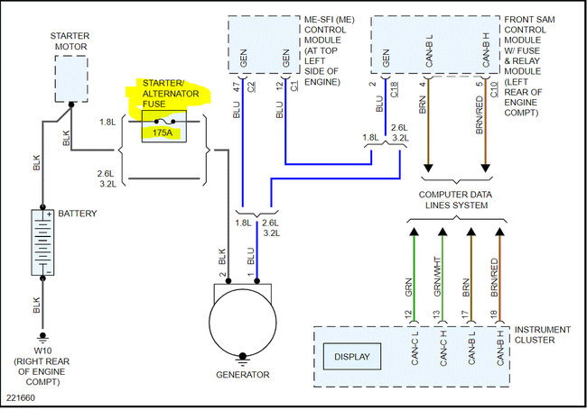
Thursday, August 12th, 2021 AT 6:59 PM
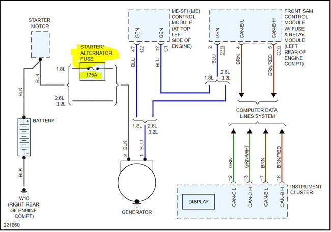
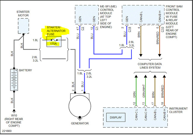
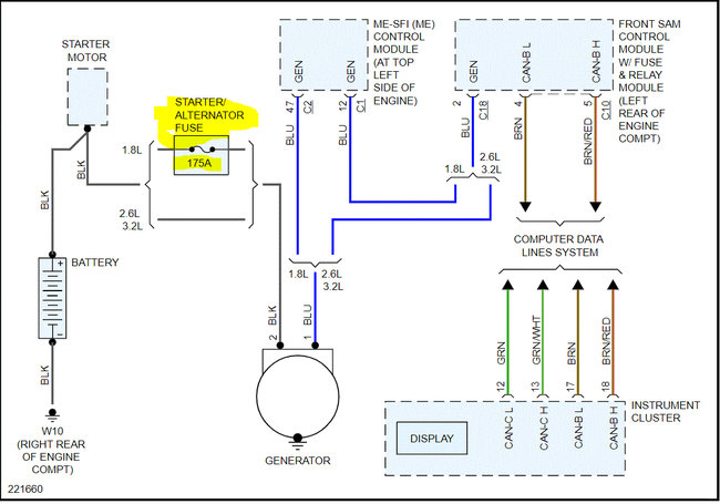
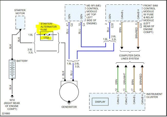
Hello! The other day I was driving home from work and a red battery/alternator light came on. I had to get gas but after I was done and tried to start car it wouldn’t start. I got a jump and when I was driving the A/C went from full blast to nothing. I could barely feel it. After a couple minutes it would come back on then go out. Also when driving home I noticed a horrible smell almost like burning rubber/oil mix. The car died out on me while driving home. Once I got it home I replaced alternator. When I put connected negative ground there was a shock. When I put everything together the car wouldn’t start. I replaced battery and still nothing. Even a jump start didn't work. The car was perfect but now I'm not sure what to expect...






