Car will not start

Tiny
LIDO1970
  • MEMBER
  • 2001 TOYOTA AVALON
  • 3.0L
  • V6
  • 2WD
  • AUTOMATIC
  • 12,000 MILES
Change spark plugs on car checked and changed the oil, car ran fine. Next morning turned on for two minutes turned off turn back on. Checked relays from fuse box all were good. Low-voltage to your pump.
Wednesday, January 30th, 2019 AT 6:26 PM

5 Replies

Tiny
JACOBANDNICKOLAS
  • MECHANIC
  • 110,194 POSTS
Hi and thanks for using 2CarPros.

A crank no start can be caused by a few different reasons. First, take a look through this link to see if it helps. It discusses the most common causes, checks, and repairs.

https://www.2carpros.com/articles/car-cranks-but-wont-start

Next, if that isn't helpful, let me know exactly what is happening. Was there a problem prior to replacing the spark plugs? Have you checked to see if there is proper fuel pressure and spark to the plugs? Also, what is meant by low voltage to the pump. Did you check power at the pump and find it is weak?

Let me know. Also, here are a couple links to helps with testing fuel pressure and for spark:

https://www.2carpros.com/articles/how-to-check-fuel-system-pressure-and-regulator

https://www.2carpros.com/articles/how-to-test-an-ignition-system

__________________

Here are directions specific to your vehicle for testing fuel pressure. All attached pictures correlate with these directions.

ON-VEHICLE INSPECTION

1. CHECK FUEL PUMP OPERATION

Picture 1
a. Connect a TOYOTA hand-held tester to the DLC3.
b. Turn the ignition switch ON and TOYOTA hand-held tester main switch ON.

NOTE: Do not start the engine.

c. Select the active test mode on the TOYOTA hand-held tester.
d. Please refer to the TOYOTA hand-held tester operator's manual for further details.
e. If you have no TOYOTA hand-held tester, connect the positive (+) and negative (-) leads from the battery to the fuel pump connector (See step 7).

Picture 2
f. Check that there is pressure in the fuel inlet hose from the fuel filter.

HINT: If there is fuel pressure, you will hear the sound of fuel flowing.
If there is no pressure, check these parts:
- Fusible link
- Fuses
- EFI main relay
- Fuel pump
- ECM
- Wiring connections

g. Turn the ignition switch to LOCK.
h. Disconnect the TOYOTA hand-held tester from the DLC3.

Picture 3
2. CHECK FUEL PRESSURE
a. Check the battery positive voltage is above 12 V.
b. Disconnect the negative (-) terminal cable from the battery.
c. Purchase the new No.1 fuel pipe and take out the fuel tube connector from its pipe.
Part No. 23801-20070

Picture 4
d. Remove the fuel hose clamp.

Picture 5

e. Disconnect the No.1 fuel pipe (fuel tube connector) from the fuel filter outlet.

CAUTION:
- Perform disconnecting operations of the fuel tube connector (quick type) after observing the precautions.
- As there is retained pressure in the fuel pipe line, prevent It from splashing Inside the engine compartment.

Picture 6
f. Install SST (pressure gauge) as shown in the illustration by using SST and fuel tube connector.
SST 09268-41047, 09268-45014
g. Wipe off any splattered gasoline.
h. Reconnect the TOYOTA hand-held tester to the DLC3 (See step 1).
i. Reconnect the negative (-) terminal cable to the battery.
1. Measure the fuel pressure.
Fuel pressure:
301 - 347 kPa (3.1-3.5 kgf/sq.cm, 44 - 50 psi)
If pressure is high, replace the fuel pressure regulator. If pressure is low, check these parts:
- Fuel hoses and connections
- Fuel pump
- Fuel filter
- Fuel pressure regulator

k. Disconnect the TOYOTA hand-held tester from the DLC3.
l. Start the engine.
m. Measure the fuel pressure at idle.
Fuel pressure:
301 - 347 kPa (3.1 - 3.5 kgf/sq.cm, 44 - 50 psi)
n. Stop the engine.
o. Check that the fuel pressure remains as specified for 5 minutes after the engine has stopped.
Fuel pressure:
147 kPa (1.5 kgf/sq.cm, 21 psi) or more
If pressure is not as specified, check the fuel pump, pressure regulator and/or injectors.

p. After checking fuel pressure, disconnect the negative (-) terminal cable from the battery and carefully remove the SST and fuel tube connector to prevent gasoline from splashing.
SST 09268-41047, 09268-45014

Picture 7
q. Reconnect the No.1 fuel pipe (fuel tube connector).

CAUTION: Perform connecting operations of the tube connector (quick type) after observing the precautions.

Picture 8
r. Surely install the hose clamp to the fuel filter with "click" sound.
s. After installing the clamp, check that the clamp is fixed by pulling up to the clamp.
t. Reconnect the negative (-) terminal cable to the battery.
u. Check for fuel leaks.

3. REMOVE REAR SEAT CUSHION
4. REMOVE FLOOR SERVICE HOLE COVER
5. DISCONNECT FUEL PUMP & SENDER GAUGE CONNECTOR

Picture 9
6. INSPECT FUEL PUMP RESISTANCE
Using an ohmmeter, measure the resistance between terminals 4 and 5.
Resistance: 0.2 - 3.0 ohm at 20 °C (68 °F)
If the resistance is not as specified, replace the fuel pump.

Picture 10

7. INSPECT FUEL PUMP OPERATION
Connect the positive (+) lead from the battery to terminal 4 of the connector, and the negative (-) lead to terminal 5. Check that the fuel pump operates.

NOTE:
- These tests must be done quickly (within 10 seconds) to prevent the coil burning out.
- Keep the fuel pump as far away from the battery as possible.
- Always do the switching at the battery side.

If operation is not as specified, replace the fuel pump or lead wire.

8. Reconnect fuel pump and sender gauge connector.
9. Reinstall floor service hole cover.
10. Reinstall rear seat cushion.

______________________________________

Do this and let me know what you find. Either you lost spark or fuel. Once that is determined, it will make the next step of diagnosing easier.

Take care,
Joe
Was this
answer
helpful?
Yes
No
+1
Wednesday, January 30th, 2019 AT 7:38 PM
Tiny
LIDO1970
  • MEMBER
  • 5 POSTS
Hi, thank you for your response. The car was running fine. I changed the plugs and oil. Ran the car for about twenty minutes turned off. Rechecked the oil level turn car back on ran fine. The next morning turned on ran for about two minutes shut off. Car turns on with help of fuel starter but shuts off. Changed fuel pump and fuel filter. EFI relays are good found three. Don't have good voltage at pump does not turn on.
Was this
answer
helpful?
Yes
No
Wednesday, January 30th, 2019 AT 8:29 PM
Tiny
LIDO1970
  • MEMBER
  • 5 POSTS
Hi thank you. For yourself response. I have replaced fuel pump and filter and still nothing
Was this
answer
helpful?
Yes
No
Thursday, January 31st, 2019 AT 6:47 PM
Tiny
LIDO1970
  • MEMBER
  • 5 POSTS
Got low voltage at connector to pump check relays 2 in fuse box and the on the side of drivers side kick panel
Was this
answer
helpful?
Yes
No
Thursday, January 31st, 2019 AT 6:50 PM
Tiny
JACOBANDNICKOLAS
  • MECHANIC
  • 110,194 POSTS
Hi and welcome back:

Here is the diagnostic flow chart for locating the problem. All attached pictures correlate with these directions. Several of the pictures are the actual flow chart.

______________________________________________

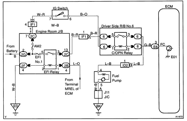
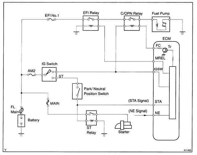
FUEL PUMP CONTROL CIRCUIT
CIRCUIT DESCRIPTION

Picture 1

In the diagram, when the engine is cranked, current flows from terminal ST of the ignition switch to the starter relay (Marking: ST) coil and also current flows to terminal STA of ECM (STA signal). When the STA signal and NE signal are input to the ECM, Tr is turned ON, current flows to coil of the circuit opening relay (Marking: C/OPN), the relay switches on, power is supplied to the fuel pump and the fuel pump operates.
While the NE signal is generated (engine running), the ECM keeps Tr ON (circuit opening relay ON) and the fuel pump also keeps operating.

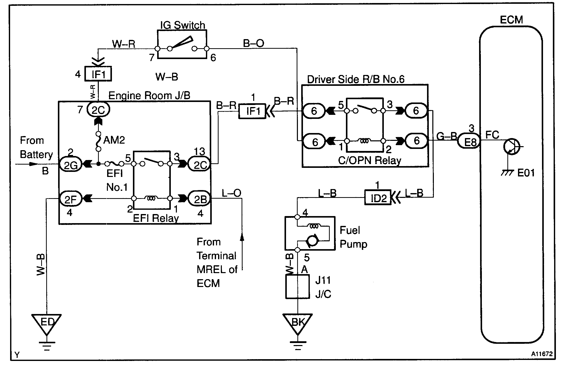
Wiring Diagram
Pic 2

INSPECTION PROCEDURE

Step 1

Picture 3

Steps 2 - 5

Picture 4

Step 6

Picture 5

TOYOTA hand-held tester:

Steps 1 - 2

Picture 6

Steps 3 - 5

Pic 7

Step 6

Picture 8

OBD II scan tool (excluding TOYOTA hand-held tester):

___________________________________________

Let me know if this helps or if you have other questions.

Take care,
Joe
Was this
answer
helpful?
Yes
No
Thursday, January 31st, 2019 AT 8:30 PM

Please login or register to post a reply.