Car turns off when the brake pedal is pressed?

1995 TOYOTA TERCEL
133,000 MILES • 1.5L • 4 CYL • 2WD • AUTOMATIC
Avatar
HARRY H
  • MEMBER
  • 1 POST
The car is running okay, then when i press on the brakes or turn on the lights, the radio or A/C the car's engine just shuts off. no shaking, the sign of stalling no nothing. then i turned the key again, and it started right up. I changed the igniter and check for a bad ground. I don't know if there a short somewhere. Thank you for any help that you can give me. i can't seem to find Electrical diagram for this car.
Jun 4, 2023 at 7:36 PM
Advertisement
Avatar
AL514
  • CAR REPAIR CONTRIBUTOR
  • 5,491 POSTS
Hello, we can provide wiring diagrams for you. Have you checked what the charging system voltage is while running, and see what it does when the stall out occurs. Those are some heavier loads on the battery/alternator. A complete shutdown is odd though. I think watching the voltage to see if it has something to do with the alternator. If you have a basic multimeter, set it on DC volts, 20volt scale and see how much the voltage drops when the fault occurs and I will pull up the wiring diagrams for the charging system and any other power and ground diagrams you think you may need.
Also if you have a multimeter, check from the alternator positive post to the battery positive post set on dc volts, while the vehicle is running. This is a voltage drop test on the Positive side of the charging system circuit. You should have less than 1volt drop on that positive wire.
If you read anything higher, such as 3 or 4 volts there can be a connection issue between the alternator and battery. Not allowing enough current to flow and the sudden load is causing the vehicles electrical system to drop too low. Shutting down the engine computer.
You can also do a voltage drop test on the negative side of the circuit, from the battery negative to the alternator case.
There might also be something causing a voltage spike when one of those components is turned on and if that spike is getting into the crankshaft position sensor signal circuit, that can interrupt that signal causing a stall out. I have seen Ignition coils do this before, spiking into the ground circuits and causing the ECM to shut down. Something like that is definitely a possibility.

Does this happen with just turning on the tail lights, or is it just the head lights that cause it?
I also noticed it looks like there are upper and lower headlamps? Is there two sets of Head lamps for each side?

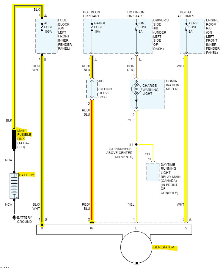
The 1st diagram is the charging system, the 2nd and 3rd diagrams are for checking the resistance of the Ignition Coil Primary and Secondary circuits inside the coils, check to see if they are within spec. And just for kicks while youre checking the coils, you can swap them to the other cylinders, see if that changes anything.
The diagrams 4,5 are the power feeds for the head lamps. I would try pulling out the Dimmer Relay, and some of the fuses for the head lights, see if any of these things changes the fault. or effects it at all. This might give us some direction as to what is happening.
Even a bad relay can cause a voltage spike that can shutdown the ECM. So pulling some of them out temporarily might show something,


https://www.2carpros.com/articles/how-to-use-a-voltmeter
Jun 5, 2023 at 11:27 AM
Advertisement
Repair Safety Notice: This information is for general instructional purposes only. Vehicle repair can be dangerous. Verify all information, follow manufacturer service procedures, use proper tools and safety equipment, and consult a qualified repair shop when needed.