Sunday, March 30th, 2025 AT 1:06 PM
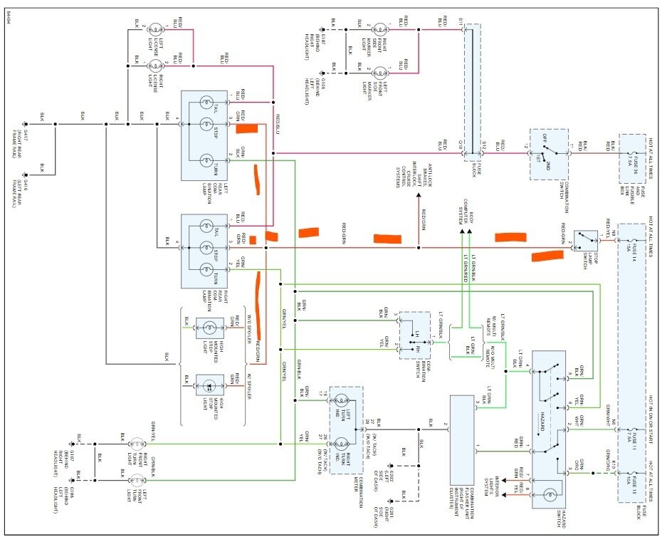
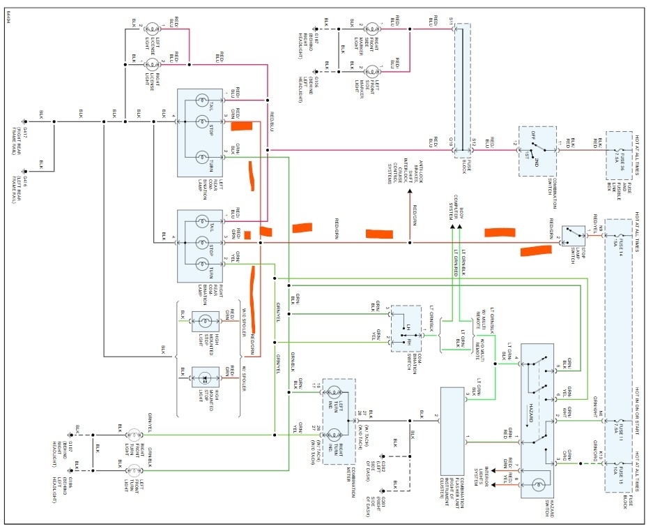
I have replaced all the bulbs, and my brake lights still are not working. From what I have read, everything says it is either the fuse or the brake light switch, so I went and bought the switch but do not know which of the two switches by the brake it is that needs to be switched. And I don't know which fuse is the one for the brake lights. Can someone please help me out here so I can get my brake lights working?





