How do you bench test the brake light switch?

Tiny
ROND225
  • MEMBER
  • 2009 CHEVROLET COBALT
  • 2.2L
  • 4 CYL
  • 2WD
  • AUTOMATIC
  • 218,499 MILES
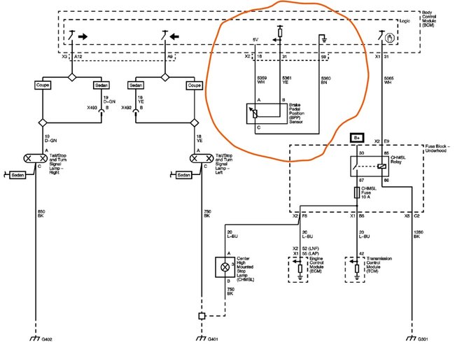
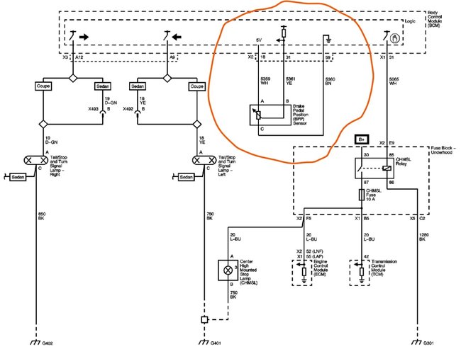
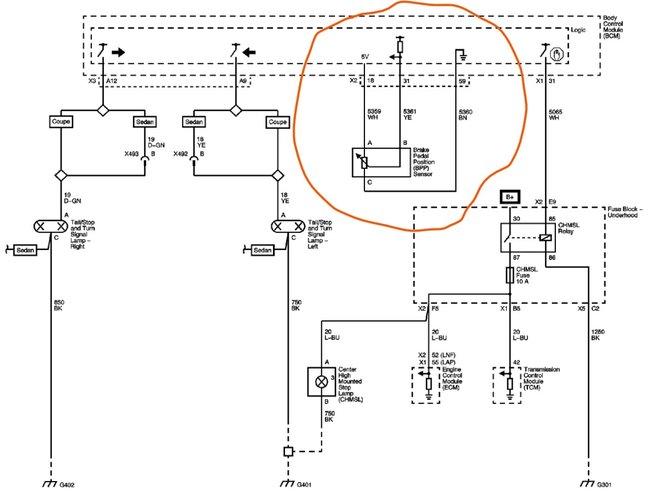
I am unable to find the right schematic online. It is a 3-wire switch.
Monday, May 30th, 2022 AT 11:07 AM

5 Replies

Tiny
STEVE W.
  • MECHANIC
  • 15,696 POSTS
That one isn't a real switch, it's a potentiometer that also triggers the brake lights. They are easy to replace but then you have to use a scan tool in order to calibrate them. This is because all of the switches and the location of the brake pedal itself makes them very adjustable and the position is somewhat critical as the BCM reads the resistance to determine more than just on and off. It also shows the speed that you press the pedal, how far the pedal has moved and sends that info to the BCM and PCM to also work with the cruise control.
Testing involves finding the 5-volt feed, then the ground and the center pin will send the signal out. To test you can use a voltmeter attached to ground and the center pin, then with the key on moving the pedal should send a signal from close to zero to almost 4.7 or so. What you want to see is a steady up and down voltage as it moves, no dropouts or spikes.
Was this
answer
helpful?
Yes
No
+1
Monday, May 30th, 2022 AT 12:55 PM
Tiny
ROND225
  • MEMBER
  • 11 POSTS
The reading : 4.97- 1.83.
Was this
answer
helpful?
Yes
No
Tuesday, May 31st, 2022 AT 8:42 AM
Tiny
STEVE W.
  • MECHANIC
  • 15,696 POSTS
That should work fine, but you would need to use a scan tool to verify the various trigger voltages. Those need to be monitored with the tool during adjustment while watching the tools instructions.
Was this
answer
helpful?
Yes
No
Tuesday, May 31st, 2022 AT 12:23 PM
Tiny
ROND225
  • MEMBER
  • 11 POSTS
Okay. I replaced it and calibrated the new switch, and it works. Thanks for your help.
Was this
answer
helpful?
Yes
No
Tuesday, May 31st, 2022 AT 3:25 PM
Tiny
STEVE W.
  • MECHANIC
  • 15,696 POSTS
Good to hear. Thank you for using 2CarPros.
Was this
answer
helpful?
Yes
No
Tuesday, May 31st, 2022 AT 4:31 PM

Please login or register to post a reply.