Wednesday, April 20th, 2022 AT 4:00 PM
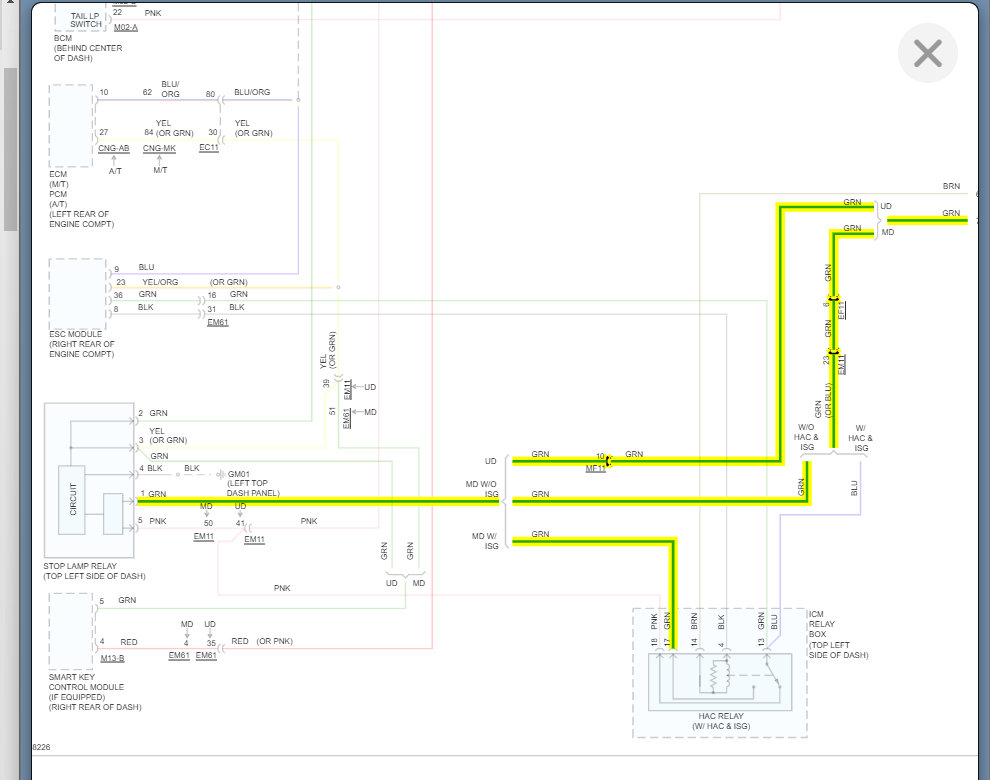
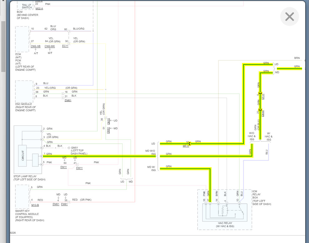
Hello, the brake light on my driver's side is reversed. When I step on the brake pedal the bulb shines dim and when I turn on my lights the bulb shines bright, but it should be the other way around. I'm not sure how long it's been long this but I'm guessing since I bought it used. I assume it's wiring but any help would be appreciated. Also already replaced the bulbs and tried rotating the bulb but that didn't fix it.





