Blower motor works intermittently

Tiny
ASEMASTER6371
  • MECHANIC
  • 52,796 POSTS
Okay, did you check for voltage at the blower motor with the key on and the blower commanded on?

Roy
Was this
answer
helpful?
Yes
No
Monday, December 2nd, 2019 AT 4:12 PM
Tiny
WAYNEPAW
  • MEMBER
  • 49 POSTS
No sir. There is no space to gets meter in there. I would have to pull the motor.
Was this
answer
helpful?
Yes
No
Monday, December 2nd, 2019 AT 4:17 PM
Tiny
WAYNEPAW
  • MEMBER
  • 49 POSTS
I tried to pull the terminal but I couldn’t get it to come off motor. Seems like there is no room to pull it.
Was this
answer
helpful?
Yes
No
Monday, December 2nd, 2019 AT 4:19 PM
Tiny
WAYNEPAW
  • MEMBER
  • 49 POSTS
I know there is power there as sometimes the blower comes on. I noticed though that only the 3rd and 4th positions work when it does come on. Though it seems not at full power.
Was this
answer
helpful?
Yes
No
Monday, December 2nd, 2019 AT 4:29 PM
Tiny
ASEMASTER6371
  • MECHANIC
  • 52,796 POSTS
That would tell me the blower resistor is the issue as that controls the speeds.

I will get a picture for you.

Roy
Was this
answer
helpful?
Yes
No
Monday, December 2nd, 2019 AT 4:40 PM
Tiny
WAYNEPAW
  • MEMBER
  • 49 POSTS
I replaced the resistor.
Was this
answer
helpful?
Yes
No
Monday, December 2nd, 2019 AT 4:45 PM
Tiny
ASEMASTER6371
  • MECHANIC
  • 52,796 POSTS
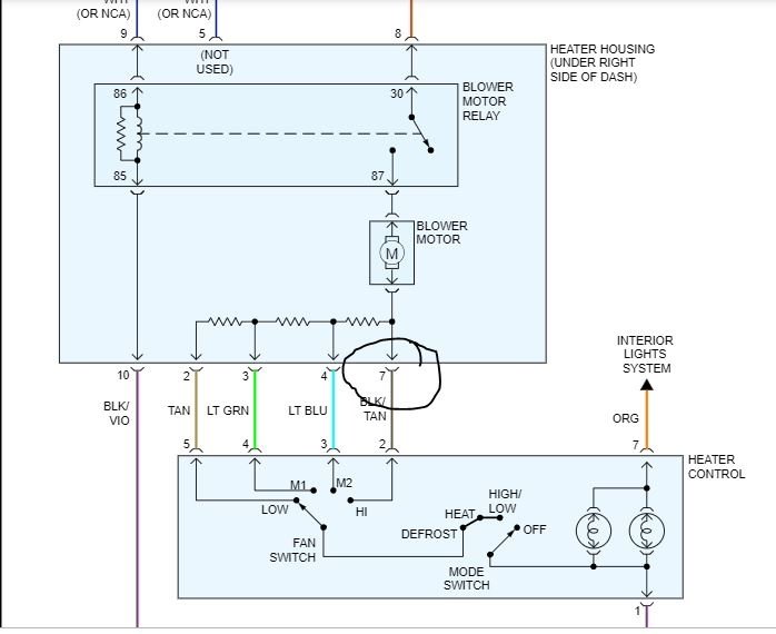
I sent you another diagram. Check the wire I circled for power when the blower motor will not work. It may be the blower motor itself.

How old is the resistor? Was the connector clean and tight?

Roy
Was this
answer
helpful?
Yes
No
+1
Monday, December 2nd, 2019 AT 5:15 PM
Tiny
WAYNEPAW
  • MEMBER
  • 49 POSTS
The resistor is brand new. I put wire connectors on terminal ends and soldered spliced together.
Was this
answer
helpful?
Yes
No
Monday, December 2nd, 2019 AT 5:34 PM
Tiny
ASEMASTER6371
  • MECHANIC
  • 52,796 POSTS
Okay, you need to check the voltage at the blower motor when it does not work.

Roy
Was this
answer
helpful?
Yes
No
Monday, December 2nd, 2019 AT 5:40 PM
Tiny
WAYNEPAW
  • MEMBER
  • 49 POSTS
Can I pull the motor out some to get to connector? Or Should I just pull the thing and replace it? I have a new one.
Was this
answer
helpful?
Yes
No
Monday, December 2nd, 2019 AT 5:48 PM
Tiny
WAYNEPAW
  • MEMBER
  • 49 POSTS
So there would be just 2 wires at the motor is that correct? Also I can pick up a test light to check at blower switch(?) In dash?
Was this
answer
helpful?
Yes
No
Monday, December 2nd, 2019 AT 5:53 PM
Tiny
ASEMASTER6371
  • MECHANIC
  • 52,796 POSTS
If you are going to pull it out and you have the replacement it makes sense to just replace it.

Roy
Was this
answer
helpful?
Yes
No
+1
Monday, December 2nd, 2019 AT 5:54 PM
Tiny
CARADIODOC
  • MECHANIC
  • 34,489 POSTS
Sorry to leave you sitting. Due to a major house fire, I don't have internet service at home. I have to drive 21 miles every day to hook up to the library's wireless service, then I sit in my van, freezing, for a few hours. I got snowed in the last two days and just got plowed out a few hours ago, so I'm back, at least until the next storm.

From reading all of your replies, it still sounds like there's a burned connection someplace. The resistor assembly is totally out of the circuit for the highest speed. Those will have a thermal fuse inside, but then only the "low", "medium 1", and "medium 2" would be dead. Those thermal fuses burn open when the fan motor has tight bearings, so if you ever find a defective resistor assembly, replace the motor too at the same time.

If the fan intermittently runs too slowly, the motor is not the cause of it being totally dead at times unless there's two different problems. The motor itself is okay, but to run too slow indicates there's excessive resistance in the circuit, and that is caused by burned or arced switch contacts, or connector terminals, or less-likely, arced relay contacts. Have you tried a different relay yet as I suggested?

As for having trouble taking voltage readings, welcome to our world. We fight with this quite often. One trick is to poke a paper clip in the back side of a connector, next to the wire, then use that as a test point. I use small jumper wires that hang down to where they're easy to reach with the voltmeter probe. We really need to know what voltages you have at various places in the circuit, to diagnose where the problem is. Without those readings, it's like complaining to your dentist ten times that your teeth hurt, but he has never looked in your mouth yet. There's only four or five places to measure, so that part isn't too involved. From the sounds of it, it's actually getting to those points that is causing your difficulty.

If you look at the first of the three diagrams I originally posted, I just noticed there is another connector shown, "C201", for this system. The dashed line between the wires indicates every wire related to the control assembly, relay, and fan motor, except for the ground wire, passes through this C201, so if you can find that, it's a perfect place to take voltage readings, and it's a perfect place to find overheated connector terminals. Judging from the size and number of terminals, this could be a bulkhead connector, and as such, it can be hard to reach and take readings on. The fan is a high-current circuit, and you'll see the terminals for the two wires I have arrows pointing to are much larger than most of the other terminals, to handle that high current.

As an alternative, here's another way to approach this. Pop the paper clip into the terminal for the black / tan wire, either at the heater box or at the back of the controller, whichever is easier to reach. To make this easier, connect a jumper wire to the paper clip. The only thing that can mess this up is if the paper clip isn't making a good connection to the terminal. That happens to me quite often. When the problem occurs and the fan doesn't run, use a longer piece of wire to ground the terminal / paper clip / jumper wire. I'm trying to cover every possibility, and in so doing, I'm probably making this sound harder than it is. The objective is to ground the black / tan wire. If the fan starts running at the highest speed when you do that, it proves everything in the circuit up to that point is okay, and the problem is after that point. Your jumper wire is bypassing the bad or burned connection. If the speed is still too slow or dead, the defect is before that point, including the motor, relay, fuse terminals, and C201.
Was this
answer
helpful?
Yes
No
Monday, December 2nd, 2019 AT 5:54 PM
Tiny
WAYNEPAW
  • MEMBER
  • 49 POSTS
Thank you for your help Roy.
Was this
answer
helpful?
Yes
No
Monday, December 2nd, 2019 AT 6:02 PM
Tiny
WAYNEPAW
  • MEMBER
  • 49 POSTS
Caradiodoc, sorry about the house fire and I meant no disrespect to you. I just didn’t know what was going on. I hope all is ok and everyone is fine.
Was this
answer
helpful?
Yes
No
Monday, December 2nd, 2019 AT 6:04 PM
Tiny
CARADIODOC
  • MECHANIC
  • 34,489 POSTS
Yup. Thank you. The fire was over five years ago, but I'm just finally hoping to rebuild next summer. I lost four brand new interior door panels for my '93 Dynasty that I got when the car was new, still in sealed boxes, ($1800.00), and it heavily damaged a desk from Al Capone's hideout up north. Beyond that, everything can be replaced.
Was this
answer
helpful?
Yes
No
Monday, December 2nd, 2019 AT 6:09 PM
Tiny
WAYNEPAW
  • MEMBER
  • 49 POSTS
Caradio, no I have not looked at any relays as I don’t know what they are or what to look for or where. Never thought of using a paper clip. Next question, on meter. The black lead will go to black/tan wire. Is the red then just a ground?
Was this
answer
helpful?
Yes
No
Monday, December 2nd, 2019 AT 6:12 PM
Tiny
WAYNEPAW
  • MEMBER
  • 49 POSTS
Caradio, I see you sent a reply but it’s not loading here. I don’t know why. I’ll try to get some volt readings for you tomorrow and forward them.
Was this
answer
helpful?
Yes
No
Monday, December 2nd, 2019 AT 6:27 PM
Tiny
ASEMASTER6371
  • MECHANIC
  • 52,796 POSTS
You are welcome.

Always glad to help.

Roy
Was this
answer
helpful?
Yes
No
+1
Monday, December 2nd, 2019 AT 6:42 PM
Tiny
WAYNEPAW
  • MEMBER
  • 49 POSTS
If I have any more problems just might look ya up. Thanks again!
Was this
answer
helpful?
Yes
No
Monday, December 2nd, 2019 AT 7:05 PM

Please login or register to post a reply.