Sunday, February 23rd, 2025 AT 10:41 AM
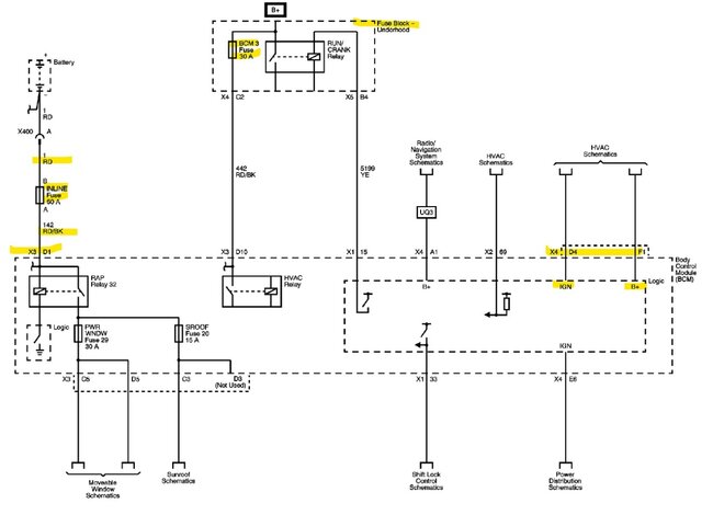
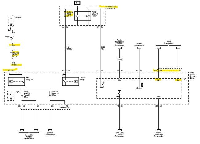
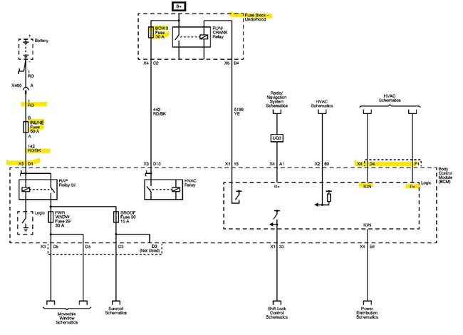
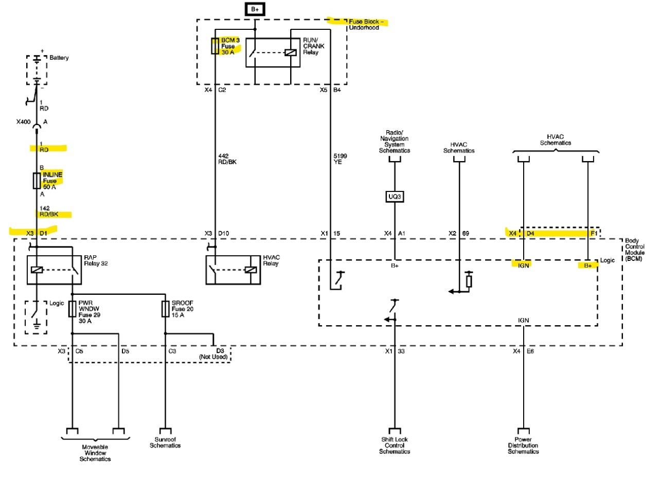
When I was going to replace my shifter cables and had removed the negative terminal, then the fuse box and noticed the cables were not the right parts. I cleaned the grounds. The one underneath the coolant tank and the tiny one on the frame and another tiny one behind the fuse box. With Contact Cleaner. I sprayed the two connectors that plug into the ECM and wiring harnesses below the oil filter. After letting them dry and the time to put everything back together. I went to move the car and the car wouldn’t start. I saw the Anti-Theft light on and then went away but tried the relearning process and other methods online even hard reset. Nothing. I had no other way to get it to start. Battery was not low and even charged it up to make sure before having it towed to the dealer. I thought somehow the vehicle forgot the key and maybe they could reprogram it to the car. That didn’t work but they wipe the Anti-Theft codes. They told me BCM wasn’t communicating with the Ignition System. Figured there’s a short or the other remaining grounds that I haven’t cut and replaced a new eye let. Since these Cobalt's have electrical/ground issues. The two that I still need to do G105 near the oil filter and the other between the engine and firewall exhaust manifold area. Before this anti-theft light. My speedometer, RPM, gas gauge, horn, third brake light, trunk release button, coolant temp reading on instrument panel are constantly reading different temps, power steering message (even though I have power steering, and airbag safety check message and doesn’t keep track of mileage now. After cleaning the ground underneath coolant. My horn, third brake light and RPM work. Occasionally if I drive on a bumpy road the RPMs with lose connection and I see the needle drop while driving. But when I stop and get back to turn on the car the RPMs will work but now I have to tow the car back to my place since the dealership couldn’t fix nor did they look into what I told them. They just went by the diagnostic.


























