Engine shut off while idling due to a drained battery, now it will not crank

Tiny
TRACY JOY
  • MEMBER
  • 1995 CHEVROLET SILVERADO
  • 0.5L
  • V8
  • 2WD
  • AUTOMATIC
  • 250,000 MILES
Truck was idling in park for about 5 to 10 minutes the engine shut off and all battery power was gone causing the battery terminal to fry. I replaced the battery with a new one. Now the truck won't turn over.
Wednesday, March 31st, 2021 AT 9:18 PM

1 Reply

Tiny
JACOBANDNICKOLAS
  • MECHANIC
  • 110,194 POSTS
Hi,

A drained battery won't cause the terminal to fry. It sounds like something was drawing too much power. Is it possible for you to take a few pics of the cable you are referring to and upload it for me to see?

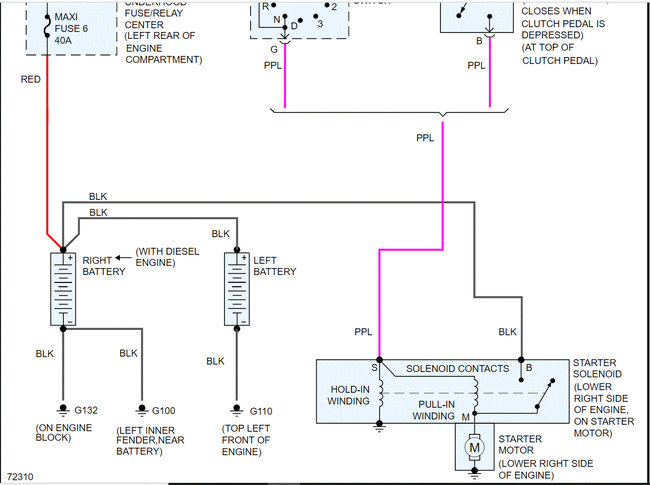
Since the starter won't engage, I need you to start by checking mega fuse 6 in the under hood power box. See pic 3 below.

Also, pics 1 and 2 show the entire wiring schematic for the starting system. You can use this as a reference.

When checking the fuse, confirm there is both power to it and from it. Here is a link you may find helpful:

https://www.2carpros.com/articles/how-to-check-a-car-fuse

IF the fuse is good and there is power to and from it, we need to check for power at the starter. Here is a link that explains how that is done.

https://www.2carpros.com/articles/starter-not-working-repair

If possible, please upload a pic of the battery terminal in question. If something was drawing enough power to fry it, we may have a bigger issue.

Take care,
Joe
Was this
answer
helpful?
Yes
No
Thursday, April 1st, 2021 AT 7:56 PM

Please login or register to post a reply.