A/C works intermittently

Tiny
JNIDIFFER
  • MEMBER
  • 2016 CHEVROLET TAHOE
  • V8
  • 4WD
  • AUTOMATIC
  • 47,000 MILES
I took my vehicle listed above to a local Chevrolet dealer for a recall and when I got it back the A/C only works intermittently. Of course, I took it back to them five different times. They vacuumed the system and recharged it three times, inserted dye to find the leak they were sure we had. They found no leaks. I was getting pretty frustrated and took it back one last time. They called after 3 days and told me this: "there is a relay in the fuse box that is built in that controls the compressor. It should have a spec of 1 Ohm and it is reading 108kOhms. It is tripping the compressor on and off. This vehicle needs a new fuse block. The total out the door would be $480.00".

I would like to not give them that kind of money to repair something that was working when I dropped it off to them. Which fuse block is this relay located in? Is this something that a novice but fairly mechanically inclined individual can replace?

Thank you,
Jay
Wednesday, April 20th, 2022 AT 6:27 PM

9 Replies

Tiny
KASEKENNY
  • MECHANIC
  • 18,907 POSTS
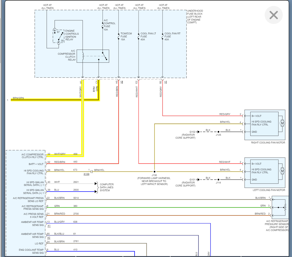
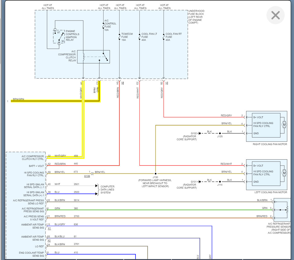
I am not sure which relay they are talking about, but I assume it is the specific compressor relay.

If this is the case, then I am attaching the info for this relay. As you can see this is part of the under-hood fuse block which I am attaching the info below for this.

However, I am concerned that this is not the issue based on this info. Where did they measure the resistance of this relay? Was the relay engaged when they took this reading?

https://www.2carpros.com/articles/how-to-check-wiring

https://www.2carpros.com/articles/how-to-use-a-voltmeter

They could be correct, but I would just want a little more proof of this before agreeing to it or get them to agree that if this does not fix it then you do not have to pay for this repair.

Please see the info below and I would get a part number of what they are saying needs to be replaced just to be sure this is what I attached.

Thanks
Was this
answer
helpful?
Yes
No
Thursday, April 21st, 2022 AT 8:21 AM
Tiny
JNIDIFFER
  • MEMBER
  • 5 POSTS
Thank you for the quick response. I called the dealership, and they were less than helpful when I asked about their ohm readings. I was, however, able to get the part number. GM part# 84114437.
Was this
answer
helpful?
Yes
No
Thursday, April 21st, 2022 AT 3:15 PM
Tiny
KASEKENNY
  • MECHANIC
  • 18,907 POSTS
Got it. Yeah. Unfortunately, that is pretty common. Usually, the advisors don't have enough knowledge to provide that info, or the tech didn't share it with them.

That does appear to be the same part that I supplied the process for. So, if we trust their diagnosis then let me know if you are going to try this based on these instructions.

Let me know if you have questions. Thanks
Was this
answer
helpful?
Yes
No
Thursday, April 21st, 2022 AT 3:48 PM
Tiny
JNIDIFFER
  • MEMBER
  • 5 POSTS
I'm trying to source the part locally to see the cost of it. As long as it's reasonable I'll likely swap it. With it being in the low 80's today I need to get it fixed soon. If it's an expensive part, I'll need to do some more testing before I throw parts at it. Thanks for your help, sir. I greatly appreciate it.
Was this
answer
helpful?
Yes
No
Thursday, April 21st, 2022 AT 3:51 PM
Tiny
KASEKENNY
  • MECHANIC
  • 18,907 POSTS
Sounds good. Please keep us updated on how this works out.

Thanks
Was this
answer
helpful?
Yes
No
+1
Thursday, April 21st, 2022 AT 4:53 PM
Tiny
JNIDIFFER
  • MEMBER
  • 5 POSTS
I found a used part on eBay for $60.00. That's a gamble I'm willing to take. I'll keep you posted once it arrives. Thanks again for the help.
Was this
answer
helpful?
Yes
No
Saturday, April 23rd, 2022 AT 4:26 PM
Tiny
KASEKENNY
  • MECHANIC
  • 18,907 POSTS
Oh wow. That is great if it works, and I agree it is well worth it.

Thanks for the update.
Was this
answer
helpful?
Yes
No
Saturday, April 23rd, 2022 AT 5:11 PM
Tiny
JNIDIFFER
  • MEMBER
  • 5 POSTS
Well, the part arrived on Wednesday, and I just installed it. That was a much simpler job than I had anticipated. After swapping it over the A/C blows cold. I am optimistic that my $60.00 used part just saved me $500.00 from the dealership and kept me out of the doghouse with the Mrs. Thank you for your input and help on this!
Was this
answer
helpful?
Yes
No
Saturday, April 30th, 2022 AT 12:51 PM
Tiny
KASEKENNY
  • MECHANIC
  • 18,907 POSTS
That is great news. Thanks for the update and I am so glad that resolved the issue. We have all been in the doghouse and there are far better things to be put in there than a car, so I am happy for you. :)
Was this
answer
helpful?
Yes
No
Saturday, April 30th, 2022 AT 1:03 PM

Please login or register to post a reply.