Friday, July 1st, 2022 AT 6:58 PM
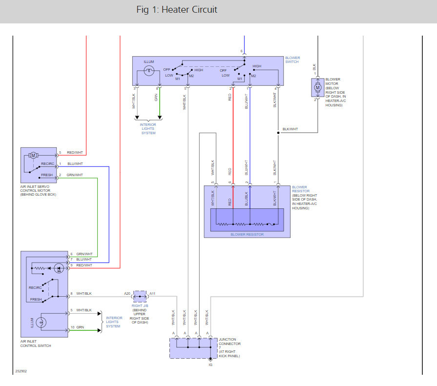
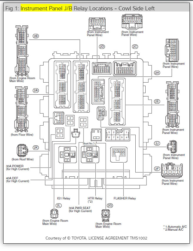
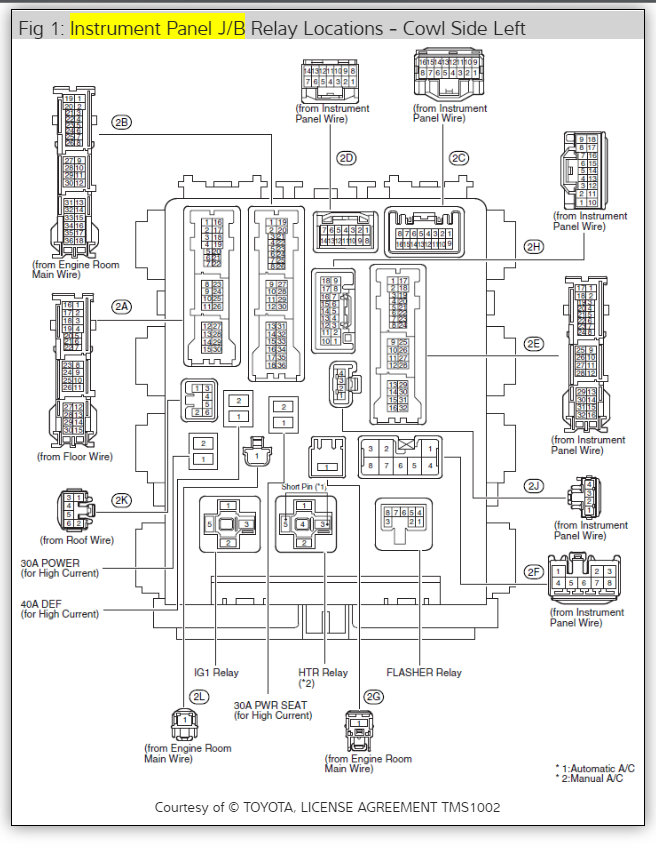
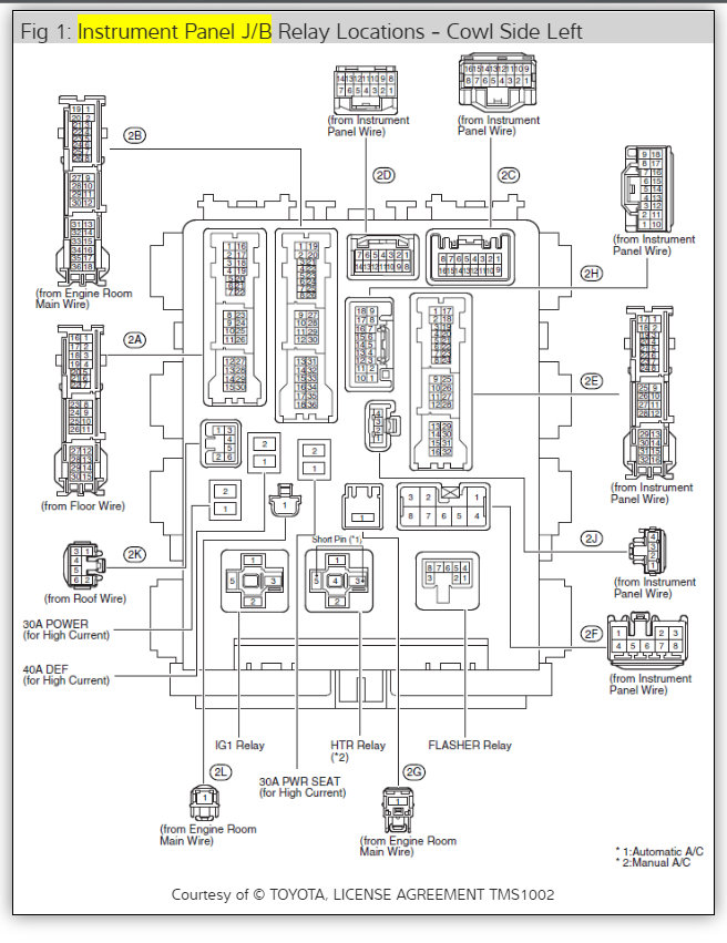
Hi, my A/C stopped working all together. Neither the blower nor compressor turn on. Checked the 10-AMP fuse under the dash, The heater 40-AMP and swapped out the relay with the horn relay. I did notice that not even the A/C button light came on. I am getting 12-volts in the plug behind the manual climate control knobs. I'm out of ideas, Please Help! Thanks in advance.









