A/C and heater not worker?

Tiny
BRI SULLY
  • MEMBER
  • 2005 VOLVO S60
  • AUTOMATIC
  • 145,567 MILES
My A/C would sporadically turn on when I would start the car like one time the air would come on full blast super cold. Then I do turn the car off and come back and turn bar in and then no air would come through at all.
Thursday, August 31st, 2023 AT 1:52 PM

1 Reply

Tiny
JACOBANDNICKOLAS
  • MECHANIC
  • 110,194 POSTS
Hi,

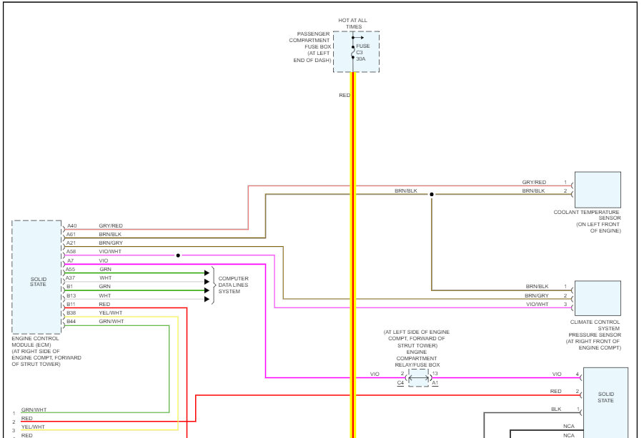
If it isn't working now, we need to check if the blower motor is getting power.

I attached the wiring schematic below and highlighted the relevant wiring. At the blower motor, there will be two wires. The schematic doesn't provide a color, but the motor itself will only have two wires.

With the fan turned on, check both of the wires. One should have power. Let me know what you find.

Here is a link you may find helpful:

https://www.2carpros.com/articles/how-to-check-wiring

Also, make sure fuse C3 in the fuse box under the left side of the dash is good and has power to it. See pic 3 below.

Here is a link to help:

https://www.2carpros.com/articles/how-to-check-a-car-fuse

Take care,

Joe

See pics below.
Was this
answer
helpful?
Yes
No
Thursday, August 31st, 2023 AT 8:34 PM

Please login or register to post a reply.