Saturday, September 1st, 2018 AT 10:04 PM
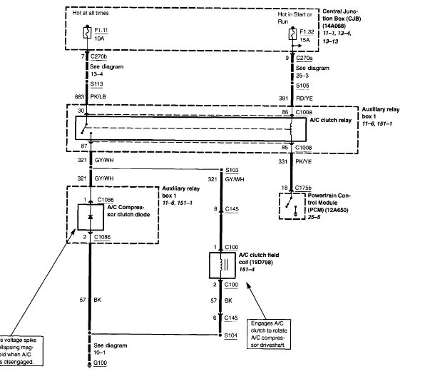
My wife was driving our SUV one day when she smelled a burning smell. Shortly after the AC stopped working. I check the fuses and found fuse 11 was blown. I replaced it and the AC started working again for about a half an hour. I checked the fuses again but cannot find one out. What might the problem be and what was the burning smell?



