u0109 code

2016 DODGE RAM
45,000 MILES • 5.7L • V8 • 4WD • AUTOMATIC
Avatar
JIMMY MEADE
  • MEMBER
  • 7 POSTS
Truck cranks fires sometime but wont start u0109 code pops up. no breaks in wire that I can see.
Feb 21, 2019 at 2:02 PM
Repair Safety Notice: This information is for general instructional purposes only. Vehicle repair can be dangerous. Verify all information, follow manufacturer service procedures, use proper tools and safety equipment, and consult a qualified repair shop when needed.
Advertisement
Avatar
JACOBANDNICKOLAS
  • CAR REPAIR CONTRIBUTOR
  • 110,190 POSTS
Hi and thanks for using 2CarPros.

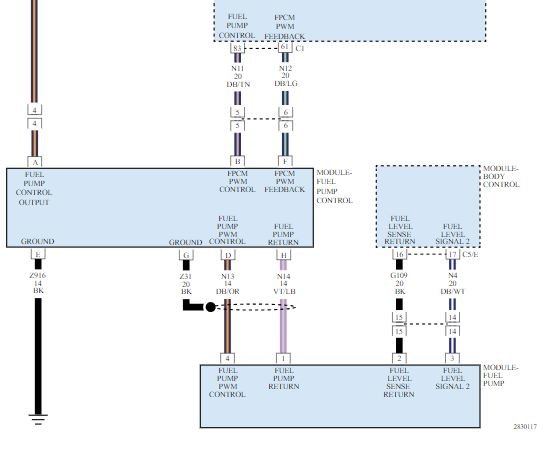
The code indicates the power control module (PCM) has lost communication with the fuel pump control module (FPCM). If you look at picture 1, it shows possible causes.

Here is the diagnostic flow chart for identifying the problem. It requires some basic electrical testing and a scanner to complete. First, here are a few links that will help:

https://www.2carpros.com/articles/how-to-use-a-test-light-circuit-tester

https://www.2carpros.com/articles/how-to-use-a-voltmeter

https://www.2carpros.com/articles/how-to-check-wiring

Here are the directions. Just take your time and follow them step by step.

U0109-LOST COMMUNICATION WITH FUEL PUMP CONTROL MODULE



10436 - Adapter, GPEC Diagnostic

Originally Shipped In Kit Number(s) 10436.

picture 2 and 3

Theory of Operation
GENERAL OPERATION: When the Powertrain Control Module (PCM) receives a ‘Start’ or ‘Run’ signal, it energizes the Fuel Pump Relay which sends a continuous 12.0 volt supply to the Fuel Pump Control Module (FPCM). Depending on vehicle configuration, the Fuel Pump Relay can be either a removable component or be part of the Printed Circuit Board inside the Power Distribution Center and not separately replaceable. The PCM sends commands to the FPCM through a Pulse Width Modulated (PWM) control signal. The FPCM in turn regulates the PWM voltage output to the Fuel Pump Assembly based on inputs from the Fuel Rail Pressure (FRP) Sensor and other engine demands. The PWM signal will vary from 10-100% to maintain the proper fuel pressure in the system. This is a Constant Pressure Fuel system which means any fuel pressure test performed on the Fuel Pump should show a continuous pressure (regardless of the changes in PWM).

DIAGNOSTICS: The PCM directly monitors the Fuel Pump Relay Control circuit and the FRP Sensor for circuit faults. The PCM also monitors the feedback from the FRP Sensor to determine if the Fuel Pump Assembly is able to achieve and maintain the desired pressure in the fuel system. The FPCM is a smart device which monitors the Fuel Pump Assembly wiring for circuit faults and reports the faults to the PCM. The PCM receives the feedback from the FPCM through the PWM feedback signal. These faults reported will be stored in the PCM. The pump motor is also monitored for mechanical and performance issues such as Fuel Pump Motor over temperature, blocked pump rotor, dry run, and pump motor speed deviation. If any of these conditions are present, the FPCM will default the duty cycle for the Fuel Pump Assembly to (80%) to maintain fuel pressure. The default duty cycle could cause the fuel system pressure to be higher than the typical 58.0 psi, which can cause the P062A Fuel Pump Control Performance fault to set.


NOTE: The P062A DTC will occur if the fuel pressure is too high or too low in the system. The Fuel Pump Assembly can be failing and still produce high fuel pressure in the system when the FPCM is defaulted to 80% duty cycle. Therefore, if this DTC is not accompanied by another fuel control system DTC, and the Fuel Rail Pressure Sensor is reading correctly, the Fuel Pump Assembly is the most likely cause of this DTC.
When Monitored and Set Conditions
When Monitored: This diagnostic runs continuously when the following conditions are met:

With the engine running.
Battery voltage greater than 11.0 volts.
Set Conditions:

The Powertrain Control Module (PCM) does not receive a Pulse Width Modulated (PWM) signal from the Fuel Pump Control Module (FPCM).
Default Actions:

When this DTC is active, the FPCM will continue to run the Fuel Pump assembly at 80% duty cycle.
The MIL will illuminate.

Possible Causes
FUEL PUMP CONTROL OUTPUT CIRCUIT OPEN/HIGH RESISTANCE
FPCM FEEDBACK RETURN CIRCUIT SHORTED TO GROUND
FPCM FEEDBACK RETURN CIRCUIT SHORTED TO VOLTAGE
FPCM FEEDBACK RETURN CIRCUIT OPEN/HIGH RESISTANCE
FPCM GROUND CIRCUIT OPEN/HIGH RESISTANCE
FUEL PUMP CONTROL MODULE (FPCM)
POWERTRAIN CONTROL MODULE (PCM)
Always perform the PRE-DIAGNOSTIC TROUBLESHOOTING PROCEDURE before proceeding. (Refer to 28 - DTC-Based Diagnostics/MODULE, Powertrain Control (PCM) - Standard Procedure).

Diagnostic Test

1. CHECK FOR AN ACTIVE DTC

Turn the ignition on, engine not running.
With the scan tool, read DTCs.


Is the DTC active?

Yes
Go To 2

No
Perform the INTERMITTENT CONDITION diagnostic procedure. (Refer to 28 - DTC-Based Diagnostics/MODULE, Powertrain Control (PCM) - Standard Procedure).

2. CHECK FOR OTHER DTCS

Refer to the recorded DTCs.


Are there any Fuel Pump Relay Control circuit DTCs present?

Yes
Perform the applicable diagnostic procedure(s). (Refer to 28 - DTC-Based Diagnostics/MODULE, Powertrain Control (PCM) /Diagnosis and Testing).

No
Go To 3

3. CHECK THE (N1) FUEL PUMP CONTROL OUTPUT CIRCUIT FOR AN OPEN/HIGH RESISTANCE

Turn the ignition off.
Disconnect the FPCM harness connector.
Turn the ignition on.
Measure the voltage on the (N1) Fuel Pump Control Output circuit at the FPCM harness connector.


Is the voltage approximately equal to Battery voltage?

Yes
Go To 4

No
Repair the (N1) Fuel Pump Control Output circuit for an open or high resistance.
Perform the POWERTRAIN VERIFICATION TEST. (Refer to 28 - DTC-Based Diagnostics/MODULE, Powertrain Control (PCM) - Standard Procedure).

4. CHECK THE (N12) FPCM PWM FEEDBACK CIRCUIT FOR A SHORT TO GROUND

Turn the ignition off.
Disconnect the FPCM harness connector.
Disconnect the PCM C2 harness connector.

CAUTION:
Do not probe the PCM harness connectors. Probing the PCM harness connectors will damage the PCM terminals resulting in poor terminal to pin connection. Install the GPEC Diagnostic Adaptor to perform the diagnosis.

Connect the Adapter, GPEC Diagnostic 10436 .
Check for continuity between ground and the (N12) FPCM PWM Feedback circuit at the FPCM harness connector.


Is there continuity between ground and the (N12) FPCM PWM Feedback circuit?

Yes
Repair the (N12) FPCM PWM Feedback circuit for a short to ground.
Perform the POWERTRAIN VERIFICATION TEST. (Refer to 28 - DTC-Based Diagnostics/MODULE, Powertrain Control (PCM) - Standard Procedure).

No
Go To 5

5. CHECK THE (N12) FPCM PWM FEEDBACK CIRCUIT FOR A SHORT TO ANOTHER VOLTAGE SUPPLY

Check for continuity between the (N12) FPCM PWM Feedback circuit and all other circuits at the PCM C2 harness connector.


Is there continuity between the (N12) FPCM PWM Feedback circuit and any other circuits at the PCM C2 harness connector?

Yes
Repair the (N12) FPCM PWM Feedback circuit for a short to the circuit that showed continuity.
Perform the POWERTRAIN VERIFICATION TEST. (Refer to 28 - DTC-Based Diagnostics/MODULE, Powertrain Control (PCM) - Standard Procedure).

No
Go To 6

6. CHECK THE (N12) FPCM PWM FEEDBACK CIRCUIT FOR AN OPEN/HIGH RESISTANCE

Measure the resistance of the (N12) FPCM PWM Feedback circuit between the FPCM harness connector and the PCM C2 harness connector.


Is the resistance below 3.0 Ohms?

Yes
Go To 7

No
Repair the (N12) FPCM PWM Feedback circuit for an open or high resistance.
Perform the POWERTRAIN VERIFICATION TEST. (Refer to 28 - DTC-Based Diagnostics/MODULE, Powertrain Control (PCM) - Standard Procedure).

7. CHECK THE (Z916) GROUND CIRCUIT FOR AN OPEN/HIGH RESISTANCE

Measure the resistance between ground and the (Z916) Ground circuit at the FPCM harness connector.


Is the resistance below 3.0 Ohms?

Yes
Go To 8

No
Repair the (Z916) Ground circuit for an open or high resistance.
Perform the POWERTRAIN VERIFICATION TEST. (Refer to 28 - DTC-Based Diagnostics/MODULE, Powertrain Control (PCM) - Standard Procedure).

8. REPLACE THE FUEL PUMP CONTROL MODULE AND RETEST FOR DTC

Check the FPCM wiring and connector for terminals that look corroded or black from a poor connection. Repair any connection issues if found, reconnect all connectors and retest the system before replacing the Fuel Pump Control Module. If no problems were found with the wiring and connector, replace the Fuel Pump Control Module in accordance with the Service Information.
Start the engine and allow it to idle until it reaches normal operating temperature.
With the scan tool, read DTCs.


Did the DTC return?

Yes
Go To 9

No
Replacing the Fuel Pump Control Module repaired the fault.
Perform the POWERTRAIN VERIFICATION TEST. (Refer to 28 - DTC-Based Diagnostics/MODULE, Powertrain Control (PCM) - Standard Procedure).

9. CHECK RELATED HARNESS CONNECTIONS

Disconnect all PCM harness connectors.
Disconnect all related in-line harness connections (if equipped).
Disconnect the related component harness connectors.
Inspect harness connectors, component connectors, and all male and female terminals for the following conditions:
Proper connector installation.
Damaged connector locks.
Corrosion.
Other signs of water intrusion.
Weather seal damage (if equipped).
Bent terminals.
Overheating due to a poor connection (terminal may be discolored due to excessive current draw).
Terminals that have been pushed back into the connector cavity.
Check for spread terminals and verify proper terminal tension.
Repair any conditions that are found.

Connect all PCM harness connectors. Be certain that all harness connectors are fully seated and the connector locks are fully engaged.
Connect all in-line harness connectors (if equipped). Be certain that all connectors are fully seated and the connector locks are fully engaged.
Connect all related component harness connectors. Be certain that all connectors are fully seated and the connector locks are fully engaged.
With the scan tool, erase DTCs.
Test drive or operate the vehicle in accordance with the when monitored and set conditions.
With the scan tool, read DTCs.


Did the DTC return?

Yes
Replace and program the Powertrain Control Module (PCM) in accordance with the Service Information. (Refer to 08 - Electrical/8E - Electronic Control Modules/MODULE, Powertrain Control/Removal) .
Perform the POWERTRAIN VERIFICATION TEST. (Refer to 28 - DTC-Based Diagnostics/MODULE, Powertrain Control (PCM) - Standard Procedure).

No
Repair the poor connections.
Perform the POWERTRAIN VERIFICATION TEST. (Refer to 28 - DTC-Based Diagnostics/MODULE, Powertrain Control (PCM) - Standard Procedure).

________________________

If you determine the fuel pump control module is bad, here are the directions for removal and replacement. The remaining pictures correlate with these directions.

FUEL PUMP CONTROL MODULE - REMOVAL
REMOVAL

See picture 4

Disconnect the battery negative cable.
Raise the vehicle.
Disconnect the fuel pump control module electrical connector (1).
Remove the nuts (4) from the studs.
Remove the fuel pump control module (2) from the frame.
If required, remove the heat shield (3).

____________

Install

INSTALLATION

See picture 4

If removed, reposition the heat shield (3) onto the fuel pump control module mounting studs.
Install the fuel pump control module (2) . Tighten the nuts (4) to 10 N·m (89 in. lbs.).
Connect the electrical connector (1) to the module.
Lower the vehicle.
Connect the battery negative cable.

______________________________________________________________


Let me know if I can help or if you have other questions.

Take care,
Joe
Feb 22, 2019 at 10:55 PM
Advertisement