No heating

Tiny
JOTTY
  • MEMBER
  • 2007 KIA SORENTO
  • V8
  • 4WD
  • MANUAL
  • 35,000 MILES
My kia sorento heating system has completly stopped working. There is no power there at all. What is wrong with it
Tuesday, December 7th, 2010 AT 11:17 PM

2 Replies

Tiny
MHPAUTOS
  • MECHANIC
  • 31,937 POSTS
Hello,

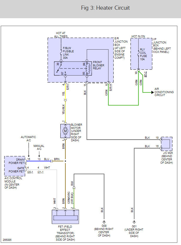
It sounds like you lost a heater fuse or a relay there are auto systems or manual so I have included both wiring diagrams and two guides to help us get started testing.

https://www.2carpros.com/articles/how-to-check-a-car-fuse

and

https://www.2carpros.com/articles/how-to-check-an-electrical-relay-and-wiring-control-circuit

Check the fuses first.

Please let us know what you find. We are interested to see what it is.

Cheers
Was this
answer
helpful?
Yes
No
-1
Wednesday, December 8th, 2010 AT 6:42 AM
Tiny
JOTTY
  • MEMBER
  • 1 POST
Hey thanks for the guide I followed the test guides to the tee and found the blower motor relay was out. Once I replaced it everything started working again. Thanks for the help I love this site.
Was this
answer
helpful?
Yes
No
Saturday, December 18th, 2010 AT 6:02 AM

Please login or register to post a reply.