No brake lights

Tiny
ALMANY
  • MEMBER
  • 2005 CHRYSLER 300
  • 5.7L
  • V8
  • RWD
  • AUTOMATIC
  • 47,000 MILES
All other lights work. No brake lights either side. Also, when lock/unlock pressed on ignition key-only lights that come on at rear is backup lights. I pulled fuse cover in trunk. Cavity 15 (brake lamp 5.7L) empty! Cavity 19 had good red 10 amp. Installed new 20 amp yellow in Cavity 15-still no brake lights. Also, there is black square relays/switches in spaces 24, 45, 46 that dont even appear in owners manual! ( They were warm to touch so I know they have some purpose. I installed a new relay in Cavity 45-no lights still.I took car to mech at local mufflerman where I have had service before. They checked fuses front and rear with meter-they said all okay. The mechanic noticed there was not bottom metal contact in Cavity 15 to begin with(I dont know why Chrysler gives you a owners manual that is inaccurate and incomplete. The mechanic suggested I could replace the brake switch under pedal for $55. I called dealer to find out about this"stop lamp inhibit relay( I saw a website that stated failure of this relay would cause all 3 lights to fail. I called dealership, they said their software only shows the relay in front and back, but not their function. How can that be. This should not be this difficult to diagnose.I made an appointment to have my car put on their machine at dealership-$100 which they apply to repair bill. I didnt go back to mechanic to have the brake light switch replaced. It was simply a replace and see if it fixes the problem, I chose not to guess. How likely do you think it is switch not relay? How about bulbs? The mech didnt pull off cover in trunk because He said he could see the filaments-which he said were okay. Are brake lamp filaments and running light filament in same bulb? Do you have links to accurate diagrams that show what relay goes where? Thank you very much for your help!

PLEASE HELP! Thank you very much!
Monday, October 6th, 2014 AT 6:10 AM

7 Replies

Tiny
JACOBANDNICKOLAS
  • MECHANIC
  • 110,194 POSTS
Hello,

There is a stop lamp inhibit relay in the TIPM under the hood I think is out. Here are guides to help you do the test.

https://www.2carpros.com/articles/how-to-check-an-electrical-relay-and-wiring-control-circuit

and

https://www.2carpros.com/articles/how-to-use-a-test-light-circuit-tester

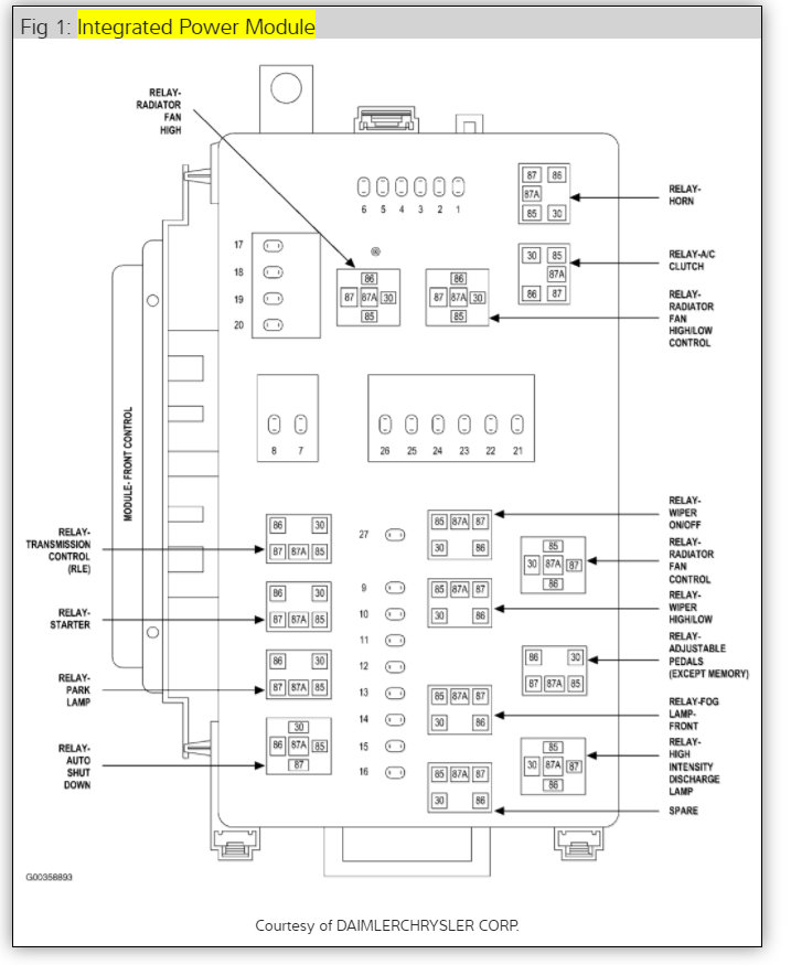
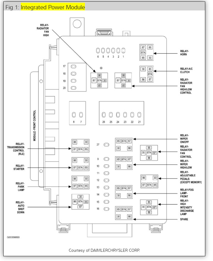
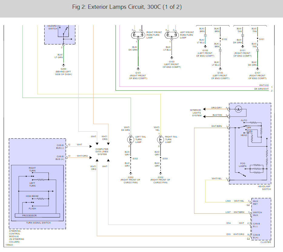
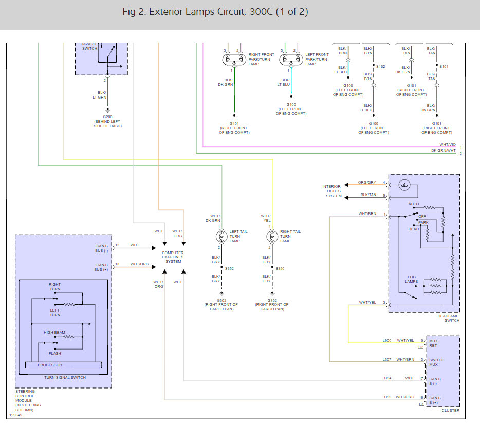
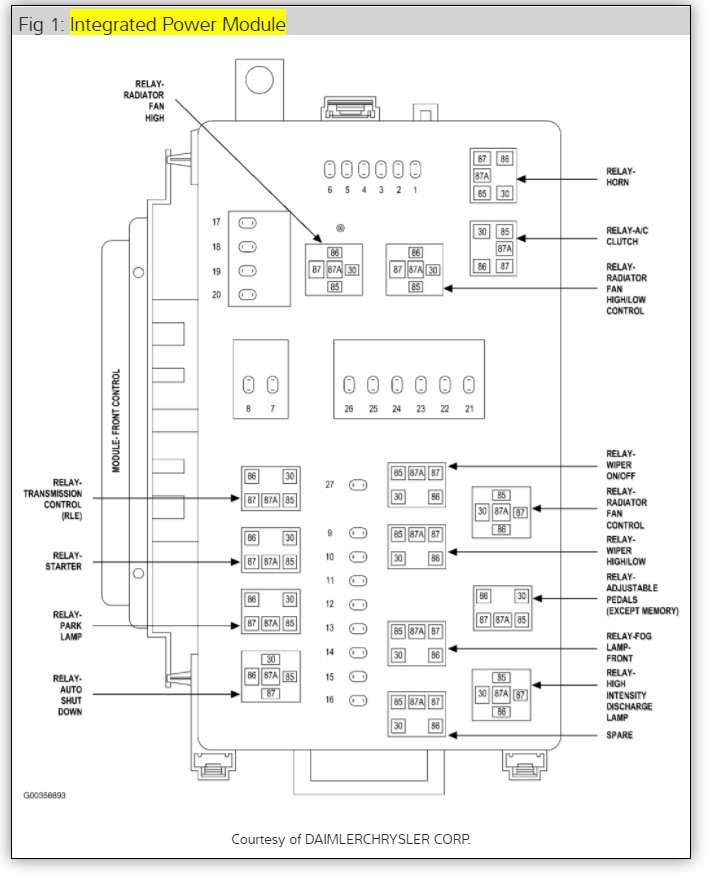
Check out the brake wiring diagram and fuse panel identification below so you can see how the system works.

But before you do anything, I would check the brake light switch. It isn't hard to do. There are two wires to it and one is a power supply and the other sends the power to the lights. I would suggest just checking of there is power available to the switch. If there is, actuate the switch and check if there is power out. Not a difficult process. Also, I have seen many times over the years where the switch has come loose or disconnected. As a result, pressing the brake pedal won't actuate it.

This is the what I would suggest first. And yes, there are bulbs that have two elements in them. One functions for the parking light and the other for the brake and turn signal.

One last thing, I do have access to wiring schematics, but I can't copy and paste. If you can give me specifics, I will try guide you.

PS: Again, check the switch first before taking it to a dealer. I feel that is where the problem is coming from.

Check out the diagrams (Below)

Please let us know what you find. We are interested to see what it is.

Cheers Joe
Was this
answer
helpful?
Yes
No
+8
Tuesday, October 7th, 2014 AT 8:54 AM
Tiny
ALMANY
  • MEMBER
  • 2 POSTS
You guys are the best! It was the brake light inhibitor relay that was having a problem. Once I replaced it everything started working YA! Thanks 2Carpros!
Was this
answer
helpful?
Yes
No
+1
Tuesday, October 7th, 2014 AT 11:04 AM
Tiny
JACOBANDNICKOLAS
  • MECHANIC
  • 110,194 POSTS
Nice work, we are here to help, please use 2CarPros anytime.

Cheers
Was this
answer
helpful?
Yes
No
+3
Tuesday, October 7th, 2014 AT 4:56 PM
Tiny
TOMHEDQ
  • MEMBER
  • 1 POST
  • 2006 CHRYSLER 300
Electrical problem
2006 Chrysler 300 6 cyl Two Wheel Drive Automatic 31.000 miles

the third brake light does not work. How do I replace it? It appears that the package tray needs to be remoced but I don't know how.
Thanks, Tom
Was this
answer
helpful?
Yes
No
Wednesday, December 27th, 2017 AT 1:42 PM (Merged)
Tiny
JDL
  • MECHANIC
  • 16,098 POSTS


https://www.2carpros.com/forum/automotive_pictures/170934_06_300_1.jpg



Hello, found the above info.
Was this
answer
helpful?
Yes
No
Wednesday, December 27th, 2017 AT 1:42 PM (Merged)
Tiny
MONEISH COMPAORE
  • MEMBER
  • 1 POST
  • 2008 CHRYSLER 300
  • 125,000 MILES
Brake lights are not working only the third brake light comes on.
Was this
answer
helpful?
Yes
No
+4
Wednesday, December 27th, 2017 AT 1:42 PM (Merged)
Tiny
MHPAUTOS
  • MECHANIC
  • 31,937 POSTS
Are globes okay?
Was this
answer
helpful?
Yes
No
Wednesday, December 27th, 2017 AT 1:42 PM (Merged)

Please login or register to post a reply.