Transmission Fluid Refill

Tiny
JSAENZ25
  • MEMBER
  • 2005 CADILLAC CTS
  • 6 CYL
  • 2WD
  • 91,000 MILES
How do I refill the transmission fluid in a 2005 CTS?
Saturday, February 12th, 2011 AT 12:55 AM

5 Replies

Tiny
KEN L
  • MASTER CERTIFIED MECHANIC
  • 55,266 POSTS
You will need to raise the car safely to get started. Here is a guide that will help

https://www.2carpros.com/articles/jack-up-and-lift-your-car-safely

There is two plugs on the drivers side of the transmission that must be removed to check the fluid level and add fluid.

Here is a guide that we show you how to service the unit,

https://www.2carpros.com/articles/how-to-service-an-automatic-transmission

Here are the book instructions with diagrams (below)

There is a fill plug on the side of the trans, at the left rear side. Here is the checking/filling procedure.

AUTOMATIC TRANSMISSION FLUID LEVEL CHECKING PROCEDURE

NOTE: It is not necessary to check the transmission fluid level. A transmission fluid leak is the only reason for fluid loss. If a leak occurs have it repaired as soon as possible.

Start the engine and allow the engine to idle until the transmission fluid normal operating temperature has been reached.
Depress the brake pedal and move the shift lever through the gear ranges, pausing a few seconds in each range. Return the shift lever to the PARK range.
Raise the vehicle on a hoist. The vehicle must be level, with the engine running and the shift lever in the PARK range.
CAUTION: The engine must be running when the transmission fluid fill plug is removed, or excessive fluid loss will occur. Transmission fluid may be hot. Since the actual fluid level is unknown, stand clear when removing the fill plug. Have a container ready to capture any lost fluid. Do not turn the engine off with the fill plug removed, as you can be injured by hot transmission fluid being expelled out of the oil fill opening.

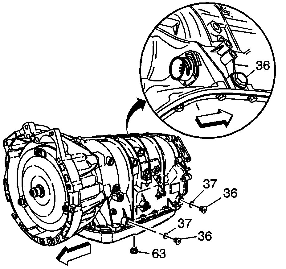
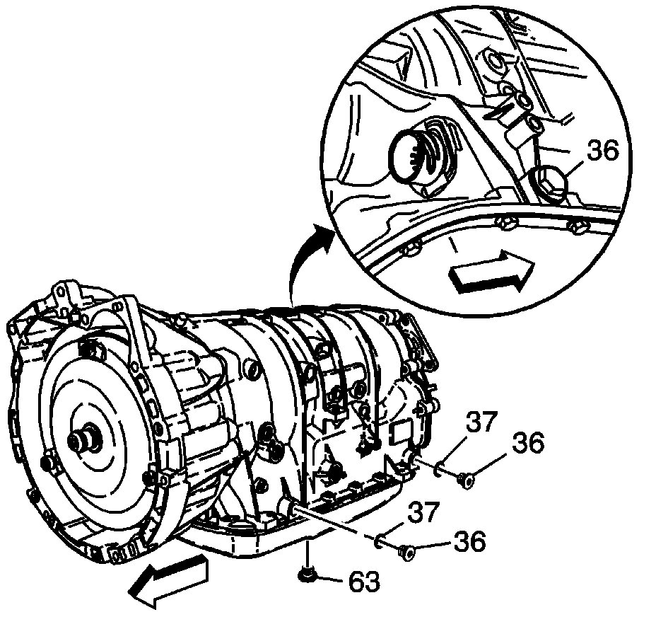
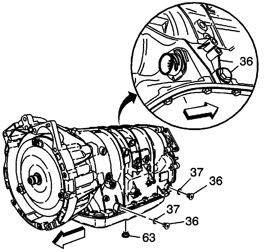
Remove the transmission plug (36).
IMPORTANT: The transmission fluid may darken with normal use and does not always indicate contamination or oxidation.

Check the fluid level. The fluid level should be even with the bottom of the threaded plug hole.
Add DEXRON III automatic transmission fluid in increments of 0.5 liters until the fluid drains from the plug hole.

Please let us know if you need anything else to get the problem fixed.

Cheers, Ken
Was this
answer
helpful?
Yes
No
+4
Saturday, September 30th, 2017 AT 8:43 PM
Tiny
HERPES
  • MEMBER
  • 2 POSTS
  • 2004 CADILLAC CTS
  • 3.6L
  • 6 CYL
  • 2WD
  • AUTOMATIC
  • 209,000 MILES
Car won't shift into gear I need to check the fluid level.
Was this
answer
helpful?
Yes
No
Wednesday, March 31st, 2021 AT 9:44 AM (Merged)
Tiny
JACOBANDNICKOLAS
  • MECHANIC
  • 110,192 POSTS
Welcome to 2CarPros.

First, make sure the transmission fluid is clean and full. Here are the directions for checking. The attached two pictures correlate with these directions.
Bulletin No.: 04-07-30-012

Date: March 05, 2004

INFORMATION

Subject:
Transmission Fluid Checking Procedure for 5L40-E and 5L50-E Automatic Transmissions

Models:
2003-2004 Cadillac CTS
2004 Cadillac SRX, XLR
with Transmission AUTO 5 SPD, HMD, 5L40-E, Electronic (RPO M82) or Transmission AUTO 5 SPD, HMD, 5L50-E, Electronic, O/D (RPO M22)

Picture 1

Caution:
The engine must be running when the transmission fluid fill plug is removed, or excessive fluid loss will occur. Transmission fluid may be hot. Since the actual fluid level is unknown, stand clear when removing the fill plug. Have a container ready to capture any lost fluid. Do not turn the engine off with the fill plug removed, as you can be injured by hot transmission fluid being expelled out of the oil fill opening.

Important:
The transmission fluid temperature MUST be between 30°C - 50°C (86°F - 122°F) when checking the fluid level. Checking the fluid level with fluid temperatures out of range may lead to a incorrect fluid level causing additional customer concerns.

Service units from Service Parts Operation (SPO) are shipped with extra oil in them to accommodate for fluid loss during installation and/or possible fluid loss when flushing the transmission oil cooler. It is critical to check fluid levels within 30°C - 50°C (86°F - 122°F) when replacing a service unit.

1. Install a scan tool and monitor the trans fluid temperature.

If the transmission fluid temperature is above 50°C (122°F), allow the transmission fluid to cool down before continuing with the next step.

If the transmission fluid is below or between 30°C - 50°C (86°F - 122°F), continue with the next step.

2. Start the vehicle.

3. Raise the vehicle on a hoist. The vehicle must be level with the engine running and the shift lever in the PARK range. Refer to Lifting and Jacking the Vehicle in General Information.

Picture 2

4. Only remove the transmission fluid level hole plug (36) when the transmission fluid temperature is between 30°C - 50°C (86°F - 122°F). Location of the plug is model dependent. See the drawing above for locations.

5. If needed, add DEXRON(R)III automatic transmission fluid in increments of 0.5 L (0.5 qt) until the fluid drains from the hole plug.

Important:
If the level hole plug (36) and 0-ring (37) are not damaged, they should be reused.

6. Reinstall the fluid level hole plug (36).

Tighten

Tighten the fluid level plug to 20 N.m (15 lb ft).

7. Clean off the area, if necessary and lower the vehicle.

8. Remove scan tool from vehicle.

If the fluid is clean and full, you will need to get the computer scanned to determine if there are transmission related diagnostic trouble codes stored. Here is a quick video showing how that is done.

https://youtu.be/YV3TRZwer8k

I realize most people don't own a scanner, but often times a parts store will lend or rent one to you.

Do these things first and let me know what you find.

Joe
Was this
answer
helpful?
Yes
No
Wednesday, March 31st, 2021 AT 9:44 AM (Merged)
Tiny
HERPES
  • MEMBER
  • 2 POSTS
Could this be the a sign of a bad or broken transmission?
Was this
answer
helpful?
Yes
No
-1
Wednesday, March 31st, 2021 AT 9:44 AM (Merged)
Tiny
JACOBANDNICKOLAS
  • MECHANIC
  • 110,192 POSTS
Welcome back:

Anything is possible. However, we can't know for sure without diagnosing the cause. Were you able to scan the computer?

Joe
Was this
answer
helpful?
Yes
No
-1
Wednesday, March 31st, 2021 AT 9:44 AM (Merged)

Please login or register to post a reply.