Check Engine Light

Tiny
KENHOLLOWAY
  • MEMBER
  • 2004 CHRYSLER SEBRING
  • 4 CYL
  • FWD
  • AUTOMATIC
  • 256,000 MILES
2004 Chrysler Sebring 4 cyl P0138
Friday, November 19th, 2010 AT 1:13 AM

3 Replies

Tiny
KENHOLLOWAY
  • MEMBER
  • 5 POSTS
I've already replaced the O2 sensor twice, turned the light off, and it comes back on within 10 miles.
Was this
answer
helpful?
Yes
No
Friday, November 19th, 2010 AT 1:14 AM
Tiny
WRENCHTECH
  • MECHANIC
  • 20,761 POSTS
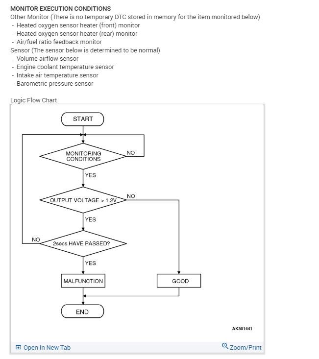
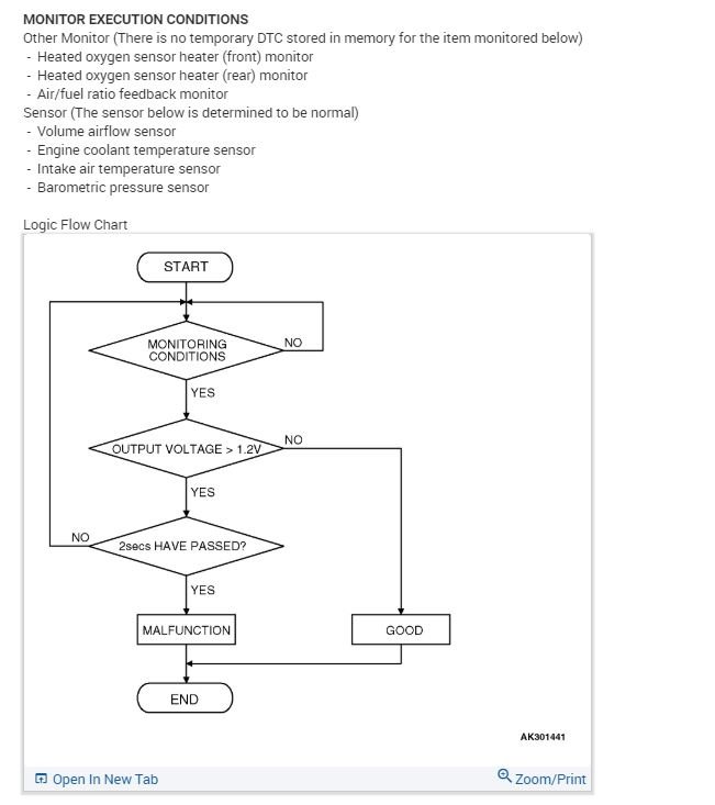
That code doesn't necessarily mean a bad sensor. It means it's reading high voltage and that could be any number of causes but it's a little more complicated because it's a downstream sensor that is only there to monitor the Cat.

See the guide below on how to use a voltmeter

https://www.2carpros.com/articles/how-to-use-a-voltmeter

See the diagrams below for troubleshooting your code

Let us know what you find
Was this
answer
helpful?
Yes
No
Friday, November 19th, 2010 AT 1:21 AM
Tiny
KENHOLLOWAY
  • MEMBER
  • 5 POSTS
Yes, and I've checked the live data from the two sensors, and the upstream sensor cycles, as it should, the downstream sensor is steady, not matching the upstream sensor. My understanding is that usually indicates that the CAT is doing its job. The wiring harness and connector all look good, clean and sound.
Was this
answer
helpful?
Yes
No
-1
Friday, November 19th, 2010 AT 2:42 AM

Please login or register to post a reply.