Thursday, September 28th, 2017 AT 11:31 PM
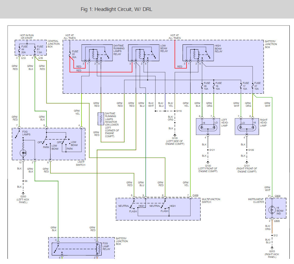
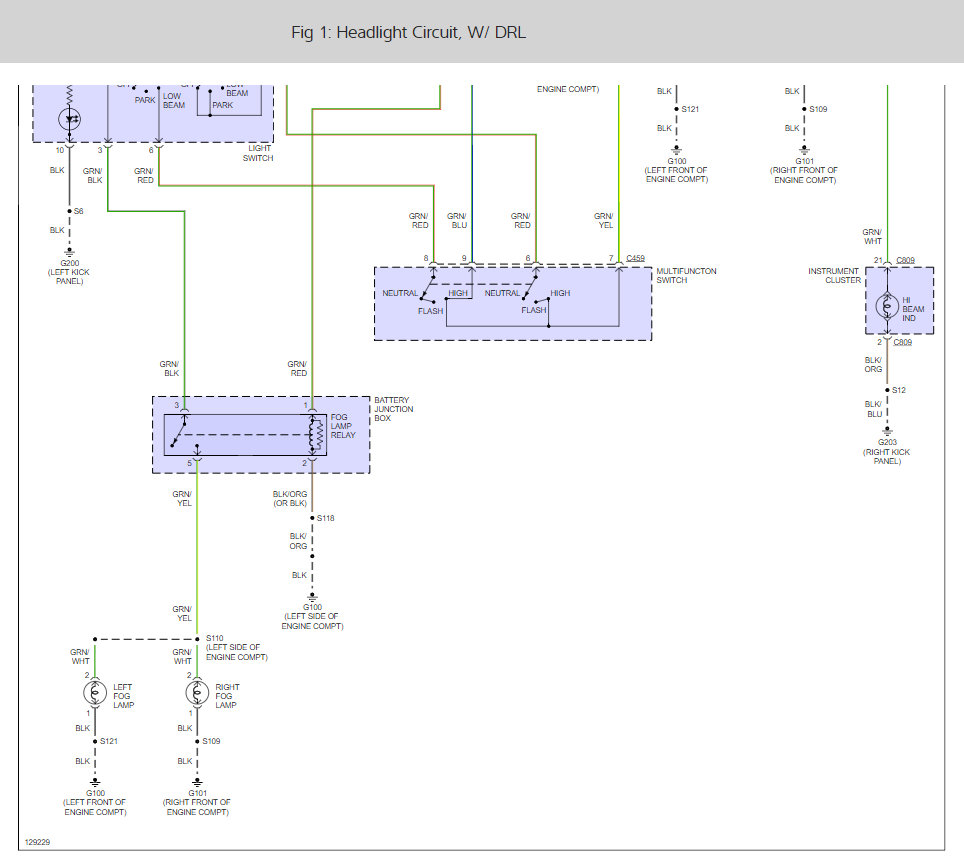
My car is the SE model. I had one low beam then replaced the low beam relay and then I had no low beams. Replaced the multi function switch signal light switch, replaced the bulbs still no low beams! Fogs lights work, no daytime driving lights, high beams work both light connections seems melted. I see things for 2005, 2007 etc, but no mention of a 2000? Getting tired of replacing things and still have no low beam or driving lights!









