Blower fan for heater not woking?

Tiny
ANONYMOUS
  • MEMBER
  • 1999 HONDA ACCORD
  • 316,000 MILES
A/C heater fan not working at all. Checked fuses and all are good. Any ideas on what it could be would be greatly appreciated. Thanks
Saturday, December 22nd, 2012 AT 3:12 AM

34 Replies

Tiny
ASEMASTER6371
  • MECHANIC
  • 52,796 POSTS
Need to check for voltage at the blower when turned on. If there is no power you need to back track starting at fuses. Check them with a test light to verify.
Was this
answer
helpful?
Yes
No
-1
Saturday, December 22nd, 2012 AT 3:26 AM
Tiny
SPARKS08
  • MEMBER
  • 2 POSTS
  • 1998 HONDA ACCORD
  • 2.0L
  • 4 CYL
  • FWD
  • AUTOMATIC
  • 269,000 MILES
I have the LX model. The blower and the engine cooling fans will not work. I have replaced the blower fan, the resistor, the relays, the fuses, the control panel and the sensor and it still will not work. Can you tell me what else needs to be checked? The AC compressor will come on when you turn on the fan switch but no air comes out and the cooling fans will not come on. I do not know what else it could be.
Was this
answer
helpful?
Yes
No
Tuesday, December 1st, 2020 AT 1:01 PM (Merged)
Tiny
KEN L
  • MASTER CERTIFIED MECHANIC
  • 55,244 POSTS
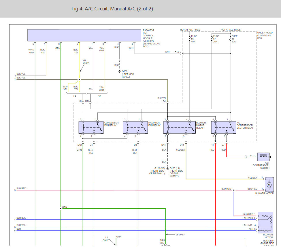
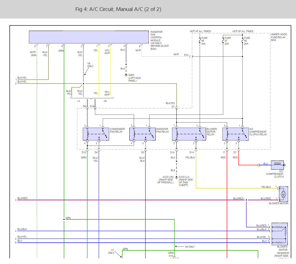
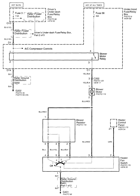
You must have a bad ground or the power feed has failed. Here is a guide and a wiring diagram to help us get the problem fixed. Also recheck the relay and check for power there.

https://www.2carpros.com/articles/how-to-use-a-test-light-circuit-tester

and

https://www.2carpros.com/articles/how-to-check-an-electrical-relay-and-wiring-control-circuit

If the system does not have power check the main fuse #56 60 AMP

Please let us know what happens.

Cheers, Ken
Was this
answer
helpful?
Yes
No
Tuesday, December 1st, 2020 AT 1:01 PM (Merged)
Tiny
SPARKS08
  • MEMBER
  • 2 POSTS
Hi and thanks for the info. After a lot of checking and rechecking, we found that the new blower fan that we initially thought was the problem was not working. We reinstalled the old blower fan and the new resistor and relays and it is working. The new blower fan was defective.
Was this
answer
helpful?
Yes
No
Tuesday, December 1st, 2020 AT 1:01 PM (Merged)
Tiny
KEN L
  • MASTER CERTIFIED MECHANIC
  • 55,244 POSTS
Nice work, we are here to help, please use 2CarPros anytime.

Cheers, Ken
Was this
answer
helpful?
Yes
No
Tuesday, December 1st, 2020 AT 1:01 PM (Merged)
Tiny
EVENPAR72
  • MEMBER
  • 1 POST
  • 1998 HONDA ACCORD
  • 4 CYL
  • FWD
  • AUTOMATIC
  • 138,000 MILES
I noticed the other day I had the air conditioner on then turned it off. Not a day later I was driving and had just the fan on and I smelled some burning odor, so I turned off the fan because I noticed it was not blowing out any air (warm or cold). I have since turned on the fan just to see if it will work and it will not. No air comes out what so ever. Is the motor to the fan bad? What may be my problem. Thanks for any responses.
Was this
answer
helpful?
Yes
No
+1
Tuesday, December 1st, 2020 AT 1:01 PM (Merged)
Tiny
ZACKMAN
  • MECHANIC
  • 4,202 POSTS
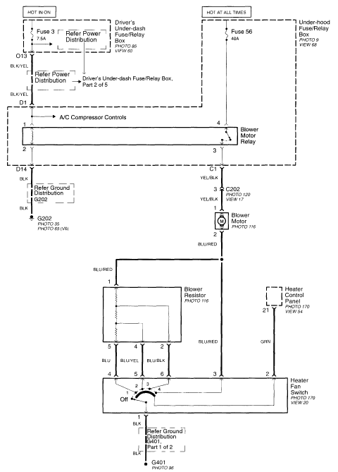
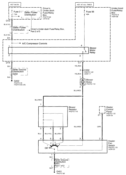
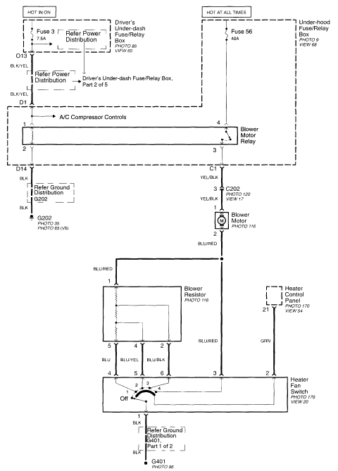
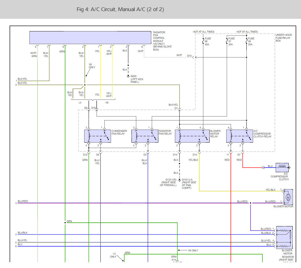
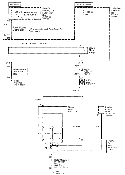
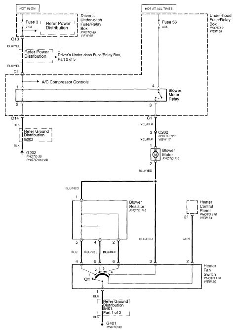
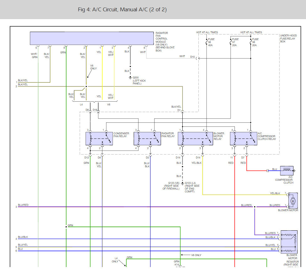
Before you replace the blower motor, check these fuses first.


https://www.2carpros.com/forum/automotive_pictures/55316_98accordheater_1.jpg

Was this
answer
helpful?
Yes
No
Tuesday, December 1st, 2020 AT 1:01 PM (Merged)
Tiny
TTKL54
  • MEMBER
  • 2 POSTS
  • 1998 HONDA ACCORD
  • 4 CYL
  • AUTOMATIC
  • 185,000 MILES
I made a mistake of letting a family member replaced my original radio/cassette with a Kenwood CD player. After the installation of the CD player, my air conditioner does not work at all and the fan is blowing hot air while I am driving even the heater fan switch is in off position. (The heater/air conditioner works perfectly prior to the installation of CD player). Temperature gauge has normal indicator as before. I disconnect the two connectors of the heater control panel, but I am still getting hot air. I appreciate any suggestions. Thank you.
Was this
answer
helpful?
Yes
No
Tuesday, December 1st, 2020 AT 1:01 PM (Merged)
Tiny
HMAC300
  • MECHANIC
  • 48,601 POSTS
The person who put the radio in instead of buying the connector so you can do this right, has probably crossed wires or cut them going to your heater giving you the problem you have now. Have a local mechanic try to fix the wiring and hopefully you have ruined any modules that relate to the heater.
Was this
answer
helpful?
Yes
No
+1
Tuesday, December 1st, 2020 AT 1:01 PM (Merged)
Tiny
TTKL54
  • MEMBER
  • 2 POSTS
Thank you so much for your suggestion.
Was this
answer
helpful?
Yes
No
Tuesday, December 1st, 2020 AT 1:01 PM (Merged)
Tiny
KEN L
  • MASTER CERTIFIED MECHANIC
  • 55,244 POSTS
Please get back to us so it can help others
Was this
answer
helpful?
Yes
No
Tuesday, December 1st, 2020 AT 1:01 PM (Merged)
Tiny
CELTICONE1
  • MEMBER
  • 1 POST
  • 1997 HONDA ACCORD
  • 4 CYL
  • 2WD
  • MANUAL
  • 163,485 MILES
My drain hole on my Air Conditioning has been plugged for a few days. I could hear the water sloshing around behind the dash. Also, on a turn I would get a leak into the driver and or passenger compartment. Today the fan for the a/c /heat stopped working. The fuse is fine. Coild the block have caused this? If so, soultion?

Thanks.
Was this
answer
helpful?
Yes
No
Tuesday, December 1st, 2020 AT 1:01 PM (Merged)
Tiny
KHLOW2008
  • MECHANIC
  • 41,814 POSTS
Hi celticone1,

The clogging should have nothing to do with the blower fan motor as the evaporator housing connected to blower motor is rather high and would not allow water to flow to the fan motor.

To unclog the drain hose, try pinching and squeezing it from the firewall in engine compartment and if water is able to be drained off, the job is done.

Otherwise you would have to disconnect the hose from beneath the evaporator housing and use a piece of wire to clear the clogging.

The PCM is below the drain hose so care has to be excercises to prevent water from getting to it while probing the drain hole.

As to the blowe fan motor, it has probably called it quits and needs to be replaced. With blower turned ON, try banging the housing and if motor starts working, it is in its final stage of wear and would have to be replaced.

If it does not work, test the blower motor connector for voltage with ignition switch turned ON. One of it should have power, if both do not show any voltage, check blower fuse in underhood fuse box.
Was this
answer
helpful?
Yes
No
Tuesday, December 1st, 2020 AT 1:01 PM (Merged)
Tiny
MDESORDI
  • MEMBER
  • 1 POST
  • 1995 HONDA ACCORD
  • 4 CYL
  • FWD
  • MANUAL
  • 166,000 MILES
Wondering what I should replace first. The heater is heating but it is not blowing. Where do I start? Should I replace the blower first or the resister?
Was this
answer
helpful?
Yes
No
+1
Tuesday, December 1st, 2020 AT 1:02 PM (Merged)
Tiny
F4I_GUY
  • MECHANIC
  • 3,302 POSTS
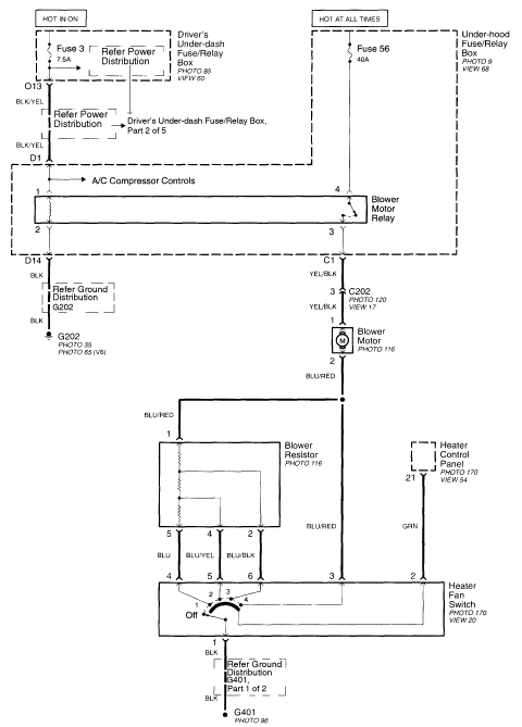
Pull the connector off the blower motor. With the fan switch turned on, there should be power and ground at the connector. If it there is both power and ground, replace the motor. If there is not, check your fuses and wiring.
Was this
answer
helpful?
Yes
No
Tuesday, December 1st, 2020 AT 1:02 PM (Merged)
Tiny
MILKMAN0223
  • MEMBER
  • 1 POST
  • 1993 HONDA ACCORD
  • 4 CYL
  • 2WD
  • AUTOMATIC
  • 150,000 MILES
The ac works- the heater is not blowing hot air- what could be the problem? Air coming through the vents (but not hot air)
Was this
answer
helpful?
Yes
No
Tuesday, December 1st, 2020 AT 1:02 PM (Merged)
Tiny
KHLOW2008
  • MECHANIC
  • 41,814 POSTS
Hi milkman0223,

Possible causes.

1. Air mix door not working correctly. Check linkages.
2. Heater coolant hoses clogged.
3. Heater coolant valve not opening due to cable out of adjustment or vacumn hose dislodged or broken. Faulty control valve solenoid.
Was this
answer
helpful?
Yes
No
+1
Tuesday, December 1st, 2020 AT 1:02 PM (Merged)
Tiny
2CP-ARCHIVES
  • MEMBER
  • 4,540 POSTS
  • 1992 HONDA ACCORD
  • 225,000 MILES
The heater blower fan has stopped, I have checked the fuses and they are ok! What are some other things to look for?
Was this
answer
helpful?
Yes
No
Tuesday, December 1st, 2020 AT 1:02 PM (Merged)
Tiny
KHLOW2008
  • MECHANIC
  • 41,814 POSTS
Check for battery voltage to the blower fan motor with ignition switch turned on. If voltage is available, the fan motor is most probably bad. Bang the blower motor housing with your hands to test if the blower starts working.
Turn the blower to max speed and if blower motor turns on, the blower resistor is bad.
Was this
answer
helpful?
Yes
No
Tuesday, December 1st, 2020 AT 1:02 PM (Merged)
Tiny
RON MURRAY
  • MEMBER
  • 1 POST
  • 1991 HONDA ACCORD
  • 4 CYL
  • 2WD
  • AUTOMATIC
  • 225,000 MILES
Heater fan not working
Was this
answer
helpful?
Yes
No
Tuesday, December 1st, 2020 AT 1:02 PM (Merged)

Please login or register to post a reply.