Tuesday, January 14th, 2014 AT 3:10 PM
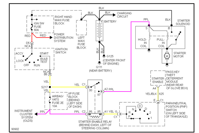
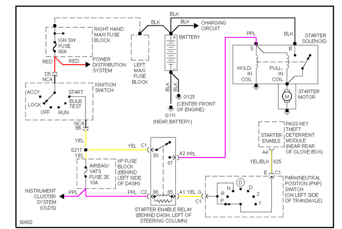
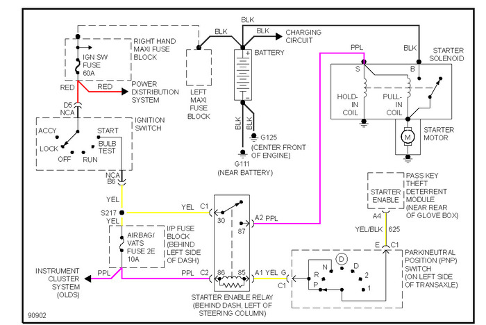
Car wont start from ignition all dash lights come on and remain on but will not start, tried to remote start, car runs for few seconds and shuts off. Replaced starter and replaced ignition key, but still have same problem



