Tuesday, February 22nd, 2011 AT 8:00 PM
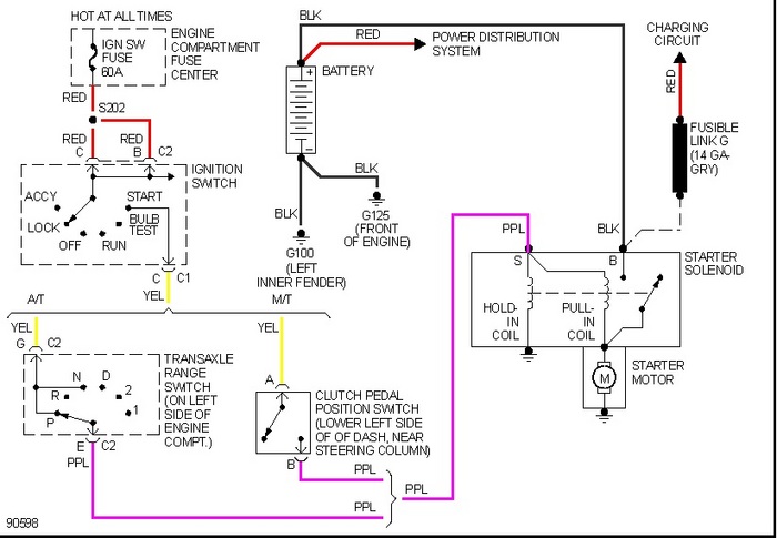
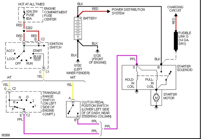
I got a 1997 pontiac grand am just replaced the starter and now the starter is acting like its not getting any power however if I jump the cylenoid the car fires up and runs fine. The gage cluster dose not work so I can not tell if the security light is on or not so I dont know if that is the problem. What should I do?


