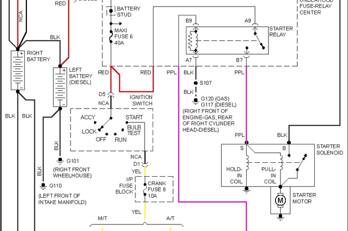
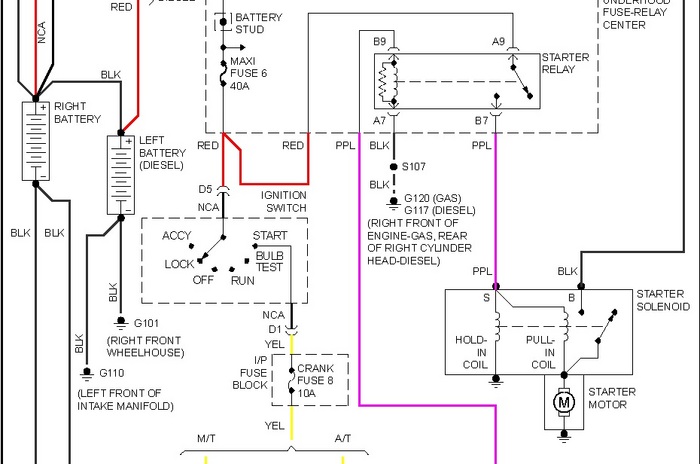
Tuesday, January 4th, 2011 AT 9:39 PM
I have a 1997 Chevrolet 1500 with an intermittant starting issue. Occasional it will just not fire up, the fuel pump charges, and motor turns over no problem. Then the next day it starts just fine and continues to work fine and then out of the blue won't start. Any ideas?


