Starter not working?

Tiny
ANONYMOUS
  • MEMBER
  • 1996 PONTIAC GRAND AM
  • 105,000 MILES
I replaced my battery and ignition switch and the car started a few days ago and now the theft system light is showing and the car will not start. What should I do to get the car started?
Saturday, March 30th, 2013 AT 9:35 PM

43 Replies

Tiny
ASEMASTER6371
  • MECHANIC
  • 52,796 POSTS
Try this. turn the key to start then back to on position. leave it there for about 10 minutes or when the theft light goes out. then do this 2 more times. then the ignition has learned the new password.

This guide will help fix it

https://www.2carpros.com/articles/starter-not-working-repair

Roy
Was this
answer
helpful?
Yes
No
Saturday, April 20th, 2013 AT 10:53 AM
Tiny
GVANDYGRIFF
  • MEMBER
  • 1 POST
  • 1996 PONTIAC GRAND AM
  • 6 CYL
  • FWD
  • AUTOMATIC
1996 pontiac grand am When I turn on ignition all the dummy lights work, but when I try to start it, nothing happens. I can jump the starter from underneath and it works fine, just not with the ignition. I have checked for broken wires and cant find any. Starter and battery are good. 3.1 litre automatic on floor ( between seats ). Any ideas?
Was this
answer
helpful?
Yes
No
Friday, July 31st, 2020 AT 9:59 AM (Merged)
Tiny
JDL
  • MECHANIC
  • 16,098 POSTS
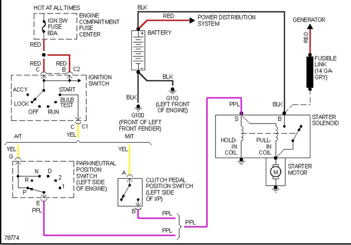
The purple wire at the starter solenoid should be hot with key in the crank position. If it isn't hot, backtrack the circuit. Possible issue with neutral switch? Did you try cranking in neutral?

You have to be sure the battery has a full charge and connections are clean and tight.
Was this
answer
helpful?
Yes
No
Friday, July 31st, 2020 AT 9:59 AM (Merged)
Tiny
TIM8570
  • MEMBER
  • 2 POSTS
  • 1996 PONTIAC GRAND AM
  • 6 CYL
  • FWD
  • AUTOMATIC
  • 163,000 MILES
Ignition turns on try to start no power to turn over engine is it nuetral safty switch
Was this
answer
helpful?
Yes
No
-1
Friday, July 31st, 2020 AT 9:59 AM (Merged)
Tiny
SATURNTECH9
  • MECHANIC
  • 30,869 POSTS
So the starter is inop?If so have you had the battery load tested?Also made sure the battery cable's are clean and tight?Do you have multimeter to trace power?
Was this
answer
helpful?
Yes
No
Friday, July 31st, 2020 AT 9:59 AM (Merged)
Tiny
FIXITMR
  • MECHANIC
  • 9,990 POSTS
Did you try putting in and out of park a few times? And try it in neutral also.
Was this
answer
helpful?
Yes
No
Friday, July 31st, 2020 AT 9:59 AM (Merged)
Tiny
SAMBOYNTON
  • MEMBER
  • 1 POST
  • 1995 PONTIAC GRAND AM
Other Category problem
1995 Pontiac Grand Am Engine Size unknown Wheel Drive Type unknown 122, 00 miles

the other day my car ran out of gas, we filled it up and had no problems, the next day the car wouldnt turn over and start. The next day it started fine and had no problems. The day after that I was driving down the street and my car went nutty it stalled the power steering, brakes and everything went out and the check engine light and the oil light both came on. Now the car starts slowly makes a chugging noise and stalls out it will only stay running if you keep pressure on the gas. Help
Was this
answer
helpful?
Yes
No
Friday, July 31st, 2020 AT 9:59 AM (Merged)
Tiny
DWAYNE GELEN
  • MEMBER
  • 7 POSTS
Check fuel filter may be plug from sedament from running out of fuel.
Was this
answer
helpful?
Yes
No
Friday, July 31st, 2020 AT 9:59 AM (Merged)
Tiny
MCHICHURA
  • MEMBER
  • 1 POST
  • 1995 PONTIAC GRAND AM
  • 6 CYL
  • 2WD
  • AUTOMATIC
  • 171,000 MILES
Battery is good engine wont crank
Was this
answer
helpful?
Yes
No
Friday, July 31st, 2020 AT 9:59 AM (Merged)
Tiny
RASMATAZ
  • MECHANIC
  • 75,992 POSTS
If you are talking about no cranking at all/nothing when you turn key to starting position

Try this short out the starter solenoid and see if it will engage the engine if so check and test the starter relay, park and neutral switch and ignition switch. Make sure the battery and connections are good
Was this
answer
helpful?
Yes
No
Friday, July 31st, 2020 AT 9:59 AM (Merged)
Tiny
TINY_FLUTTERS
  • MEMBER
  • 2 POSTS
  • 1995 PONTIAC GRAND AM
1995 Pontiac Grand Am 4 cyl Two Wheel Drive Automatic

My car was driving fine, cranking fine, no warning that it would just quit. I was out doing errands when I went to crank it up no noise at all, the lights and air blows but the engine wont even attempt to turn over. What could it be?
Was this
answer
helpful?
Yes
No
Friday, July 31st, 2020 AT 9:59 AM (Merged)
Tiny
MMPRINCE4000
  • MECHANIC
  • 8,548 POSTS
Start simple, remove and clean battery terminals, both at battery and at starter and ground. See if you can jump start the car with another car, if so then battery and/or alt. would be suspect.

These guides will help us fix it.

https://www.2carpros.com/articles/starter-not-working-repair

and

https://www.2carpros.com/articles/everything-goes-dead-when-engine-is-cranked

Please run down these guides and report back.
Was this
answer
helpful?
Yes
No
Friday, July 31st, 2020 AT 10:00 AM (Merged)
Tiny
ROCKLOVER55
  • MEMBER
  • 1 POST
  • 1995 PONTIAC GRAND AM
1995 Pontiac Grand Am 4 cyl Automatic 127000 miles

My car will not start, when I turn the key, the radio and lights turn on, but the car does not turn on. It does not make any sounds like it is hestating to turn on. I apparently might have a loose terminal (negative) and im wondering could this be the reason why it wont turn on? Or is it something worse?
Was this
answer
helpful?
Yes
No
Friday, July 31st, 2020 AT 10:00 AM (Merged)
Tiny
RASMATAZ
  • MECHANIC
  • 75,992 POSTS
Could be battery not taking the charge or alternator not putting out or just plain loose battery connections-

Couild also be the igntion switch, park and neutral position switch, starter relay and starter itself.

Try this hold key at cranking position and bang on the starter if it cranks the engine over -replace it
Was this
answer
helpful?
Yes
No
Friday, July 31st, 2020 AT 10:00 AM (Merged)
Tiny
EDWLMCL72
  • MEMBER
  • 1 POST
  • 1995 PONTIAC GRAND AM
  • 4 CYL
  • FWD
  • AUTOMATIC
  • 165,000 MILES
Starter works but engine will not turn over
Was this
answer
helpful?
Yes
No
Friday, July 31st, 2020 AT 10:00 AM (Merged)
Tiny
WRENCHTECH
  • MECHANIC
  • 20,761 POSTS
"Turn over" mean crank. Are you saying it cranks but doesn't start?
Was this
answer
helpful?
Yes
No
Friday, July 31st, 2020 AT 10:00 AM (Merged)
Tiny
MALLEAH
  • MEMBER
  • 1 POST
  • 1995 PONTIAC GRAND AM
  • 4 CYL
I have a 95 grand am, well one day it would turn over but wouldn't start so I got a battery and it solved the problem. Now its doing at all over again turning over but not starting. Any suggestions on the problem
Was this
answer
helpful?
Yes
No
Friday, July 31st, 2020 AT 10:00 AM (Merged)
Tiny
RASMATAZ
  • MECHANIC
  • 75,992 POSTS
Cranks but no start condition:Do below to determine whether it's fuel or spark issue:

Get a helper disconnect a sparkplug wire or 2 and ground it to the engine at least 3/16 away from ground -have helper crank engine over-do you have a snapping blue spark? If so-you have a fuel related problem, Do you hear the fuel pump come On when you turn key on? If not check fuel pump fuse and fuel pump relay if so, check the fuel pressure to rule out the fuel filter/fuel pump/pressure regulator and listen to the injector/s are they pulsing or hook up a noid light. No snapping blue spark continue to troubleshoot the ignition system-power input to the coil/coil packs, coil's resistances, distributor pick-up coil, ignition control module, cam and crank sensors and computer Note: If it doesn't apply disregard it.
Was this
answer
helpful?
Yes
No
Friday, July 31st, 2020 AT 10:00 AM (Merged)
Tiny
AMARIC05
  • MEMBER
  • 1 POST
  • 1995 PONTIAC GRAND AM
Engine problem
1995 Pontiac Grand Am 4 cyl Wheel Drive Type unknown Automatic 163000 miles

I've owned my 95 Grand Am (SE 2.3L Quad 4 Engine) for a year now and never any serious problems..... About two months ago started having problems with the belt tensioner, water pump and also at the same time had my engine rebuilt. The car ran like new afterwards, just recently my car started running ruff and only acelerating to about 10 mph...... Checked the spark plugs and they were full of gasoline. What does this mean? or What is the problem???


https://www.2carpros.com/forum/automotive_pictures/139680_car_1.jpg

Was this
answer
helpful?
Yes
No
Friday, July 31st, 2020 AT 10:00 AM (Merged)
Tiny
RASMATAZ
  • MECHANIC
  • 75,992 POSTS
Try disconnecting a sparkplug wire and ground it to the engine-while helper cranks engine over look for spark-Do you have it? If there's spark-check for leaking injector/s and check the fuel pressure to rule fuel pressure regulator/fuel pump.
Was this
answer
helpful?
Yes
No
Friday, July 31st, 2020 AT 10:00 AM (Merged)

Please login or register to post a reply.