Cable that runs from the battery to the fuse box is shorting out?

Tiny
PENNYHEISLER
  • MEMBER
  • 1995 FORD MUSTANG
  • 6 CYL
  • 2WD
  • AUTOMATIC
The cable that runs from the battery to the fuse box is shorting out and I need to know how to replace it
Wednesday, November 17th, 2010 AT 11:18 PM

1 Reply

Tiny
SQM
  • MECHANIC
  • 6,383 POSTS
Hello,

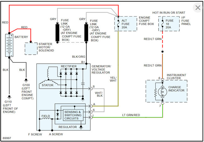
There is a fusible link on that wire that goes to the fuse block. Check the fusible link, as it is probably the part that's bunt out.
Fusible link is a short piece of wire that is few gauges smaller than the circuit that it protects. During a surge the link will blow and protect the circuit. It works very similar to a fuse.

You might find this article helpful:

https://www.2carpros.com/articles/how-to-check-wiring

It is always a good idea to check for any corrosion on the battery terminals as well as the connection to the fuse block.

I have attached diagrams for your reference.

Please let me know of any questions.

Thank you.
Was this
answer
helpful?
Yes
No
Wednesday, August 18th, 2021 AT 7:42 AM

Please login or register to post a reply.