Wednesday, December 21st, 2011 AT 10:28 PM
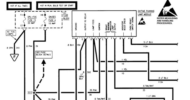
This is not a question but a answer for headlight problems on a 1998 Chevy K1500 Silverado. If you have daytime running lights but when you turn on your regular headlight on they do not come on. Take the bottom of your steering column off (Two Small Screws) and look at the back of your turn/dimmer switch make sure that the light blue wire is connected. The wires will break off after years of raising and lowering your steering column. Headlights not working





