Headlights

Tiny
SCOTT590
  • MEMBER
  • 2003 CHEVROLET SILVERADO
  • V8
  • 2WD
  • AUTOMATIC
  • 145,000 MILES
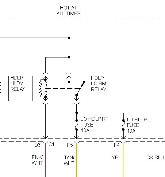
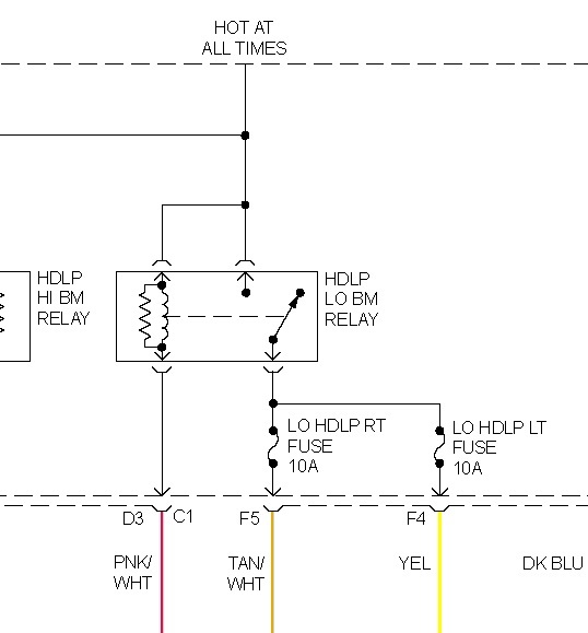
My 2003 silverado low beam automatic headlights wont come on, it dosent seem to be the low beam relay whats the problem
Friday, March 25th, 2011 AT 7:44 PM

1 Reply

Tiny
JDL
  • MECHANIC
  • 16,098 POSTS
Have the trouble codes checked. There are codes for the headlamps, B type codes. In the diagram, use voltage tester at the fuses, headlamp switch on low beam. Also, do you see the pink wire with white tracer, that is ground for the coil side of relay, grounded by the bcm. The relay has to have voltage and ground or it won't energize.
Was this
answer
helpful?
Yes
No
Friday, March 25th, 2011 AT 9:19 PM

Please login or register to post a reply.