1990 Lincoln Town Car Trans or Eng issue?

Tiny
BRENTPERRY
  • MEMBER
  • 1990 FORD
  • V8
  • 2WD
  • AUTOMATIC
  • 70,000 MILES
Hopefully I have given enough information to guide in the right direction. I cant check the transmission fluid level accurately as the car wont idle in park, it will only idle in neutral or drive. Also noticed while attempting to check fluid in neutral that the fluid was extremely bubbly and actually overflowed from the dipstick tube. Here's my notes. And thanks for your time!

PROBLEMS
- Engine will not start or run in Park.
- Engine will start in Neutral (idles high.) And continue to run when shifting into drive.
- When driving, the car will shudder (normally between 0-7mph) but once the car is rolling no issues are noticeable.
- Engine will die when transmission is shifted into reveres, and park.

Other notes:
- Engine does not race nor does transmission seem to slip between shifts.
- Does not hesitate to engage when shifting into drive.
- No abnormal noises coinciding with shifts between gears. Other than the obvious engine stalling.
- Possible vacuum leaks?
- The transmission fluid is rather dark and needs to be changed.
Friday, January 10th, 2014 AT 11:34 AM

11 Replies

Tiny
HMAC300
  • MECHANIC
  • 48,601 POSTS
How dark is the fluid if dark brown then have a trans guy look at it to give an opinion on whether or n ot it would do any good or damage the trans. it also sounds like the neutral safety switch may be needing replacement so it will start in park or a trans adjustment.for the other item stalling try this on the link
https://www.2carpros.com/articles/throttle-actuator-service
Was this
answer
helpful?
Yes
No
Friday, January 10th, 2014 AT 12:01 PM
Tiny
BRENTPERRY
  • MEMBER
  • 7 POSTS
Sorry I should be more clear. The engine will try to start in park, but won't run/idle in park.
The fluid is not coffee dark, maybe a better description would be a dark tea color.
Was this
answer
helpful?
Yes
No
Friday, January 10th, 2014 AT 12:14 PM
Tiny
HMAC300
  • MECHANIC
  • 48,601 POSTS
Do what I said in first reply, I don 't think it s' atrans problem anyhow more of the link that I sent
Was this
answer
helpful?
Yes
No
Friday, January 10th, 2014 AT 12:18 PM
Tiny
BRENTPERRY
  • MEMBER
  • 7 POSTS
Still working on gathering parts to do as you recommended. I have more information. With key on I receive the following error codes:
14, pip circuit failure
34, no egr flow
96, fuel pump secondary circuit failure

When vehicle is running the following error codes:
21, ect out of range
23, tsp out of range
Was this
answer
helpful?
Yes
No
Saturday, January 11th, 2014 AT 6:53 AM
Tiny
HMAC300
  • MECHANIC
  • 48,601 POSTS
Code 21may be a bad coolant temp sensor or a short in wire. Code34 may be a bad egr valve sensor whichiis quite common for Ford products. For code 23 that is a throttle position sensore which if you clean it with choke cleaner as well as choke plate that may go away. Code 96 is fuel pump circuit so test relay with a like one and see if it works oalso check to see if pin 22 is getting power from pcm it may not be so may be why it won't start in park. Code 14 however is a internal pcm problem. So this may end up with another computer for it. I'd suggest replacing coolant temp, egr valve sensor and cleaning around tps an dthrottle plate on both sides with choke cleaner as well as iac hole. Then disconnect negative cable of battery for 5 minutes. Then start car and see if you have any other codes after driving for about 10 minutes if you still come up with code 14 then have apro check for computer problem.
Was this
answer
helpful?
Yes
No
Saturday, January 11th, 2014 AT 7:24 AM
Tiny
BRENTPERRY
  • MEMBER
  • 7 POSTS
Hello again,
Spent yesterday performing the tasks in the link you sent me. During those tasks I noticed that a cable going from transmission to throttle body linkage was not connected, grommet had broken and cable was just floating around. I don’t know what this cable does, can't find it in the Haynes manual. I did replace that grommet during re-assembly. I did not notice any excessive crud or blockages during the cleaning task, actually I was surprised to see how clean in was for 70k miles.

Next I checked throttle position sensor, good to go. Voltage increases and returns smoothly.

Checked idle air control, good to go. Correct ohms.

Performed fuel pressure test with kit rented from auto zone, passed.

To do:
Check coolant temp sensor / RR if required.
Check EGR sensor / RR if required.
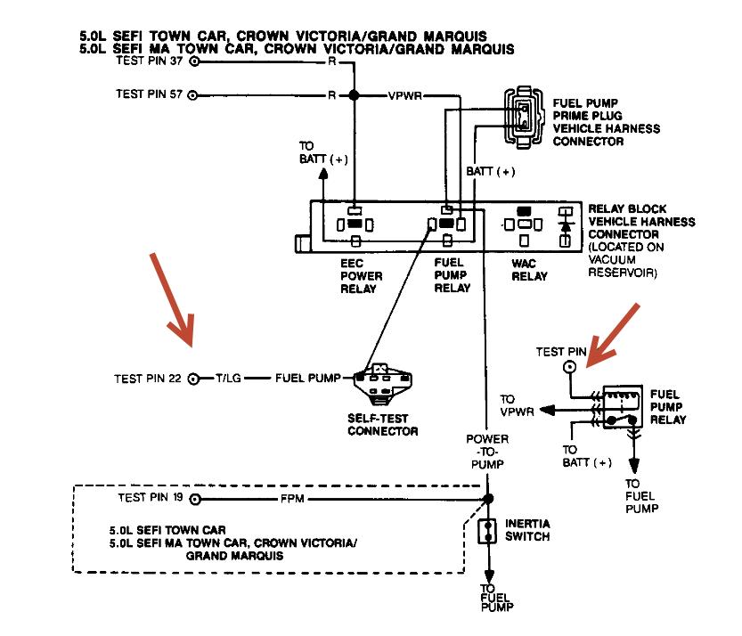
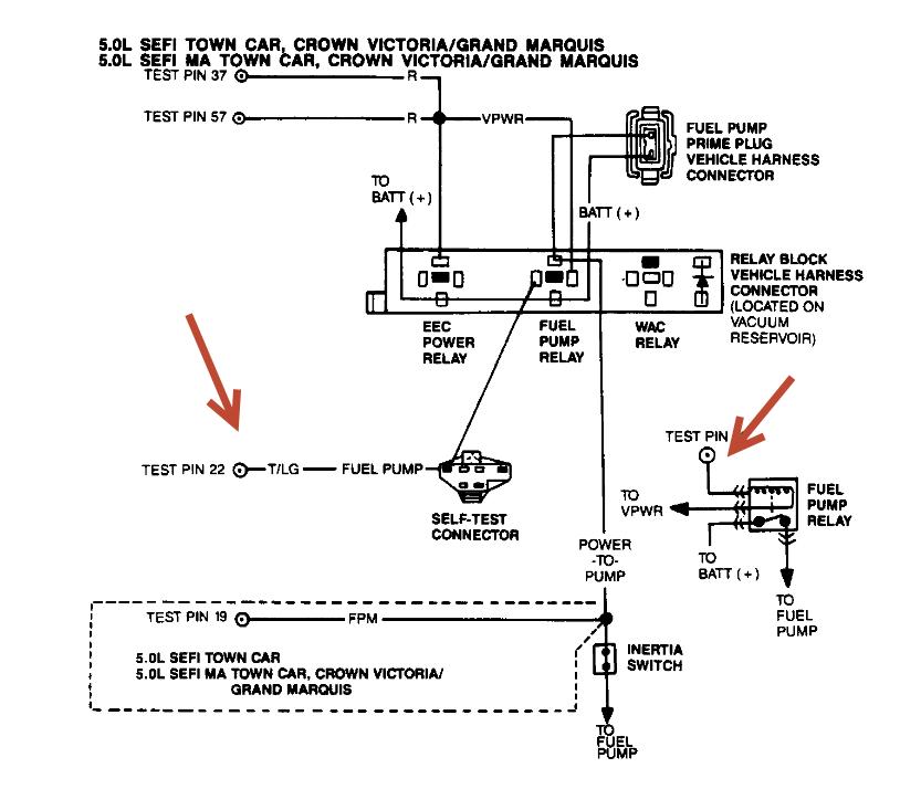
Check pin 22 (I don’t know where this is at) for power from PCM.

Current status:
Will crank and try to start in Park, will not idle.
Will start and idle in neutral. Engine will rev without hesitation when the accelerator is pressed. --- New development --- car wants to move fwd in neutral, not much, but it will roll fwd without application of brake.
Will idle when shifted to Drive. Release brake and car will begin to move fwd, however when applying throttle, the engine does not respond, even if floored. This is very confusing to me as it will rev immediately, no hesitation, when transmission is in Neutral.

Any new ideas? Again, thank you for your time.
Was this
answer
helpful?
Yes
No
Monday, January 13th, 2014 AT 7:43 AM
Tiny
BRENTPERRY
  • MEMBER
  • 7 POSTS
Forgot to mention. This vacuum hose here is very deteriorated.
While car was idling in Neutral I touched all lines and this one modified the idle range. When hose is pulled off, car immediately dies. What is this hose/sensor? I tried to track it, but it goes underneath the intake manifold and isn’t accessible. Ugh.
Was this
answer
helpful?
Yes
No
Monday, January 13th, 2014 AT 7:56 AM
Tiny
HMAC300
  • MECHANIC
  • 48,601 POSTS
The cable goes to the trans probably and it increases throttle pressure as you put more gas to it. The sensor looks to be the map sensor and shold not have ANY vacuum leaks to it so replace the hose that may be why it doesn't idle good also the neutral roll thing may be normal. It still may be the ecm problem why your car won't start in park or a wiring issue. You don't need to pull coolant temp switch at 50 degrees if it has 3.51 ohms it's ok an d0, 46 at 212. Seepic for sensor locations.
Was this
answer
helpful?
Yes
No
Monday, January 13th, 2014 AT 9:26 AM
Tiny
BRENTPERRY
  • MEMBER
  • 7 POSTS
When I get off work I will check out the MAP for vacuum leaks.

Any hints on tracking the map hose? It routes from fire wall to center of intake. Very limited space, cant reach or even see where connection is. In your opinion, will the intake manifold need to be removed to gain access? It looks like it will.

I will check ohm's at coolant temp switch as well.

I can't believe the schematic you provided isn’t in the manual I bought.

As always thank you so much for the help you have/are providing! Will be sure to follow up this evening!
Was this
answer
helpful?
Yes
No
Monday, January 13th, 2014 AT 11:01 AM
Tiny
BRENTPERRY
  • MEMBER
  • 7 POSTS
Coolant temperature sensor checked good.
Was this
answer
helpful?
Yes
No
Monday, January 13th, 2014 AT 8:27 PM
Tiny
HMAC300
  • MECHANIC
  • 48,601 POSTS
I have no further suggestions have a local pro check this.
Was this
answer
helpful?
Yes
No
Tuesday, January 14th, 2014 AT 6:27 AM

Please login or register to post a reply.