Sunday, July 22nd, 2018 AT 10:17 AM
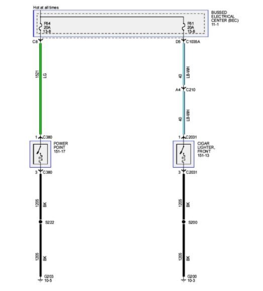
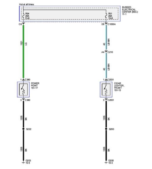
Is there any way to switch the cigarette plug socket in the dashboard as well as the one in the center console from constant power to ignition without having to run new wiring My rechargeable flashlight is draining the battery a little too much.




