Transmission will not shift out of park

Tiny
MRSMIFF88
  • MEMBER
  • 2004 FORD EXPLORER
  • 4.0L
  • 6 CYL
  • 4WD
  • AUTOMATIC
  • 208,000 MILES
My vehicle listed above will not come out of park.
Thursday, March 10th, 2022 AT 2:58 PM

1 Reply

Tiny
JACOBANDNICKOLAS
  • MECHANIC
  • 110,194 POSTS
Hi,

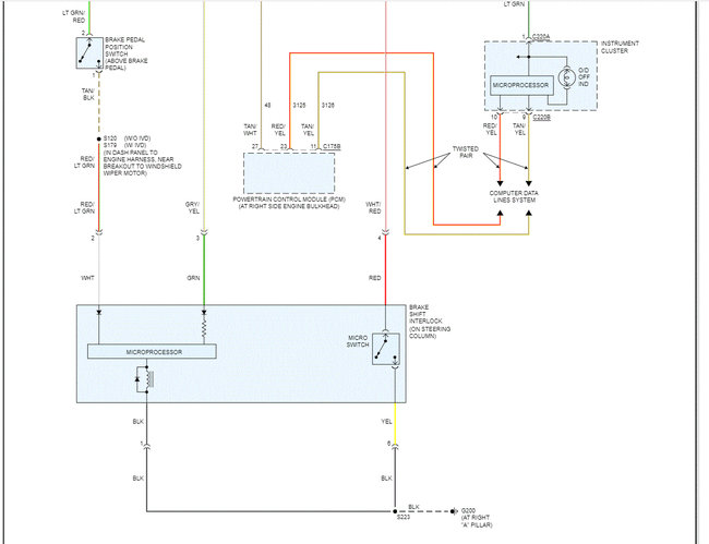
I have a question. Are the brake lights working? I ask because the shift interlock is actuated via power from the brake light switch. Check that first.

Next, I attached the wiring schematic below. Confirm the fuses I highlighted as good as well. In addition to checking the fuses, make sure they have power to and from them.

Here is a link you may find helpful.

https://www.2carpros.com/articles/how-to-check-a-car-fuse

I attached the wiring schematic below for your reference. Also, the last two pics show the fuse boxes, and I highlighted the fuses to check.

Let me know what you find

Take care,

Joe

See pics below.
Was this
answer
helpful?
Yes
No
Thursday, March 10th, 2022 AT 7:09 PM

Please login or register to post a reply.