Wipers and radio do not work?

Tiny
AMYVALLANDINGHAM
  • MEMBER
  • 1996 CHEVROLET TAHOE
  • 5.6L
  • 6 CYL
  • 2WD
  • AUTOMATIC
  • 200,000 MILES
Wipers windows and radio don't work.
Tuesday, August 1st, 2023 AT 9:13 PM

1 Reply

Tiny
JACOBANDNICKOLAS
  • MECHANIC
  • 110,194 POSTS
Hi,

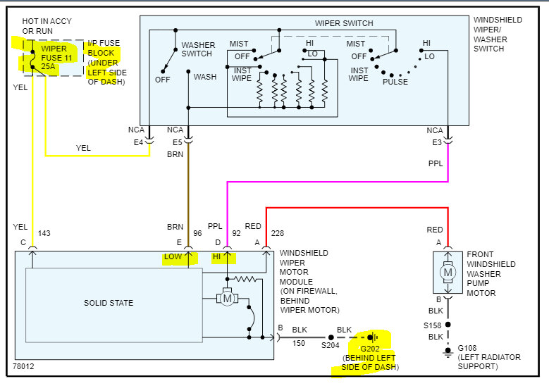
Did both of these fail at the same time? I ask because the only thing I see that ties them together is the ground location, (G202), on the left side of the dash.

Let's focus on the wipers. I attached a wiring schematic below of the circuit. I need you to check the fuse I highlighted. When checking, make sure there is power to and from the fuse.

Here is a link you may find helpful:

https://www.2carpros.com/articles/how-to-check-a-car-fuse

Next, if the fuse is good and has power, we need to check the ground that ties the two components together. At the ground, there will be black wires and if I recall, the ground is via the sheet metal.

Let me know what you find.

Joe

See pic below.
Was this
answer
helpful?
Yes
No
+1
Wednesday, August 2nd, 2023 AT 7:58 PM

Please login or register to post a reply.